利用易于生成的阳离子碳点实现高效、可扩展的基因递送方法。

IF 4.3 3区 生物学 Q1 BIOCHEMICAL RESEARCH METHODS
Manuel Algarra, Elena Gonzalez-Muñoz
{"title":"利用易于生成的阳离子碳点实现高效、可扩展的基因递送方法。","authors":"Manuel Algarra, Elena Gonzalez-Muñoz","doi":"10.1186/s12575-024-00232-7","DOIUrl":null,"url":null,"abstract":"<p><p>Gene delivery is a complex process with several challenges when attempting to incorporate genetic material efficiently and safely into target cells. Some of the key challenges include not only efficient cellular uptake and endosomal escape to ensure that the genetic material can exert its effect but also minimizing the toxicity of the delivery system, which is vital for safe gene delivery. Of importance, if gene delivery systems are intended for biomedical applications or clinical use, they must be scalable and easy and affordable to manufacture to meet the demand. Here, we show an efficient gene delivery method using a combination of carbon dots coated by PEI through electrostatic binding to easily generate cationic carbon dots. We show a biofunctional approach to generate optimal cationic carbon dots (CCDs) that can be scaled up to meet specific transfection demands. CCDs improve cell viability and increase transfection efficiency four times over the standard of PEI polyplexes. Generated CCDs enabled the challenging transfection protocol to produce retroviral vectors via cell cotransfection of three different plasmids into packing cells, showing not only high efficiency but also functionality of the gene delivery, tested as the capacity to produce infective retroviral particles.</p>","PeriodicalId":8960,"journal":{"name":"Biological Procedures Online","volume":"26 1","pages":"6"},"PeriodicalIF":4.3000,"publicationDate":"2024-03-08","publicationTypes":"Journal Article","fieldsOfStudy":null,"isOpenAccess":false,"openAccessPdf":"https://www.ncbi.nlm.nih.gov/pmc/articles/PMC10921679/pdf/","citationCount":"0","resultStr":"{\"title\":\"Efficient and scalable gene delivery method with easily generated cationic carbon dots.\",\"authors\":\"Manuel Algarra, Elena Gonzalez-Muñoz\",\"doi\":\"10.1186/s12575-024-00232-7\",\"DOIUrl\":null,\"url\":null,\"abstract\":\"<p><p>Gene delivery is a complex process with several challenges when attempting to incorporate genetic material efficiently and safely into target cells. Some of the key challenges include not only efficient cellular uptake and endosomal escape to ensure that the genetic material can exert its effect but also minimizing the toxicity of the delivery system, which is vital for safe gene delivery. Of importance, if gene delivery systems are intended for biomedical applications or clinical use, they must be scalable and easy and affordable to manufacture to meet the demand. Here, we show an efficient gene delivery method using a combination of carbon dots coated by PEI through electrostatic binding to easily generate cationic carbon dots. We show a biofunctional approach to generate optimal cationic carbon dots (CCDs) that can be scaled up to meet specific transfection demands. CCDs improve cell viability and increase transfection efficiency four times over the standard of PEI polyplexes. Generated CCDs enabled the challenging transfection protocol to produce retroviral vectors via cell cotransfection of three different plasmids into packing cells, showing not only high efficiency but also functionality of the gene delivery, tested as the capacity to produce infective retroviral particles.</p>\",\"PeriodicalId\":8960,\"journal\":{\"name\":\"Biological Procedures Online\",\"volume\":\"26 1\",\"pages\":\"6\"},\"PeriodicalIF\":4.3000,\"publicationDate\":\"2024-03-08\",\"publicationTypes\":\"Journal Article\",\"fieldsOfStudy\":null,\"isOpenAccess\":false,\"openAccessPdf\":\"https://www.ncbi.nlm.nih.gov/pmc/articles/PMC10921679/pdf/\",\"citationCount\":\"0\",\"resultStr\":null,\"platform\":\"Semanticscholar\",\"paperid\":null,\"PeriodicalName\":\"Biological Procedures Online\",\"FirstCategoryId\":\"99\",\"ListUrlMain\":\"https://doi.org/10.1186/s12575-024-00232-7\",\"RegionNum\":3,\"RegionCategory\":\"生物学\",\"ArticlePicture\":[],\"TitleCN\":null,\"AbstractTextCN\":null,\"PMCID\":null,\"EPubDate\":\"\",\"PubModel\":\"\",\"JCR\":\"Q1\",\"JCRName\":\"BIOCHEMICAL RESEARCH METHODS\",\"Score\":null,\"Total\":0}","platform":"Semanticscholar","paperid":null,"PeriodicalName":"Biological Procedures Online","FirstCategoryId":"99","ListUrlMain":"https://doi.org/10.1186/s12575-024-00232-7","RegionNum":3,"RegionCategory":"生物学","ArticlePicture":[],"TitleCN":null,"AbstractTextCN":null,"PMCID":null,"EPubDate":"","PubModel":"","JCR":"Q1","JCRName":"BIOCHEMICAL RESEARCH METHODS","Score":null,"Total":0}
引用次数: 0

摘要

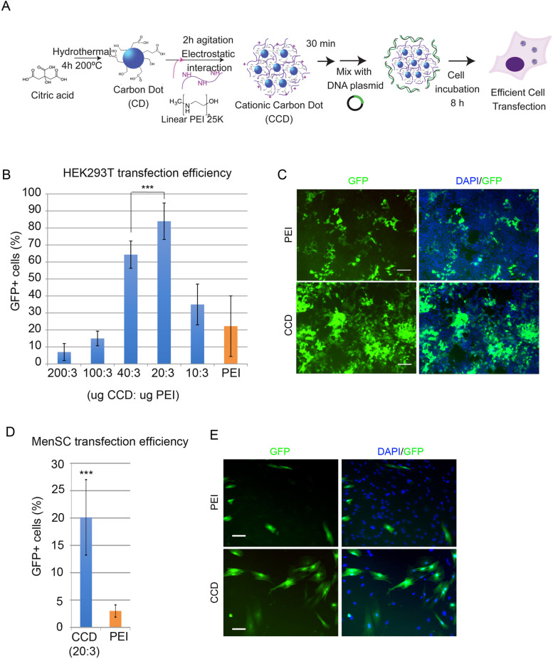
基因递送是一个复杂的过程,在尝试将遗传物质高效、安全地整合到靶细胞中时,面临着若干挑战。其中一些关键挑战不仅包括高效的细胞吸收和内泌体逸散,以确保遗传物质能够发挥其作用,还包括最大限度地降低递送系统的毒性,这对安全递送基因至关重要。重要的是,如果基因递送系统要用于生物医学应用或临床,就必须具有可扩展性、易于制造且价格合理,以满足需求。在这里,我们展示了一种高效的基因递送方法,该方法使用了通过静电结合涂覆 PEI 的碳点组合,从而轻松生成阳离子碳点。我们展示了一种生物功能方法来生成最佳的阳离子碳点(CCD),这种碳点可以放大以满足特定的转染需求。与标准的 PEI 多聚物相比,CCD 提高了细胞活力,并将转染效率提高了四倍。生成的 CCD 使具有挑战性的转染方案得以实现,即通过将三种不同的质粒共转染到包装细胞中来产生逆转录病毒载体,这不仅显示了高效率,还显示了基因递送的功能性,即测试产生感染性逆转录病毒颗粒的能力。
本文章由计算机程序翻译,如有差异,请以英文原文为准。

Efficient and scalable gene delivery method with easily generated cationic carbon dots.

Efficient and scalable gene delivery method with easily generated cationic carbon dots.

Efficient and scalable gene delivery method with easily generated cationic carbon dots.

Efficient and scalable gene delivery method with easily generated cationic carbon dots.

Gene delivery is a complex process with several challenges when attempting to incorporate genetic material efficiently and safely into target cells. Some of the key challenges include not only efficient cellular uptake and endosomal escape to ensure that the genetic material can exert its effect but also minimizing the toxicity of the delivery system, which is vital for safe gene delivery. Of importance, if gene delivery systems are intended for biomedical applications or clinical use, they must be scalable and easy and affordable to manufacture to meet the demand. Here, we show an efficient gene delivery method using a combination of carbon dots coated by PEI through electrostatic binding to easily generate cationic carbon dots. We show a biofunctional approach to generate optimal cationic carbon dots (CCDs) that can be scaled up to meet specific transfection demands. CCDs improve cell viability and increase transfection efficiency four times over the standard of PEI polyplexes. Generated CCDs enabled the challenging transfection protocol to produce retroviral vectors via cell cotransfection of three different plasmids into packing cells, showing not only high efficiency but also functionality of the gene delivery, tested as the capacity to produce infective retroviral particles.

求助全文
通过发布文献求助,成功后即可免费获取论文全文。 去求助
来源期刊
Biological Procedures Online
Biological Procedures Online 生物-生化研究方法
CiteScore
10.50
自引率
0.00%
发文量
16
审稿时长
>12 weeks
期刊介绍: iological Procedures Online publishes articles that improve access to techniques and methods in the medical and biological sciences. We are also interested in short but important research discoveries, such as new animal disease models. Topics of interest include, but are not limited to: Reports of new research techniques and applications of existing techniques Technical analyses of research techniques and published reports Validity analyses of research methods and approaches to judging the validity of research reports Application of common research methods Reviews of existing techniques Novel/important product information Biological Procedures Online places emphasis on multidisciplinary approaches that integrate methodologies from medicine, biology, chemistry, imaging, engineering, bioinformatics, computer science, and systems analysis.
×
引用
GB/T 7714-2015
复制
MLA
复制
APA
复制
导出至
BibTeX EndNote RefMan NoteFirst NoteExpress
×
提示
您的信息不完整,为了账户安全,请先补充。
现在去补充
×
提示
您因"违规操作"
具体请查看互助需知
我知道了
×
提示
确定
请完成安全验证×
copy
已复制链接
快去分享给好友吧!
我知道了
右上角分享
点击右上角分享
0
联系我们:info@booksci.cn Book学术提供免费学术资源搜索服务,方便国内外学者检索中英文文献。致力于提供最便捷和优质的服务体验。 Copyright © 2023 布克学术 All rights reserved.
京ICP备2023020795号-1
ghs 京公网安备 11010802042870号
Book学术文献互助
Book学术文献互助群
群 号:604180095
Book学术官方微信