间充质干细胞球体免疫调节的机制调节

IF 4.1 3区 医学 Q1 ENGINEERING, BIOMEDICAL
Victoria L Thai, Sabrina Mierswa, Katherine H Griffin, Joel D Boerckel, J Kent Leach
{"title":"间充质干细胞球体免疫调节的机制调节","authors":"Victoria L Thai, Sabrina Mierswa, Katherine H Griffin, Joel D Boerckel, J Kent Leach","doi":"10.1063/5.0184431","DOIUrl":null,"url":null,"abstract":"<p><p>Mesenchymal stromal cells (MSCs) are widely used in cell-based therapies and tissue regeneration for their potent secretome, which promotes host cell recruitment and modulates inflammation. Compared to monodisperse cells, MSC spheroids exhibit improved viability and increased secretion of immunomodulatory cytokines. While mechanical stimulation of monodisperse cells can increase cytokine production, the influence of mechanical loading on MSC spheroids is unknown. Here, we evaluated the effect of controlled, uniaxial cyclic compression on the secretion of immunomodulatory cytokines by human MSC spheroids and tested the influence of load-induced gene expression on MSC mechanoresponsiveness. We exposed MSC spheroids, entrapped in alginate hydrogels, to three cyclic compressive regimes with varying stress (L) magnitudes (i.e., 5 and 10 kPa) and hold (H) durations (i.e., 30 and 250 s) L5H30, L10H30, and L10H250. We observed changes in cytokine and chemokine expression dependent on the loading regime, where higher stress regimes tended to result in more exaggerated changes. However, only MSC spheroids exposed to L10H30 induced human THP-1 macrophage polarization toward an M2 phenotype compared to static conditions. Static and L10H30 loading facilitated a strong, interlinked F-actin arrangement, while L5H30 and L10H250 disrupted the structure of actin filaments. This was further examined when the actin cytoskeleton was disrupted via Y-27632. We observed downregulation of YAP-related genes, and the levels of secreted inflammatory cytokines were globally decreased. These findings emphasize the essential role of mechanosignaling in mediating the immunomodulatory potential of MSC spheroids.</p>","PeriodicalId":46288,"journal":{"name":"APL Bioengineering","volume":"8 1","pages":"016116"},"PeriodicalIF":4.1000,"publicationDate":"2024-03-01","publicationTypes":"Journal Article","fieldsOfStudy":null,"isOpenAccess":false,"openAccessPdf":"https://www.ncbi.nlm.nih.gov/pmc/articles/PMC10908560/pdf/","citationCount":"0","resultStr":"{\"title\":\"Mechanoregulation of MSC spheroid immunomodulation.\",\"authors\":\"Victoria L Thai, Sabrina Mierswa, Katherine H Griffin, Joel D Boerckel, J Kent Leach\",\"doi\":\"10.1063/5.0184431\",\"DOIUrl\":null,\"url\":null,\"abstract\":\"<p><p>Mesenchymal stromal cells (MSCs) are widely used in cell-based therapies and tissue regeneration for their potent secretome, which promotes host cell recruitment and modulates inflammation. Compared to monodisperse cells, MSC spheroids exhibit improved viability and increased secretion of immunomodulatory cytokines. While mechanical stimulation of monodisperse cells can increase cytokine production, the influence of mechanical loading on MSC spheroids is unknown. Here, we evaluated the effect of controlled, uniaxial cyclic compression on the secretion of immunomodulatory cytokines by human MSC spheroids and tested the influence of load-induced gene expression on MSC mechanoresponsiveness. We exposed MSC spheroids, entrapped in alginate hydrogels, to three cyclic compressive regimes with varying stress (L) magnitudes (i.e., 5 and 10 kPa) and hold (H) durations (i.e., 30 and 250 s) L5H30, L10H30, and L10H250. We observed changes in cytokine and chemokine expression dependent on the loading regime, where higher stress regimes tended to result in more exaggerated changes. However, only MSC spheroids exposed to L10H30 induced human THP-1 macrophage polarization toward an M2 phenotype compared to static conditions. Static and L10H30 loading facilitated a strong, interlinked F-actin arrangement, while L5H30 and L10H250 disrupted the structure of actin filaments. This was further examined when the actin cytoskeleton was disrupted via Y-27632. We observed downregulation of YAP-related genes, and the levels of secreted inflammatory cytokines were globally decreased. These findings emphasize the essential role of mechanosignaling in mediating the immunomodulatory potential of MSC spheroids.</p>\",\"PeriodicalId\":46288,\"journal\":{\"name\":\"APL Bioengineering\",\"volume\":\"8 1\",\"pages\":\"016116\"},\"PeriodicalIF\":4.1000,\"publicationDate\":\"2024-03-01\",\"publicationTypes\":\"Journal Article\",\"fieldsOfStudy\":null,\"isOpenAccess\":false,\"openAccessPdf\":\"https://www.ncbi.nlm.nih.gov/pmc/articles/PMC10908560/pdf/\",\"citationCount\":\"0\",\"resultStr\":null,\"platform\":\"Semanticscholar\",\"paperid\":null,\"PeriodicalName\":\"APL Bioengineering\",\"FirstCategoryId\":\"5\",\"ListUrlMain\":\"https://doi.org/10.1063/5.0184431\",\"RegionNum\":3,\"RegionCategory\":\"医学\",\"ArticlePicture\":[],\"TitleCN\":null,\"AbstractTextCN\":null,\"PMCID\":null,\"EPubDate\":\"\",\"PubModel\":\"\",\"JCR\":\"Q1\",\"JCRName\":\"ENGINEERING, BIOMEDICAL\",\"Score\":null,\"Total\":0}","platform":"Semanticscholar","paperid":null,"PeriodicalName":"APL Bioengineering","FirstCategoryId":"5","ListUrlMain":"https://doi.org/10.1063/5.0184431","RegionNum":3,"RegionCategory":"医学","ArticlePicture":[],"TitleCN":null,"AbstractTextCN":null,"PMCID":null,"EPubDate":"","PubModel":"","JCR":"Q1","JCRName":"ENGINEERING, BIOMEDICAL","Score":null,"Total":0}
引用次数: 0

摘要

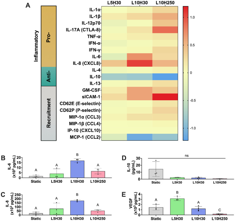
间充质基质细胞(MSCs)具有强大的分泌组,可促进宿主细胞招募并调节炎症,因此被广泛用于细胞疗法和组织再生。与单分散细胞相比,间充质干细胞球体的存活率更高,分泌的免疫调节细胞因子也更多。虽然对单分散细胞的机械刺激可增加细胞因子的分泌,但机械负荷对间叶干细胞球体的影响尚不清楚。在这里,我们评估了受控单轴循环压缩对人间叶干细胞球体分泌免疫调节细胞因子的影响,并测试了负载诱导的基因表达对间叶干细胞机械敏感性的影响。我们将包裹在藻酸盐水凝胶中的间充质干细胞球体置于三种不同应力(L)大小(即 5 和 10 kPa)和保持(H)时间(即 30 和 250 秒)的循环压缩体系中:L5H30、L10H30 和 L10H250。我们观察到细胞因子和趋化因子的表达变化取决于加载机制,其中较高的应力机制往往会导致更夸张的变化。然而,与静态条件相比,只有暴露于L10H30的间充质干细胞球体能诱导人THP-1巨噬细胞向M2表型极化。静态加载和 L10H30 加载促进了强大的、相互连接的 F-肌动蛋白排列,而 L5H30 和 L10H250 则破坏了肌动蛋白丝的结构。当通过 Y-27632 破坏肌动蛋白细胞骨架时,这一点得到了进一步检验。我们观察到 YAP 相关基因下调,分泌的炎症细胞因子水平全面下降。这些发现强调了机械信号在介导间充质干细胞球体免疫调节潜能中的重要作用。
本文章由计算机程序翻译,如有差异,请以英文原文为准。

Mechanoregulation of MSC spheroid immunomodulation.

Mechanoregulation of MSC spheroid immunomodulation.

Mechanoregulation of MSC spheroid immunomodulation.

Mechanoregulation of MSC spheroid immunomodulation.

Mesenchymal stromal cells (MSCs) are widely used in cell-based therapies and tissue regeneration for their potent secretome, which promotes host cell recruitment and modulates inflammation. Compared to monodisperse cells, MSC spheroids exhibit improved viability and increased secretion of immunomodulatory cytokines. While mechanical stimulation of monodisperse cells can increase cytokine production, the influence of mechanical loading on MSC spheroids is unknown. Here, we evaluated the effect of controlled, uniaxial cyclic compression on the secretion of immunomodulatory cytokines by human MSC spheroids and tested the influence of load-induced gene expression on MSC mechanoresponsiveness. We exposed MSC spheroids, entrapped in alginate hydrogels, to three cyclic compressive regimes with varying stress (L) magnitudes (i.e., 5 and 10 kPa) and hold (H) durations (i.e., 30 and 250 s) L5H30, L10H30, and L10H250. We observed changes in cytokine and chemokine expression dependent on the loading regime, where higher stress regimes tended to result in more exaggerated changes. However, only MSC spheroids exposed to L10H30 induced human THP-1 macrophage polarization toward an M2 phenotype compared to static conditions. Static and L10H30 loading facilitated a strong, interlinked F-actin arrangement, while L5H30 and L10H250 disrupted the structure of actin filaments. This was further examined when the actin cytoskeleton was disrupted via Y-27632. We observed downregulation of YAP-related genes, and the levels of secreted inflammatory cytokines were globally decreased. These findings emphasize the essential role of mechanosignaling in mediating the immunomodulatory potential of MSC spheroids.

求助全文
通过发布文献求助,成功后即可免费获取论文全文。 去求助
来源期刊
APL Bioengineering
APL Bioengineering ENGINEERING, BIOMEDICAL-
CiteScore
9.30
自引率
6.70%
发文量
39
审稿时长
19 weeks
期刊介绍: APL Bioengineering is devoted to research at the intersection of biology, physics, and engineering. The journal publishes high-impact manuscripts specific to the understanding and advancement of physics and engineering of biological systems. APL Bioengineering is the new home for the bioengineering and biomedical research communities. APL Bioengineering publishes original research articles, reviews, and perspectives. Topical coverage includes: -Biofabrication and Bioprinting -Biomedical Materials, Sensors, and Imaging -Engineered Living Systems -Cell and Tissue Engineering -Regenerative Medicine -Molecular, Cell, and Tissue Biomechanics -Systems Biology and Computational Biology
×
引用
GB/T 7714-2015
复制
MLA
复制
APA
复制
导出至
BibTeX EndNote RefMan NoteFirst NoteExpress
×
提示
您的信息不完整,为了账户安全,请先补充。
现在去补充
×
提示
您因"违规操作"
具体请查看互助需知
我知道了
×
提示
确定
请完成安全验证×
copy
已复制链接
快去分享给好友吧!
我知道了
右上角分享
点击右上角分享
0
联系我们:info@booksci.cn Book学术提供免费学术资源搜索服务,方便国内外学者检索中英文文献。致力于提供最便捷和优质的服务体验。 Copyright © 2023 布克学术 All rights reserved.
京ICP备2023020795号-1
ghs 京公网安备 11010802042870号
Book学术文献互助
Book学术文献互助群
群 号:604180095
Book学术官方微信