发现 Trametinib 是细胞骨架波形蛋白重塑的协调者。

IF 5.9 2区 生物学 Q2 CELL BIOLOGY
Shuangshuang Zhao, Zhifang Li, Qian Zhang, Yue Zhang, Jiali Zhang, Gaofeng Fan, Xiaobao Cao, Yaming Jiu
{"title":"发现 Trametinib 是细胞骨架波形蛋白重塑的协调者。","authors":"Shuangshuang Zhao, Zhifang Li, Qian Zhang, Yue Zhang, Jiali Zhang, Gaofeng Fan, Xiaobao Cao, Yaming Jiu","doi":"10.1093/jmcb/mjae009","DOIUrl":null,"url":null,"abstract":"<p><p>The dynamic remodeling of the cytoskeletal network of vimentin intermediate filaments supports various cellular functions, including cell morphology, elasticity, migration, organelle localization, and resistance against mechanical or pathological stress. Currently available chemicals targeting vimentin predominantly induce network reorganization and shrinkage around the nucleus. Effective tools for long-term manipulation of vimentin network dispersion in living cells are still lacking, limiting in-depth studies on vimentin function and potential therapeutic applications. Here, we verified that a commercially available small molecule, trametinib, is capable of inducing spatial spreading of the cellular vimentin network without affecting its transcriptional or Translational regulation. Further evidence confirmed its low cytotoxicity and similar effects on different cell types. Importantly, Trametinib has no impact on the other two cytoskeletal systems, actin filaments and the microtubule network. Moreover, Trametinib regulates vimentin network dispersion rapidly and efficiently, with effects persisting for up to 48 h after drug withdrawal. We also ruled out the possibility that Trametinib directly affects the phosphorylation level of vimentin. In summary, we identified an unprecedented regulator Trametinib, which is capable of spreading the vimentin network toward the cell periphery, and thus complemented the existing repertoire of vimentin remodeling drugs in the field of cytoskeletal research.</p>","PeriodicalId":16433,"journal":{"name":"Journal of Molecular Cell Biology","volume":" ","pages":""},"PeriodicalIF":5.9000,"publicationDate":"2024-08-26","publicationTypes":"Journal Article","fieldsOfStudy":null,"isOpenAccess":false,"openAccessPdf":"https://www.ncbi.nlm.nih.gov/pmc/articles/PMC11393047/pdf/","citationCount":"0","resultStr":"{\"title\":\"Discovery of Trametinib as an orchestrator for cytoskeletal vimentin remodeling.\",\"authors\":\"Shuangshuang Zhao, Zhifang Li, Qian Zhang, Yue Zhang, Jiali Zhang, Gaofeng Fan, Xiaobao Cao, Yaming Jiu\",\"doi\":\"10.1093/jmcb/mjae009\",\"DOIUrl\":null,\"url\":null,\"abstract\":\"<p><p>The dynamic remodeling of the cytoskeletal network of vimentin intermediate filaments supports various cellular functions, including cell morphology, elasticity, migration, organelle localization, and resistance against mechanical or pathological stress. Currently available chemicals targeting vimentin predominantly induce network reorganization and shrinkage around the nucleus. Effective tools for long-term manipulation of vimentin network dispersion in living cells are still lacking, limiting in-depth studies on vimentin function and potential therapeutic applications. Here, we verified that a commercially available small molecule, trametinib, is capable of inducing spatial spreading of the cellular vimentin network without affecting its transcriptional or Translational regulation. Further evidence confirmed its low cytotoxicity and similar effects on different cell types. Importantly, Trametinib has no impact on the other two cytoskeletal systems, actin filaments and the microtubule network. Moreover, Trametinib regulates vimentin network dispersion rapidly and efficiently, with effects persisting for up to 48 h after drug withdrawal. We also ruled out the possibility that Trametinib directly affects the phosphorylation level of vimentin. In summary, we identified an unprecedented regulator Trametinib, which is capable of spreading the vimentin network toward the cell periphery, and thus complemented the existing repertoire of vimentin remodeling drugs in the field of cytoskeletal research.</p>\",\"PeriodicalId\":16433,\"journal\":{\"name\":\"Journal of Molecular Cell Biology\",\"volume\":\" \",\"pages\":\"\"},\"PeriodicalIF\":5.9000,\"publicationDate\":\"2024-08-26\",\"publicationTypes\":\"Journal Article\",\"fieldsOfStudy\":null,\"isOpenAccess\":false,\"openAccessPdf\":\"https://www.ncbi.nlm.nih.gov/pmc/articles/PMC11393047/pdf/\",\"citationCount\":\"0\",\"resultStr\":null,\"platform\":\"Semanticscholar\",\"paperid\":null,\"PeriodicalName\":\"Journal of Molecular Cell Biology\",\"FirstCategoryId\":\"99\",\"ListUrlMain\":\"https://doi.org/10.1093/jmcb/mjae009\",\"RegionNum\":2,\"RegionCategory\":\"生物学\",\"ArticlePicture\":[],\"TitleCN\":null,\"AbstractTextCN\":null,\"PMCID\":null,\"EPubDate\":\"\",\"PubModel\":\"\",\"JCR\":\"Q2\",\"JCRName\":\"CELL BIOLOGY\",\"Score\":null,\"Total\":0}","platform":"Semanticscholar","paperid":null,"PeriodicalName":"Journal of Molecular Cell Biology","FirstCategoryId":"99","ListUrlMain":"https://doi.org/10.1093/jmcb/mjae009","RegionNum":2,"RegionCategory":"生物学","ArticlePicture":[],"TitleCN":null,"AbstractTextCN":null,"PMCID":null,"EPubDate":"","PubModel":"","JCR":"Q2","JCRName":"CELL BIOLOGY","Score":null,"Total":0}
引用次数: 0

摘要

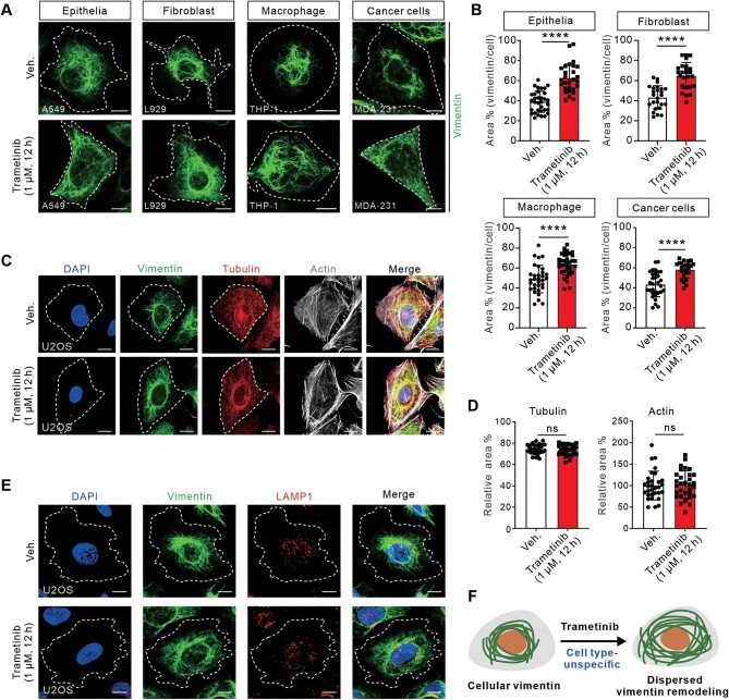
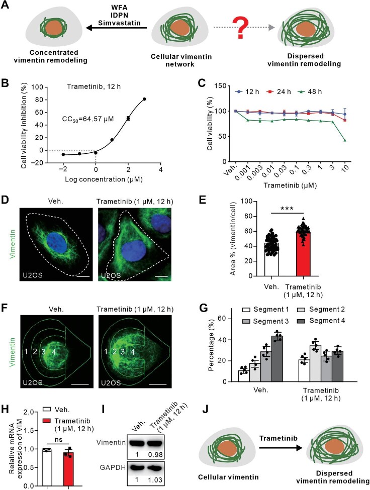
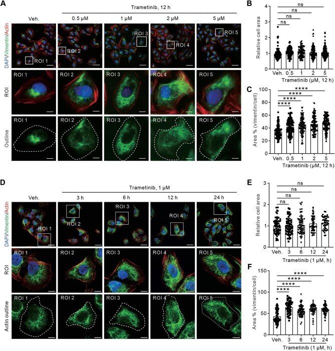
波形蛋白中间丝网络的细胞骨架网络的动态重塑支持各种细胞功能,包括细胞形态、弹性、迁移、细胞器定位以及抵抗机械或病理压力。目前可用的以波形蛋白为靶标的化学物质主要诱导细胞核周围的网络重组和收缩。目前仍缺乏长期操纵活细胞中波形蛋白网络分散的有效工具,从而限制了对波形蛋白功能和潜在治疗应用的深入研究。在这里,我们验证了一种市售小分子药物 Trametinib 能够诱导细胞波形蛋白网络的空间扩散,而不影响其转录或翻译调控。进一步的证据证实了它的低细胞毒性和对不同类型细胞的相似作用。重要的是,Trametinib 对其他两个细胞骨架系统--肌动蛋白丝和微管网络--没有影响。此外,曲美替尼还能快速有效地调节波形蛋白网络的分散,其作用在停药后可持续48小时。我们还排除了曲美替尼直接影响波形蛋白磷酸化水平的可能性。总之,我们发现了一种前所未有的调节剂--曲美替尼,它能使波形蛋白网络向细胞外围扩散,从而补充了细胞骨架研究领域现有的波形蛋白重塑药物。
本文章由计算机程序翻译,如有差异,请以英文原文为准。

Discovery of Trametinib as an orchestrator for cytoskeletal vimentin remodeling.

Discovery of Trametinib as an orchestrator for cytoskeletal vimentin remodeling.

Discovery of Trametinib as an orchestrator for cytoskeletal vimentin remodeling.

Discovery of Trametinib as an orchestrator for cytoskeletal vimentin remodeling.

The dynamic remodeling of the cytoskeletal network of vimentin intermediate filaments supports various cellular functions, including cell morphology, elasticity, migration, organelle localization, and resistance against mechanical or pathological stress. Currently available chemicals targeting vimentin predominantly induce network reorganization and shrinkage around the nucleus. Effective tools for long-term manipulation of vimentin network dispersion in living cells are still lacking, limiting in-depth studies on vimentin function and potential therapeutic applications. Here, we verified that a commercially available small molecule, trametinib, is capable of inducing spatial spreading of the cellular vimentin network without affecting its transcriptional or Translational regulation. Further evidence confirmed its low cytotoxicity and similar effects on different cell types. Importantly, Trametinib has no impact on the other two cytoskeletal systems, actin filaments and the microtubule network. Moreover, Trametinib regulates vimentin network dispersion rapidly and efficiently, with effects persisting for up to 48 h after drug withdrawal. We also ruled out the possibility that Trametinib directly affects the phosphorylation level of vimentin. In summary, we identified an unprecedented regulator Trametinib, which is capable of spreading the vimentin network toward the cell periphery, and thus complemented the existing repertoire of vimentin remodeling drugs in the field of cytoskeletal research.

求助全文
通过发布文献求助,成功后即可免费获取论文全文。 去求助
来源期刊
CiteScore
9.60
自引率
1.80%
发文量
1383
期刊介绍: The Journal of Molecular Cell Biology ( JMCB ) is a full open access, peer-reviewed online journal interested in inter-disciplinary studies at the cross-sections between molecular and cell biology as well as other disciplines of life sciences. The broad scope of JMCB reflects the merging of these life science disciplines such as stem cell research, signaling, genetics, epigenetics, genomics, development, immunology, cancer biology, molecular pathogenesis, neuroscience, and systems biology. The journal will publish primary research papers with findings of unusual significance and broad scientific interest. Review articles, letters and commentary on timely issues are also welcome. JMCB features an outstanding Editorial Board, which will serve as scientific advisors to the journal and provide strategic guidance for the development of the journal. By selecting only the best papers for publication, JMCB will provide a first rate publishing forum for scientists all over the world.
×
引用
GB/T 7714-2015
复制
MLA
复制
APA
复制
导出至
BibTeX EndNote RefMan NoteFirst NoteExpress
×
提示
您的信息不完整,为了账户安全,请先补充。
现在去补充
×
提示
您因"违规操作"
具体请查看互助需知
我知道了
×
提示
确定
请完成安全验证×
copy
已复制链接
快去分享给好友吧!
我知道了
右上角分享
点击右上角分享
0
联系我们:info@booksci.cn Book学术提供免费学术资源搜索服务,方便国内外学者检索中英文文献。致力于提供最便捷和优质的服务体验。 Copyright © 2023 布克学术 All rights reserved.
京ICP备2023020795号-1
ghs 京公网安备 11010802042870号
Book学术文献互助
Book学术文献互助群
群 号:604180095
Book学术官方微信