CSPP1 通过封盖正负两端来稳定微管。

IF 5.9 2区 生物学 Q2 CELL BIOLOGY
Zhikai Wang, Wenwen Wang, Shuaiyu Liu, Fengrui Yang, Xu Liu, Shasha Hua, Lijuan Zhu, Aoqing Xu, Donald L Hill, Dongmei Wang, Kai Jiang, Jennifer Lippincott-Schwartz, Xing Liu, Xuebiao Yao
{"title":"CSPP1 通过封盖正负两端来稳定微管。","authors":"Zhikai Wang, Wenwen Wang, Shuaiyu Liu, Fengrui Yang, Xu Liu, Shasha Hua, Lijuan Zhu, Aoqing Xu, Donald L Hill, Dongmei Wang, Kai Jiang, Jennifer Lippincott-Schwartz, Xing Liu, Xuebiao Yao","doi":"10.1093/jmcb/mjae007","DOIUrl":null,"url":null,"abstract":"<p><p>Although the dynamic instability of microtubules (MTs) is fundamental to many cellular functions, quiescent MTs with unattached free distal ends are commonly present and play important roles in various events to power cellular dynamics. However, how these free MT tips are stabilized remains poorly understood. Here, we report that centrosome and spindle pole protein 1 (CSPP1) caps and stabilizes both plus and minus ends of static MTs. Real-time imaging of laser-ablated MTs in live cells showed deposition of CSPP1 at the newly generated MT ends, whose dynamic instability was concomitantly suppressed. Consistently, MT ends in CSPP1-overexpressing cells were hyper-stabilized, while those in CSPP1-depleted cells were much more dynamic. This CSPP1-elicited stabilization of MTs was demonstrated to be achieved by suppressing intrinsic MT catastrophe and restricting polymerization. Importantly, CSPP1-bound MTs were resistant to mitotic centromere-associated kinesin-mediated depolymerization. These findings delineate a previously uncharacterized CSPP1 activity that integrates MT end capping to orchestrate quiescent MTs.</p>","PeriodicalId":16433,"journal":{"name":"Journal of Molecular Cell Biology","volume":" ","pages":""},"PeriodicalIF":5.9000,"publicationDate":"2024-07-29","publicationTypes":"Journal Article","fieldsOfStudy":null,"isOpenAccess":false,"openAccessPdf":"https://www.ncbi.nlm.nih.gov/pmc/articles/PMC11285173/pdf/","citationCount":"0","resultStr":"{\"title\":\"CSPP1 stabilizes microtubules by capping both plus and minus ends.\",\"authors\":\"Zhikai Wang, Wenwen Wang, Shuaiyu Liu, Fengrui Yang, Xu Liu, Shasha Hua, Lijuan Zhu, Aoqing Xu, Donald L Hill, Dongmei Wang, Kai Jiang, Jennifer Lippincott-Schwartz, Xing Liu, Xuebiao Yao\",\"doi\":\"10.1093/jmcb/mjae007\",\"DOIUrl\":null,\"url\":null,\"abstract\":\"<p><p>Although the dynamic instability of microtubules (MTs) is fundamental to many cellular functions, quiescent MTs with unattached free distal ends are commonly present and play important roles in various events to power cellular dynamics. However, how these free MT tips are stabilized remains poorly understood. Here, we report that centrosome and spindle pole protein 1 (CSPP1) caps and stabilizes both plus and minus ends of static MTs. Real-time imaging of laser-ablated MTs in live cells showed deposition of CSPP1 at the newly generated MT ends, whose dynamic instability was concomitantly suppressed. Consistently, MT ends in CSPP1-overexpressing cells were hyper-stabilized, while those in CSPP1-depleted cells were much more dynamic. This CSPP1-elicited stabilization of MTs was demonstrated to be achieved by suppressing intrinsic MT catastrophe and restricting polymerization. Importantly, CSPP1-bound MTs were resistant to mitotic centromere-associated kinesin-mediated depolymerization. These findings delineate a previously uncharacterized CSPP1 activity that integrates MT end capping to orchestrate quiescent MTs.</p>\",\"PeriodicalId\":16433,\"journal\":{\"name\":\"Journal of Molecular Cell Biology\",\"volume\":\" \",\"pages\":\"\"},\"PeriodicalIF\":5.9000,\"publicationDate\":\"2024-07-29\",\"publicationTypes\":\"Journal Article\",\"fieldsOfStudy\":null,\"isOpenAccess\":false,\"openAccessPdf\":\"https://www.ncbi.nlm.nih.gov/pmc/articles/PMC11285173/pdf/\",\"citationCount\":\"0\",\"resultStr\":null,\"platform\":\"Semanticscholar\",\"paperid\":null,\"PeriodicalName\":\"Journal of Molecular Cell Biology\",\"FirstCategoryId\":\"99\",\"ListUrlMain\":\"https://doi.org/10.1093/jmcb/mjae007\",\"RegionNum\":2,\"RegionCategory\":\"生物学\",\"ArticlePicture\":[],\"TitleCN\":null,\"AbstractTextCN\":null,\"PMCID\":null,\"EPubDate\":\"\",\"PubModel\":\"\",\"JCR\":\"Q2\",\"JCRName\":\"CELL BIOLOGY\",\"Score\":null,\"Total\":0}","platform":"Semanticscholar","paperid":null,"PeriodicalName":"Journal of Molecular Cell Biology","FirstCategoryId":"99","ListUrlMain":"https://doi.org/10.1093/jmcb/mjae007","RegionNum":2,"RegionCategory":"生物学","ArticlePicture":[],"TitleCN":null,"AbstractTextCN":null,"PMCID":null,"EPubDate":"","PubModel":"","JCR":"Q2","JCRName":"CELL BIOLOGY","Score":null,"Total":0}
引用次数: 0

摘要

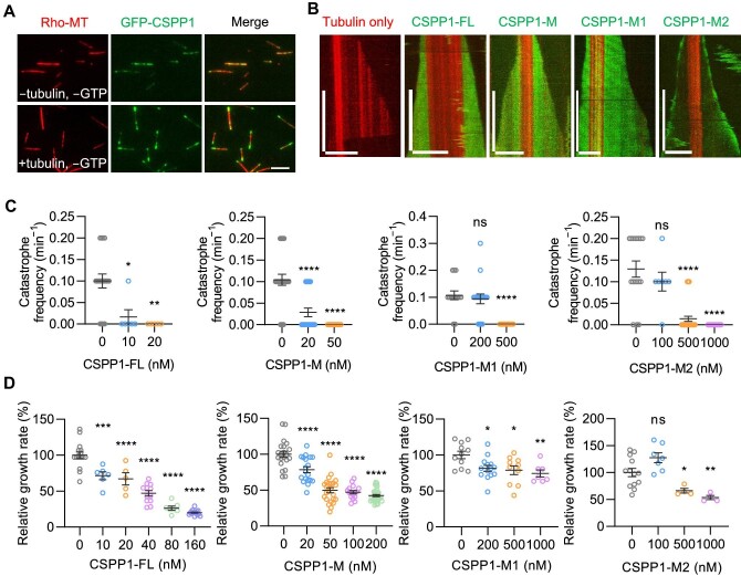
虽然微管(MTs)的动态不稳定性是许多细胞功能的基础,但具有未连接的自由远端的静止 MTs 却普遍存在,并在各种事件中发挥着重要作用,为细胞动力学提供动力。然而,人们对这些游离的 MT 顶端是如何稳定的仍然知之甚少。在这里,我们报告了中心体和纺锤体极蛋白 1(CSPP1)能覆盖并稳定静态 MT 的正负端。活细胞中激光照射MT的实时成像显示,CSPP1沉积在新生成的MT末端,其动态不稳定性同时受到抑制。一致的是,CSPP1 基因缺失细胞中的 MT 末端具有超稳定性,而 CSPP1 基因缺失细胞中的 MT 末端则更具动态性。这种由 CSPP1 引发的 MT 稳定被证明是通过抑制 MT 的内在灾难和限制其聚合来实现的。重要的是,CSPP1 结合的 MT 对 MCAK 介导的解聚具有抵抗力。这些发现勾勒出了一种以前未曾描述过的 CSPP1 活性,它整合了 MT 末端封端以协调静止 MT。
本文章由计算机程序翻译,如有差异,请以英文原文为准。

CSPP1 stabilizes microtubules by capping both plus and minus ends.

CSPP1 stabilizes microtubules by capping both plus and minus ends.

CSPP1 stabilizes microtubules by capping both plus and minus ends.

CSPP1 stabilizes microtubules by capping both plus and minus ends.

Although the dynamic instability of microtubules (MTs) is fundamental to many cellular functions, quiescent MTs with unattached free distal ends are commonly present and play important roles in various events to power cellular dynamics. However, how these free MT tips are stabilized remains poorly understood. Here, we report that centrosome and spindle pole protein 1 (CSPP1) caps and stabilizes both plus and minus ends of static MTs. Real-time imaging of laser-ablated MTs in live cells showed deposition of CSPP1 at the newly generated MT ends, whose dynamic instability was concomitantly suppressed. Consistently, MT ends in CSPP1-overexpressing cells were hyper-stabilized, while those in CSPP1-depleted cells were much more dynamic. This CSPP1-elicited stabilization of MTs was demonstrated to be achieved by suppressing intrinsic MT catastrophe and restricting polymerization. Importantly, CSPP1-bound MTs were resistant to mitotic centromere-associated kinesin-mediated depolymerization. These findings delineate a previously uncharacterized CSPP1 activity that integrates MT end capping to orchestrate quiescent MTs.

求助全文
通过发布文献求助,成功后即可免费获取论文全文。 去求助
来源期刊
CiteScore
9.60
自引率
1.80%
发文量
1383
期刊介绍: The Journal of Molecular Cell Biology ( JMCB ) is a full open access, peer-reviewed online journal interested in inter-disciplinary studies at the cross-sections between molecular and cell biology as well as other disciplines of life sciences. The broad scope of JMCB reflects the merging of these life science disciplines such as stem cell research, signaling, genetics, epigenetics, genomics, development, immunology, cancer biology, molecular pathogenesis, neuroscience, and systems biology. The journal will publish primary research papers with findings of unusual significance and broad scientific interest. Review articles, letters and commentary on timely issues are also welcome. JMCB features an outstanding Editorial Board, which will serve as scientific advisors to the journal and provide strategic guidance for the development of the journal. By selecting only the best papers for publication, JMCB will provide a first rate publishing forum for scientists all over the world.
×
引用
GB/T 7714-2015
复制
MLA
复制
APA
复制
导出至
BibTeX EndNote RefMan NoteFirst NoteExpress
×
提示
您的信息不完整,为了账户安全,请先补充。
现在去补充
×
提示
您因"违规操作"
具体请查看互助需知
我知道了
×
提示
确定
请完成安全验证×
copy
已复制链接
快去分享给好友吧!
我知道了
右上角分享
点击右上角分享
0
联系我们:info@booksci.cn Book学术提供免费学术资源搜索服务,方便国内外学者检索中英文文献。致力于提供最便捷和优质的服务体验。 Copyright © 2023 布克学术 All rights reserved.
京ICP备2023020795号-1
ghs 京公网安备 11010802042870号
Book学术文献互助
Book学术文献互助群
群 号:604180095
Book学术官方微信