辛伐他汀负载三维气凝胶支架促进骨再生

IF 1.3 4区 医学 Q4 ENGINEERING, BIOMEDICAL
Lai Linfeng, Zhou Xiaowei, Chen Xueqin, Zhu Xianfeng
{"title":"辛伐他汀负载三维气凝胶支架促进骨再生","authors":"Lai Linfeng, Zhou Xiaowei, Chen Xueqin, Zhu Xianfeng","doi":"10.3233/BME-230068","DOIUrl":null,"url":null,"abstract":"<p><strong>Background: </strong>It is imperative to design a suitable material for bone regeneration that emulates the microstructure and compositional framework of natural bone while mitigating the shortcomings of current repair materials.</p><p><strong>Objective: </strong>The aim of the study is to synthesize a 3D aerogel scaffold composed of PLCL/gelatin electro-spun nanofiber loaded with Simvastatin and investigate its biocompatibility as well as its performance in cell proliferation and ossification differentiation.</p><p><strong>Methods: </strong>PLCL/gelatin nanofibers were fabricated in coaxial electrospinning with simvastatin added. Fibers were fragmented, pipetted into molds, frozen, and dried. The morphology of fibers and contact angles in 4 groups of PLCL, PLCL@S, 3D-PLCL, and 3D-PLCL@S was observed and compared. MC3T3-E1 cells were planted at the four materials to observe cell growth status, and ALP and ARS tests were conducted to compare the ossification of cells.</p><p><strong>Results: </strong>TEM scanning showed the coaxial fiber of the inner PLCL and outer gelatin. The mean diameter of the PLCL/gelatin fibers is 561 ± 95 nm and 631 ± 103 nm after the drug loading. SEM showed the fibers in the 3D-PLCL@S group were more curled and loose with more space interlaced. The contact angle in this group was 27.1°, the smallest one. Drug release test demonstrated that simvastatin concentration in the 3D-PLCL@S could remain at a relatively high level compared to the control group. The cell proliferation test showed that MC3T3-EI cells could embed into the scaffold deeply and exhibit higher viability in the 3D-PLCL@S group than other groups. The ossification tests of ALP and ARS also inferred that the 3D-PLCL@S scaffold could offer a better osteogenic differentiation matrix.</p><p><strong>Conclusion: </strong>The PLCL/gelatin aerogel scaffold, when loaded with Simvastatin, demonstrates a more pronounced potential in enhancing osteoblast proliferation and osteogenic differentiation. We hypothesize that this scaffold could serve as a promising material for addressing bone defects.</p>","PeriodicalId":9109,"journal":{"name":"Bio-medical materials and engineering","volume":" ","pages":"153-163"},"PeriodicalIF":1.3000,"publicationDate":"2024-01-01","publicationTypes":"Journal Article","fieldsOfStudy":null,"isOpenAccess":false,"openAccessPdf":"https://www.ncbi.nlm.nih.gov/pmc/articles/PMC10977411/pdf/","citationCount":"0","resultStr":"{\"title\":\"Simvastatin-loaded 3D aerogel scaffolds promote bone regeneration.\",\"authors\":\"Lai Linfeng, Zhou Xiaowei, Chen Xueqin, Zhu Xianfeng\",\"doi\":\"10.3233/BME-230068\",\"DOIUrl\":null,\"url\":null,\"abstract\":\"<p><strong>Background: </strong>It is imperative to design a suitable material for bone regeneration that emulates the microstructure and compositional framework of natural bone while mitigating the shortcomings of current repair materials.</p><p><strong>Objective: </strong>The aim of the study is to synthesize a 3D aerogel scaffold composed of PLCL/gelatin electro-spun nanofiber loaded with Simvastatin and investigate its biocompatibility as well as its performance in cell proliferation and ossification differentiation.</p><p><strong>Methods: </strong>PLCL/gelatin nanofibers were fabricated in coaxial electrospinning with simvastatin added. Fibers were fragmented, pipetted into molds, frozen, and dried. The morphology of fibers and contact angles in 4 groups of PLCL, PLCL@S, 3D-PLCL, and 3D-PLCL@S was observed and compared. MC3T3-E1 cells were planted at the four materials to observe cell growth status, and ALP and ARS tests were conducted to compare the ossification of cells.</p><p><strong>Results: </strong>TEM scanning showed the coaxial fiber of the inner PLCL and outer gelatin. The mean diameter of the PLCL/gelatin fibers is 561 ± 95 nm and 631 ± 103 nm after the drug loading. SEM showed the fibers in the 3D-PLCL@S group were more curled and loose with more space interlaced. The contact angle in this group was 27.1°, the smallest one. Drug release test demonstrated that simvastatin concentration in the 3D-PLCL@S could remain at a relatively high level compared to the control group. The cell proliferation test showed that MC3T3-EI cells could embed into the scaffold deeply and exhibit higher viability in the 3D-PLCL@S group than other groups. The ossification tests of ALP and ARS also inferred that the 3D-PLCL@S scaffold could offer a better osteogenic differentiation matrix.</p><p><strong>Conclusion: </strong>The PLCL/gelatin aerogel scaffold, when loaded with Simvastatin, demonstrates a more pronounced potential in enhancing osteoblast proliferation and osteogenic differentiation. We hypothesize that this scaffold could serve as a promising material for addressing bone defects.</p>\",\"PeriodicalId\":9109,\"journal\":{\"name\":\"Bio-medical materials and engineering\",\"volume\":\" \",\"pages\":\"153-163\"},\"PeriodicalIF\":1.3000,\"publicationDate\":\"2024-01-01\",\"publicationTypes\":\"Journal Article\",\"fieldsOfStudy\":null,\"isOpenAccess\":false,\"openAccessPdf\":\"https://www.ncbi.nlm.nih.gov/pmc/articles/PMC10977411/pdf/\",\"citationCount\":\"0\",\"resultStr\":null,\"platform\":\"Semanticscholar\",\"paperid\":null,\"PeriodicalName\":\"Bio-medical materials and engineering\",\"FirstCategoryId\":\"5\",\"ListUrlMain\":\"https://doi.org/10.3233/BME-230068\",\"RegionNum\":4,\"RegionCategory\":\"医学\",\"ArticlePicture\":[],\"TitleCN\":null,\"AbstractTextCN\":null,\"PMCID\":null,\"EPubDate\":\"\",\"PubModel\":\"\",\"JCR\":\"Q4\",\"JCRName\":\"ENGINEERING, BIOMEDICAL\",\"Score\":null,\"Total\":0}","platform":"Semanticscholar","paperid":null,"PeriodicalName":"Bio-medical materials and engineering","FirstCategoryId":"5","ListUrlMain":"https://doi.org/10.3233/BME-230068","RegionNum":4,"RegionCategory":"医学","ArticlePicture":[],"TitleCN":null,"AbstractTextCN":null,"PMCID":null,"EPubDate":"","PubModel":"","JCR":"Q4","JCRName":"ENGINEERING, BIOMEDICAL","Score":null,"Total":0}
引用次数: 0

摘要

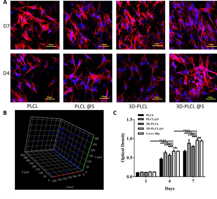
背景:当务之急是设计一种合适的骨再生材料,它既能模拟天然骨的微观结构和组成框架,又能减轻现有修复材料的缺点:本研究旨在合成一种由添加辛伐他汀的PLCL/明胶电纺纳米纤维组成的三维气凝胶支架,并研究其生物相容性及其在细胞增殖和骨化分化方面的性能:方法:采用同轴电纺丝法制备添加辛伐他汀的PLCL/明胶纳米纤维。将纤维切碎,移液到模具中,冷冻并干燥。观察并比较了 PLCL、PLCL@S、3D-PLCL 和 3D-PLCL@S 4 组纤维的形态和接触角。在四种材料上种植 MC3T3-E1 细胞以观察细胞生长状况,并进行 ALP 和 ARS 测试以比较细胞的骨化情况:TEM扫描显示内层PLCL和外层明胶为同轴纤维。载药后,PLCL/明胶纤维的平均直径分别为 561 ± 95 nm 和 631 ± 103 nm。扫描电子显微镜显示,3D-PLCL@S 组的纤维更加卷曲和松散,交错的空间更大。该组的接触角为 27.1°,是最小的一组。药物释放测试表明,与对照组相比,3D-PLCL@S 组的辛伐他汀浓度可保持在较高水平。细胞增殖测试表明,3D-PLCL@S 组的 MC3T3-EI 细胞能深度嵌入支架,且活力高于其他组。ALP和ARS的骨化测试也表明,3D-PLCL@S支架能提供更好的成骨分化基质:结论:添加辛伐他汀的 PLCL/明胶气凝胶支架在促进成骨细胞增殖和成骨分化方面具有更明显的潜力。我们推测,这种支架可以作为一种很有前景的材料,用于解决骨缺损问题。
本文章由计算机程序翻译,如有差异,请以英文原文为准。

Simvastatin-loaded 3D aerogel scaffolds promote bone regeneration.

Simvastatin-loaded 3D aerogel scaffolds promote bone regeneration.

Simvastatin-loaded 3D aerogel scaffolds promote bone regeneration.

Simvastatin-loaded 3D aerogel scaffolds promote bone regeneration.

Background: It is imperative to design a suitable material for bone regeneration that emulates the microstructure and compositional framework of natural bone while mitigating the shortcomings of current repair materials.

Objective: The aim of the study is to synthesize a 3D aerogel scaffold composed of PLCL/gelatin electro-spun nanofiber loaded with Simvastatin and investigate its biocompatibility as well as its performance in cell proliferation and ossification differentiation.

Methods: PLCL/gelatin nanofibers were fabricated in coaxial electrospinning with simvastatin added. Fibers were fragmented, pipetted into molds, frozen, and dried. The morphology of fibers and contact angles in 4 groups of PLCL, PLCL@S, 3D-PLCL, and 3D-PLCL@S was observed and compared. MC3T3-E1 cells were planted at the four materials to observe cell growth status, and ALP and ARS tests were conducted to compare the ossification of cells.

Results: TEM scanning showed the coaxial fiber of the inner PLCL and outer gelatin. The mean diameter of the PLCL/gelatin fibers is 561 ± 95 nm and 631 ± 103 nm after the drug loading. SEM showed the fibers in the 3D-PLCL@S group were more curled and loose with more space interlaced. The contact angle in this group was 27.1°, the smallest one. Drug release test demonstrated that simvastatin concentration in the 3D-PLCL@S could remain at a relatively high level compared to the control group. The cell proliferation test showed that MC3T3-EI cells could embed into the scaffold deeply and exhibit higher viability in the 3D-PLCL@S group than other groups. The ossification tests of ALP and ARS also inferred that the 3D-PLCL@S scaffold could offer a better osteogenic differentiation matrix.

Conclusion: The PLCL/gelatin aerogel scaffold, when loaded with Simvastatin, demonstrates a more pronounced potential in enhancing osteoblast proliferation and osteogenic differentiation. We hypothesize that this scaffold could serve as a promising material for addressing bone defects.

求助全文
通过发布文献求助,成功后即可免费获取论文全文。 去求助
来源期刊
Bio-medical materials and engineering
Bio-medical materials and engineering 工程技术-材料科学:生物材料
CiteScore
1.80
自引率
0.00%
发文量
73
审稿时长
6 months
期刊介绍: The aim of Bio-Medical Materials and Engineering is to promote the welfare of humans and to help them keep healthy. This international journal is an interdisciplinary journal that publishes original research papers, review articles and brief notes on materials and engineering for biological and medical systems. Articles in this peer-reviewed journal cover a wide range of topics, including, but not limited to: Engineering as applied to improving diagnosis, therapy, and prevention of disease and injury, and better substitutes for damaged or disabled human organs; Studies of biomaterial interactions with the human body, bio-compatibility, interfacial and interaction problems; Biomechanical behavior under biological and/or medical conditions; Mechanical and biological properties of membrane biomaterials; Cellular and tissue engineering, physiological, biophysical, biochemical bioengineering aspects; Implant failure fields and degradation of implants. Biomimetics engineering and materials including system analysis as supporter for aged people and as rehabilitation; Bioengineering and materials technology as applied to the decontamination against environmental problems; Biosensors, bioreactors, bioprocess instrumentation and control system; Application to food engineering; Standardization problems on biomaterials and related products; Assessment of reliability and safety of biomedical materials and man-machine systems; and Product liability of biomaterials and related products.
×
引用
GB/T 7714-2015
复制
MLA
复制
APA
复制
导出至
BibTeX EndNote RefMan NoteFirst NoteExpress
×
提示
您的信息不完整,为了账户安全,请先补充。
现在去补充
×
提示
您因"违规操作"
具体请查看互助需知
我知道了
×
提示
确定
请完成安全验证×
copy
已复制链接
快去分享给好友吧!
我知道了
右上角分享
点击右上角分享
0
联系我们:info@booksci.cn Book学术提供免费学术资源搜索服务,方便国内外学者检索中英文文献。致力于提供最便捷和优质的服务体验。 Copyright © 2023 布克学术 All rights reserved.
京ICP备2023020795号-1
ghs 京公网安备 11010802042870号
Book学术文献互助
Book学术文献互助群
群 号:604180095
Book学术官方微信