甘油醛-3-磷酸脱氢酶(GAPDH)与尖峰蛋白结合,抑制 SARS-CoV-2 进入宿主细胞。

IF 3 3区 医学 Q2 IMMUNOLOGY
Journal of Innate Immunity Pub Date : 2024-01-01 Epub Date: 2024-02-07 DOI:10.1159/000535634
Rahul Dilawari, Gaurav Kumar Chaubey, Radheshyam Modanwal, Asmita Dhiman, Sharmila Talukdar, Ajay Kumar, Chaaya Iyengar Raje, Manoj Raje
{"title":"甘油醛-3-磷酸脱氢酶(GAPDH)与尖峰蛋白结合,抑制 SARS-CoV-2 进入宿主细胞。","authors":"Rahul Dilawari, Gaurav Kumar Chaubey, Radheshyam Modanwal, Asmita Dhiman, Sharmila Talukdar, Ajay Kumar, Chaaya Iyengar Raje, Manoj Raje","doi":"10.1159/000535634","DOIUrl":null,"url":null,"abstract":"<p><strong>Introduction: </strong>Coronavirus disease 2019 caused by coronavirus-2 (SARS-CoV-2) has emerged as an aggressive viral pandemic. Health care providers confront a challenging task for rapid development of effective strategies to combat this and its long-term after effects. Virus entry into host cells involves interaction between receptor-binding domain (RBD) of spike (S) protein S1 subunit with angiotensin converting enzyme present on host cells. Glyceraldehyde-3-phosphate dehydrogenase (GAPDH) is a moonlighting enzyme involved in cellular glycolytic energy metabolism and micronutrient homeostasis. It is deployed in various cellular compartments and the extra cellular milieu. Though it is known to moonlight as a component of mammalian innate immune defense machinery, till date its role in viral restriction remains unknown.</p><p><strong>Method: </strong>Recombinant S protein, the RBD, and human GAPDH protein were used for solid phase binding assays and biolayer interferometry. Pseudovirus particles expressing four different strain variants of S protein all harboring ZsGreen gene as marker of infection were used for flow cytometry-based infectivity assays.</p><p><strong>Results: </strong>Pseudovirus entry into target cells in culture was significantly inhibited by addition of human GAPDH into the extracellular medium. Binding assays demonstrated that human GAPDH binds to S protein and RBD of SARS-CoV-2 with nanomolar affinity.</p><p><strong>Conclusions: </strong>Our investigations suggest that this interaction of GAPDH interferes in the viral docking with hACE2 receptors, thereby affecting viral ingress into mammalian cells.</p>","PeriodicalId":16113,"journal":{"name":"Journal of Innate Immunity","volume":" ","pages":"133-142"},"PeriodicalIF":3.0000,"publicationDate":"2024-01-01","publicationTypes":"Journal Article","fieldsOfStudy":null,"isOpenAccess":false,"openAccessPdf":"https://www.ncbi.nlm.nih.gov/pmc/articles/PMC10911789/pdf/","citationCount":"0","resultStr":"{\"title\":\"Glyceraldehyde-3-Phosphate Dehydrogenase Binds with Spike Protein and Inhibits the Entry of SARS-CoV-2 into Host Cells.\",\"authors\":\"Rahul Dilawari, Gaurav Kumar Chaubey, Radheshyam Modanwal, Asmita Dhiman, Sharmila Talukdar, Ajay Kumar, Chaaya Iyengar Raje, Manoj Raje\",\"doi\":\"10.1159/000535634\",\"DOIUrl\":null,\"url\":null,\"abstract\":\"<p><strong>Introduction: </strong>Coronavirus disease 2019 caused by coronavirus-2 (SARS-CoV-2) has emerged as an aggressive viral pandemic. Health care providers confront a challenging task for rapid development of effective strategies to combat this and its long-term after effects. Virus entry into host cells involves interaction between receptor-binding domain (RBD) of spike (S) protein S1 subunit with angiotensin converting enzyme present on host cells. Glyceraldehyde-3-phosphate dehydrogenase (GAPDH) is a moonlighting enzyme involved in cellular glycolytic energy metabolism and micronutrient homeostasis. It is deployed in various cellular compartments and the extra cellular milieu. Though it is known to moonlight as a component of mammalian innate immune defense machinery, till date its role in viral restriction remains unknown.</p><p><strong>Method: </strong>Recombinant S protein, the RBD, and human GAPDH protein were used for solid phase binding assays and biolayer interferometry. Pseudovirus particles expressing four different strain variants of S protein all harboring ZsGreen gene as marker of infection were used for flow cytometry-based infectivity assays.</p><p><strong>Results: </strong>Pseudovirus entry into target cells in culture was significantly inhibited by addition of human GAPDH into the extracellular medium. Binding assays demonstrated that human GAPDH binds to S protein and RBD of SARS-CoV-2 with nanomolar affinity.</p><p><strong>Conclusions: </strong>Our investigations suggest that this interaction of GAPDH interferes in the viral docking with hACE2 receptors, thereby affecting viral ingress into mammalian cells.</p>\",\"PeriodicalId\":16113,\"journal\":{\"name\":\"Journal of Innate Immunity\",\"volume\":\" \",\"pages\":\"133-142\"},\"PeriodicalIF\":3.0000,\"publicationDate\":\"2024-01-01\",\"publicationTypes\":\"Journal Article\",\"fieldsOfStudy\":null,\"isOpenAccess\":false,\"openAccessPdf\":\"https://www.ncbi.nlm.nih.gov/pmc/articles/PMC10911789/pdf/\",\"citationCount\":\"0\",\"resultStr\":null,\"platform\":\"Semanticscholar\",\"paperid\":null,\"PeriodicalName\":\"Journal of Innate Immunity\",\"FirstCategoryId\":\"3\",\"ListUrlMain\":\"https://doi.org/10.1159/000535634\",\"RegionNum\":3,\"RegionCategory\":\"医学\",\"ArticlePicture\":[],\"TitleCN\":null,\"AbstractTextCN\":null,\"PMCID\":null,\"EPubDate\":\"2024/2/7 0:00:00\",\"PubModel\":\"Epub\",\"JCR\":\"Q2\",\"JCRName\":\"IMMUNOLOGY\",\"Score\":null,\"Total\":0}","platform":"Semanticscholar","paperid":null,"PeriodicalName":"Journal of Innate Immunity","FirstCategoryId":"3","ListUrlMain":"https://doi.org/10.1159/000535634","RegionNum":3,"RegionCategory":"医学","ArticlePicture":[],"TitleCN":null,"AbstractTextCN":null,"PMCID":null,"EPubDate":"2024/2/7 0:00:00","PubModel":"Epub","JCR":"Q2","JCRName":"IMMUNOLOGY","Score":null,"Total":0}
引用次数: 0

摘要

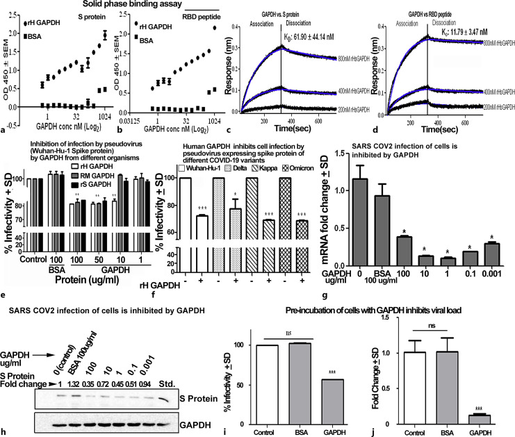
引言由冠状病毒 2(SARS-CoV-2)引起的 2019 年冠状病毒病(COVID-19)已成为一种咄咄逼人的病毒性流行病。医疗保健提供者面临着一项具有挑战性的任务,即迅速制定有效的策略来应对这一疾病及其长期后果。病毒进入宿主细胞涉及穗状(S)蛋白 S1 亚基的受体结合域(RBD)与宿主细胞上的血管紧张素转换酶(ACE)之间的相互作用。甘油醛-3-磷酸脱氢酶(GAPDH)是一种参与细胞糖酵解能量代谢和微量营养素平衡的兼职酶。它存在于各种细胞区和细胞外环境中。尽管人们知道它是哺乳动物先天免疫防御机制的一个组成部分,但迄今为止,它在病毒限制中的作用仍然未知:方法:使用重组 S 蛋白、受体结合域(RBD)和人 GAPDH 蛋白进行固相结合测定和生物层干涉测量(BLI)。表达 S 蛋白四种不同株系变体的伪病毒颗粒均携带 ZsGreen 基因作为感染标记,用于基于流式细胞仪的感染性检测:结果:在细胞外培养基中加入人 GAPDH 能显著抑制伪病毒进入培养的靶细胞。结合试验表明,人 GAPDH 与 SARS-CoV-2 的 S 蛋白和 RBD 结构域结合的亲和力为纳米级:我们的研究表明,GAPDH 的这种相互作用会干扰病毒与 hACE2 受体的对接,从而影响病毒进入哺乳动物细胞。
本文章由计算机程序翻译,如有差异,请以英文原文为准。

Glyceraldehyde-3-Phosphate Dehydrogenase Binds with Spike Protein and Inhibits the Entry of SARS-CoV-2 into Host Cells.

Glyceraldehyde-3-Phosphate Dehydrogenase Binds with Spike Protein and Inhibits the Entry of SARS-CoV-2 into Host Cells.

Introduction: Coronavirus disease 2019 caused by coronavirus-2 (SARS-CoV-2) has emerged as an aggressive viral pandemic. Health care providers confront a challenging task for rapid development of effective strategies to combat this and its long-term after effects. Virus entry into host cells involves interaction between receptor-binding domain (RBD) of spike (S) protein S1 subunit with angiotensin converting enzyme present on host cells. Glyceraldehyde-3-phosphate dehydrogenase (GAPDH) is a moonlighting enzyme involved in cellular glycolytic energy metabolism and micronutrient homeostasis. It is deployed in various cellular compartments and the extra cellular milieu. Though it is known to moonlight as a component of mammalian innate immune defense machinery, till date its role in viral restriction remains unknown.

Method: Recombinant S protein, the RBD, and human GAPDH protein were used for solid phase binding assays and biolayer interferometry. Pseudovirus particles expressing four different strain variants of S protein all harboring ZsGreen gene as marker of infection were used for flow cytometry-based infectivity assays.

Results: Pseudovirus entry into target cells in culture was significantly inhibited by addition of human GAPDH into the extracellular medium. Binding assays demonstrated that human GAPDH binds to S protein and RBD of SARS-CoV-2 with nanomolar affinity.

Conclusions: Our investigations suggest that this interaction of GAPDH interferes in the viral docking with hACE2 receptors, thereby affecting viral ingress into mammalian cells.

求助全文
通过发布文献求助,成功后即可免费获取论文全文。 去求助
来源期刊
Journal of Innate Immunity
Journal of Innate Immunity 医学-免疫学
CiteScore
10.50
自引率
1.90%
发文量
35
审稿时长
7.5 months
期刊介绍: The ''Journal of Innate Immunity'' is a bimonthly journal covering all aspects within the area of innate immunity, including evolution of the immune system, molecular biology of cells involved in innate immunity, pattern recognition and signals of ‘danger’, microbial corruption, host response and inflammation, mucosal immunity, complement and coagulation, sepsis and septic shock, molecular genomics, and development of immunotherapies. The journal publishes original research articles, short communications, reviews, commentaries and letters to the editors. In addition to regular papers, some issues feature a special section with a thematic focus.
×
引用
GB/T 7714-2015
复制
MLA
复制
APA
复制
导出至
BibTeX EndNote RefMan NoteFirst NoteExpress
×
提示
您的信息不完整,为了账户安全,请先补充。
现在去补充
×
提示
您因"违规操作"
具体请查看互助需知
我知道了
×
提示
确定
请完成安全验证×
copy
已复制链接
快去分享给好友吧!
我知道了
右上角分享
点击右上角分享
0
联系我们:info@booksci.cn Book学术提供免费学术资源搜索服务,方便国内外学者检索中英文文献。致力于提供最便捷和优质的服务体验。 Copyright © 2023 布克学术 All rights reserved.
京ICP备2023020795号-1
ghs 京公网安备 11010802042870号
Book学术文献互助
Book学术文献互助群
群 号:604180095
Book学术官方微信