双传递基因激活支架可引导成纤维细胞活性和角质细胞上皮化。

IF 4.1 3区 医学 Q1 ENGINEERING, BIOMEDICAL
APL Bioengineering Pub Date : 2024-01-26 eCollection Date: 2024-03-01 DOI:10.1063/5.0174122
Ashang L Laiva, Fergal J O'Brien, Michael B Keogh
{"title":"双传递基因激活支架可引导成纤维细胞活性和角质细胞上皮化。","authors":"Ashang L Laiva, Fergal J O'Brien, Michael B Keogh","doi":"10.1063/5.0174122","DOIUrl":null,"url":null,"abstract":"<p><p>Fibroblasts are the most abundant cell type in dermal skin and keratinocytes are the most abundant cell type in the epidermis; both play a crucial role in wound remodeling and maturation. We aim to assess the functionality of a novel dual gene activated scaffold (GAS) on human adult dermal fibroblasts (hDFs) and see how the secretome produced could affect human dermal microvascular endothelial cells (HDMVECs) and human epidermal keratinocyte (hEKs) growth and epithelization. Our GAS is a collagen chondroitin sulfate scaffold loaded with pro-angiogenic stromal derived factor (SDF-1α) and/or an anti-aging β-Klotho plasmids. hDFs were grown on GAS for two weeks and compared to gene-free scaffolds. GAS produced a significantly better healing outcome in the fibroblasts than in the gene-free scaffold group. Among the GAS groups, the dual GAS induced the most potent pro-regenerative maturation in fibroblasts with a downregulation in proliferation (twofold, p < 0.05), fibrotic remodeling regulators TGF-β1 (1.43-fold, p < 0.01) and CTGF (1.4-fold, p < 0.05), fibrotic cellular protein α-SMA (twofold, p < 0.05), and fibronectin matrix deposition (twofold, p < 0.05). The dual GAS secretome also showed enhancements of paracrine keratinocyte pro-epithelializing ability (1.3-fold, p < 0.05); basement membrane regeneration through laminin (6.4-fold, p < 0.005) and collagen IV (8.7-fold, p < 0.005) deposition. Our findings demonstrate enhanced responses in dual GAS containing hDFs by proangiogenic SDF-1α and β-Klotho anti-fibrotic rejuvenating activities. This was demonstrated by activating hDFs on dual GAS to become anti-fibrotic in nature while eliciting wound repair basement membrane proteins; enhancing a proangiogenic HDMVECs paracrine signaling and greater epithelisation of hEKs.</p>","PeriodicalId":46288,"journal":{"name":"APL Bioengineering","volume":"8 1","pages":"016104"},"PeriodicalIF":4.1000,"publicationDate":"2024-01-26","publicationTypes":"Journal Article","fieldsOfStudy":null,"isOpenAccess":false,"openAccessPdf":"https://www.ncbi.nlm.nih.gov/pmc/articles/PMC10821797/pdf/","citationCount":"0","resultStr":"{\"title\":\"Dual delivery gene-activated scaffold directs fibroblast activity and keratinocyte epithelization.\",\"authors\":\"Ashang L Laiva, Fergal J O'Brien, Michael B Keogh\",\"doi\":\"10.1063/5.0174122\",\"DOIUrl\":null,\"url\":null,\"abstract\":\"<p><p>Fibroblasts are the most abundant cell type in dermal skin and keratinocytes are the most abundant cell type in the epidermis; both play a crucial role in wound remodeling and maturation. We aim to assess the functionality of a novel dual gene activated scaffold (GAS) on human adult dermal fibroblasts (hDFs) and see how the secretome produced could affect human dermal microvascular endothelial cells (HDMVECs) and human epidermal keratinocyte (hEKs) growth and epithelization. Our GAS is a collagen chondroitin sulfate scaffold loaded with pro-angiogenic stromal derived factor (SDF-1α) and/or an anti-aging β-Klotho plasmids. hDFs were grown on GAS for two weeks and compared to gene-free scaffolds. GAS produced a significantly better healing outcome in the fibroblasts than in the gene-free scaffold group. Among the GAS groups, the dual GAS induced the most potent pro-regenerative maturation in fibroblasts with a downregulation in proliferation (twofold, p < 0.05), fibrotic remodeling regulators TGF-β1 (1.43-fold, p < 0.01) and CTGF (1.4-fold, p < 0.05), fibrotic cellular protein α-SMA (twofold, p < 0.05), and fibronectin matrix deposition (twofold, p < 0.05). The dual GAS secretome also showed enhancements of paracrine keratinocyte pro-epithelializing ability (1.3-fold, p < 0.05); basement membrane regeneration through laminin (6.4-fold, p < 0.005) and collagen IV (8.7-fold, p < 0.005) deposition. Our findings demonstrate enhanced responses in dual GAS containing hDFs by proangiogenic SDF-1α and β-Klotho anti-fibrotic rejuvenating activities. This was demonstrated by activating hDFs on dual GAS to become anti-fibrotic in nature while eliciting wound repair basement membrane proteins; enhancing a proangiogenic HDMVECs paracrine signaling and greater epithelisation of hEKs.</p>\",\"PeriodicalId\":46288,\"journal\":{\"name\":\"APL Bioengineering\",\"volume\":\"8 1\",\"pages\":\"016104\"},\"PeriodicalIF\":4.1000,\"publicationDate\":\"2024-01-26\",\"publicationTypes\":\"Journal Article\",\"fieldsOfStudy\":null,\"isOpenAccess\":false,\"openAccessPdf\":\"https://www.ncbi.nlm.nih.gov/pmc/articles/PMC10821797/pdf/\",\"citationCount\":\"0\",\"resultStr\":null,\"platform\":\"Semanticscholar\",\"paperid\":null,\"PeriodicalName\":\"APL Bioengineering\",\"FirstCategoryId\":\"5\",\"ListUrlMain\":\"https://doi.org/10.1063/5.0174122\",\"RegionNum\":3,\"RegionCategory\":\"医学\",\"ArticlePicture\":[],\"TitleCN\":null,\"AbstractTextCN\":null,\"PMCID\":null,\"EPubDate\":\"2024/3/1 0:00:00\",\"PubModel\":\"eCollection\",\"JCR\":\"Q1\",\"JCRName\":\"ENGINEERING, BIOMEDICAL\",\"Score\":null,\"Total\":0}","platform":"Semanticscholar","paperid":null,"PeriodicalName":"APL Bioengineering","FirstCategoryId":"5","ListUrlMain":"https://doi.org/10.1063/5.0174122","RegionNum":3,"RegionCategory":"医学","ArticlePicture":[],"TitleCN":null,"AbstractTextCN":null,"PMCID":null,"EPubDate":"2024/3/1 0:00:00","PubModel":"eCollection","JCR":"Q1","JCRName":"ENGINEERING, BIOMEDICAL","Score":null,"Total":0}
引用次数: 0

摘要

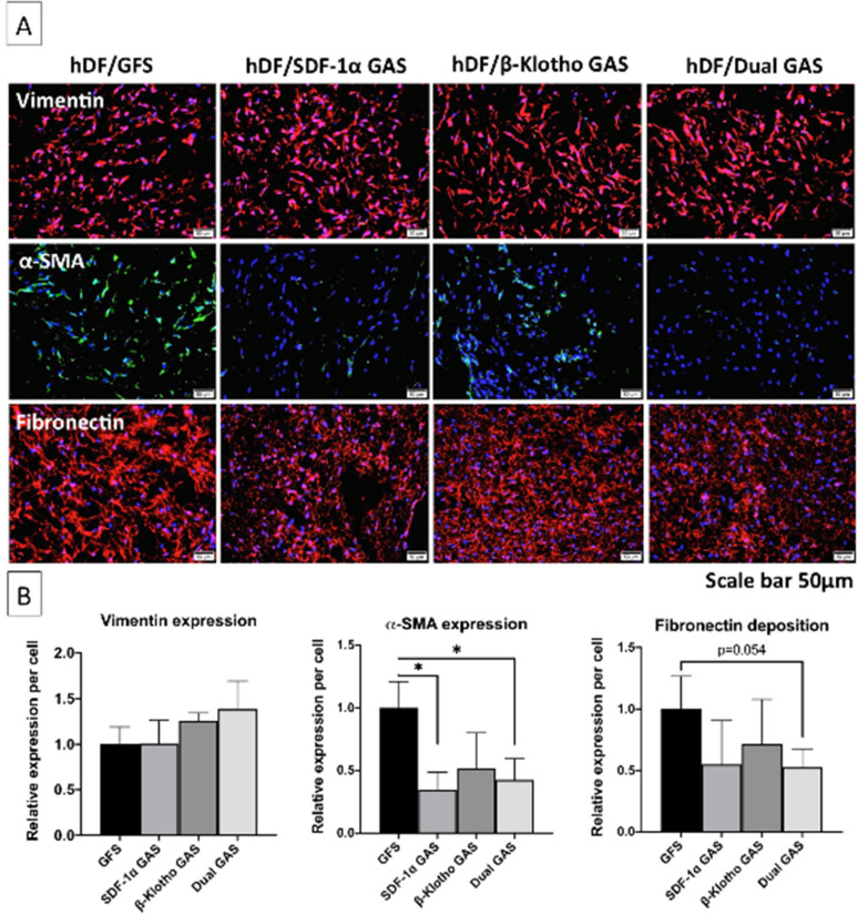
成纤维细胞是真皮皮肤中最丰富的细胞类型,而角质形成细胞是表皮中最丰富的细胞类型;两者都在伤口重塑和成熟过程中发挥着至关重要的作用。我们的目的是评估一种新型双基因激活支架(GAS)在人类成人真皮成纤维细胞(hDFs)上的功能,并研究产生的分泌物如何影响人类真皮微血管内皮细胞(HDMVECs)和人类表皮角质形成细胞(hEKs)的生长和上皮化。我们的 GAS 是一种硫酸软骨素胶原支架,装载了促血管生成基质衍生因子(SDF-1α)和/或抗衰老β-Klotho 质粒。与无基因支架组相比,GAS对成纤维细胞的愈合效果明显更好。在各组 GAS 中,双重 GAS 诱导成纤维细胞发生了最有效的促进再生的成熟过程,同时下调了增殖(2 倍,p<0.05)。
本文章由计算机程序翻译,如有差异,请以英文原文为准。

Dual delivery gene-activated scaffold directs fibroblast activity and keratinocyte epithelization.

Dual delivery gene-activated scaffold directs fibroblast activity and keratinocyte epithelization.

Dual delivery gene-activated scaffold directs fibroblast activity and keratinocyte epithelization.

Dual delivery gene-activated scaffold directs fibroblast activity and keratinocyte epithelization.

Fibroblasts are the most abundant cell type in dermal skin and keratinocytes are the most abundant cell type in the epidermis; both play a crucial role in wound remodeling and maturation. We aim to assess the functionality of a novel dual gene activated scaffold (GAS) on human adult dermal fibroblasts (hDFs) and see how the secretome produced could affect human dermal microvascular endothelial cells (HDMVECs) and human epidermal keratinocyte (hEKs) growth and epithelization. Our GAS is a collagen chondroitin sulfate scaffold loaded with pro-angiogenic stromal derived factor (SDF-1α) and/or an anti-aging β-Klotho plasmids. hDFs were grown on GAS for two weeks and compared to gene-free scaffolds. GAS produced a significantly better healing outcome in the fibroblasts than in the gene-free scaffold group. Among the GAS groups, the dual GAS induced the most potent pro-regenerative maturation in fibroblasts with a downregulation in proliferation (twofold, p < 0.05), fibrotic remodeling regulators TGF-β1 (1.43-fold, p < 0.01) and CTGF (1.4-fold, p < 0.05), fibrotic cellular protein α-SMA (twofold, p < 0.05), and fibronectin matrix deposition (twofold, p < 0.05). The dual GAS secretome also showed enhancements of paracrine keratinocyte pro-epithelializing ability (1.3-fold, p < 0.05); basement membrane regeneration through laminin (6.4-fold, p < 0.005) and collagen IV (8.7-fold, p < 0.005) deposition. Our findings demonstrate enhanced responses in dual GAS containing hDFs by proangiogenic SDF-1α and β-Klotho anti-fibrotic rejuvenating activities. This was demonstrated by activating hDFs on dual GAS to become anti-fibrotic in nature while eliciting wound repair basement membrane proteins; enhancing a proangiogenic HDMVECs paracrine signaling and greater epithelisation of hEKs.

求助全文
通过发布文献求助,成功后即可免费获取论文全文。 去求助
来源期刊
APL Bioengineering
APL Bioengineering ENGINEERING, BIOMEDICAL-
CiteScore
9.30
自引率
6.70%
发文量
39
审稿时长
19 weeks
期刊介绍: APL Bioengineering is devoted to research at the intersection of biology, physics, and engineering. The journal publishes high-impact manuscripts specific to the understanding and advancement of physics and engineering of biological systems. APL Bioengineering is the new home for the bioengineering and biomedical research communities. APL Bioengineering publishes original research articles, reviews, and perspectives. Topical coverage includes: -Biofabrication and Bioprinting -Biomedical Materials, Sensors, and Imaging -Engineered Living Systems -Cell and Tissue Engineering -Regenerative Medicine -Molecular, Cell, and Tissue Biomechanics -Systems Biology and Computational Biology
×
引用
GB/T 7714-2015
复制
MLA
复制
APA
复制
导出至
BibTeX EndNote RefMan NoteFirst NoteExpress
×
提示
您的信息不完整,为了账户安全,请先补充。
现在去补充
×
提示
您因"违规操作"
具体请查看互助需知
我知道了
×
提示
确定
请完成安全验证×
copy
已复制链接
快去分享给好友吧!
我知道了
右上角分享
点击右上角分享
0
联系我们:info@booksci.cn Book学术提供免费学术资源搜索服务,方便国内外学者检索中英文文献。致力于提供最便捷和优质的服务体验。 Copyright © 2023 布克学术 All rights reserved.
京ICP备2023020795号-1
ghs 京公网安备 11010802042870号
Book学术文献互助
Book学术文献互助群
群 号:604180095
Book学术官方微信