鉴定克罗恩病中与铁沉着症相关的差异表达基因。

IF 2.3
Experimental and therapeutic medicine Pub Date : 2024-01-08 eCollection Date: 2024-02-01 DOI:10.3892/etm.2024.12378
Wenquan Zhang, Zhaoshui Li, Hongbo Li, Dianliang Zhang
{"title":"鉴定克罗恩病中与铁沉着症相关的差异表达基因。","authors":"Wenquan Zhang, Zhaoshui Li, Hongbo Li, Dianliang Zhang","doi":"10.3892/etm.2024.12378","DOIUrl":null,"url":null,"abstract":"<p><p>Ferroptosis-related genes may play a critical regulatory role in the pathogenesis of Crohn's disease (CD). The purpose of the present study was to identify genes expressed in CD that are associated with ferroptosis, and to provide guidance in the diagnosis and therapy of CD. CD mRNA expression data were initially gathered from the Gene Expression Omnibus (GEO) database. GSE75214 and GSE102133 datasets were selected as the major targets and were analyzed for differentially expressed genes (DEGs). Subsequently, R software was used to analyze the common genes among the DEGs between CD and ferroptosis-related genes. Gene Ontology enrichment analysis and Kyoto Encyclopedia of Genes and Genome pathway analysis were conducted to identify related pathways and functions. Protein-protein interaction (PPI) analysis was performed to identify target genes. The DSigDB website was used to predict potential target drugs for hub genes. Reverse transcription-quantitative (RT-q) PCR was employed to detect the expression of these ferroptosis-related genes in clinical samples obtained from healthy controls and patients with CD. According to the two GEO datasets, 13 ferroptosis DEGs (11 upregulated genes and two downregulated genes) were identified in CD with thresholds of P<0.05 and |log2 fold change|>1, and were selected for further analysis. PPI analysis indicated the mutual effects among these genes and filtered out five hub genes. The top 10 potential targeted drugs were selected. The qPCR results showed that the expression levels of three genes, namely, IL-6, prostaglandin-endoperoxide synthase 2 (PTGS2) and dual oxidase 2 (DUOX2), were different between CD samples and healthy samples. This result was consistent with the results obtained from the bioinformatics analysis. In conclusion, bioinformatics analysis identified a total of 13 ferroptosis-associated genes in CD. Further verification by qPCR showed that IL-6, PTGS2 and DUOX2 may affect the process of CD by regulating ferroptosis. These findings might provide new biomarkers, diagnostic and therapeutic markers for CD.</p>","PeriodicalId":94002,"journal":{"name":"Experimental and therapeutic medicine","volume":"27 2","pages":"89"},"PeriodicalIF":2.3000,"publicationDate":"2024-01-08","publicationTypes":"Journal Article","fieldsOfStudy":null,"isOpenAccess":false,"openAccessPdf":"https://www.ncbi.nlm.nih.gov/pmc/articles/PMC10809353/pdf/","citationCount":"0","resultStr":"{\"title\":\"Identification of differentially expressed genes associated with ferroptosis in Crohn's disease.\",\"authors\":\"Wenquan Zhang, Zhaoshui Li, Hongbo Li, Dianliang Zhang\",\"doi\":\"10.3892/etm.2024.12378\",\"DOIUrl\":null,\"url\":null,\"abstract\":\"<p><p>Ferroptosis-related genes may play a critical regulatory role in the pathogenesis of Crohn's disease (CD). The purpose of the present study was to identify genes expressed in CD that are associated with ferroptosis, and to provide guidance in the diagnosis and therapy of CD. CD mRNA expression data were initially gathered from the Gene Expression Omnibus (GEO) database. GSE75214 and GSE102133 datasets were selected as the major targets and were analyzed for differentially expressed genes (DEGs). Subsequently, R software was used to analyze the common genes among the DEGs between CD and ferroptosis-related genes. Gene Ontology enrichment analysis and Kyoto Encyclopedia of Genes and Genome pathway analysis were conducted to identify related pathways and functions. Protein-protein interaction (PPI) analysis was performed to identify target genes. The DSigDB website was used to predict potential target drugs for hub genes. Reverse transcription-quantitative (RT-q) PCR was employed to detect the expression of these ferroptosis-related genes in clinical samples obtained from healthy controls and patients with CD. According to the two GEO datasets, 13 ferroptosis DEGs (11 upregulated genes and two downregulated genes) were identified in CD with thresholds of P<0.05 and |log2 fold change|>1, and were selected for further analysis. PPI analysis indicated the mutual effects among these genes and filtered out five hub genes. The top 10 potential targeted drugs were selected. The qPCR results showed that the expression levels of three genes, namely, IL-6, prostaglandin-endoperoxide synthase 2 (PTGS2) and dual oxidase 2 (DUOX2), were different between CD samples and healthy samples. This result was consistent with the results obtained from the bioinformatics analysis. In conclusion, bioinformatics analysis identified a total of 13 ferroptosis-associated genes in CD. Further verification by qPCR showed that IL-6, PTGS2 and DUOX2 may affect the process of CD by regulating ferroptosis. These findings might provide new biomarkers, diagnostic and therapeutic markers for CD.</p>\",\"PeriodicalId\":94002,\"journal\":{\"name\":\"Experimental and therapeutic medicine\",\"volume\":\"27 2\",\"pages\":\"89\"},\"PeriodicalIF\":2.3000,\"publicationDate\":\"2024-01-08\",\"publicationTypes\":\"Journal Article\",\"fieldsOfStudy\":null,\"isOpenAccess\":false,\"openAccessPdf\":\"https://www.ncbi.nlm.nih.gov/pmc/articles/PMC10809353/pdf/\",\"citationCount\":\"0\",\"resultStr\":null,\"platform\":\"Semanticscholar\",\"paperid\":null,\"PeriodicalName\":\"Experimental and therapeutic medicine\",\"FirstCategoryId\":\"1085\",\"ListUrlMain\":\"https://doi.org/10.3892/etm.2024.12378\",\"RegionNum\":0,\"RegionCategory\":null,\"ArticlePicture\":[],\"TitleCN\":null,\"AbstractTextCN\":null,\"PMCID\":null,\"EPubDate\":\"2024/2/1 0:00:00\",\"PubModel\":\"eCollection\",\"JCR\":\"\",\"JCRName\":\"\",\"Score\":null,\"Total\":0}","platform":"Semanticscholar","paperid":null,"PeriodicalName":"Experimental and therapeutic medicine","FirstCategoryId":"1085","ListUrlMain":"https://doi.org/10.3892/etm.2024.12378","RegionNum":0,"RegionCategory":null,"ArticlePicture":[],"TitleCN":null,"AbstractTextCN":null,"PMCID":null,"EPubDate":"2024/2/1 0:00:00","PubModel":"eCollection","JCR":"","JCRName":"","Score":null,"Total":0}
引用次数: 0

摘要

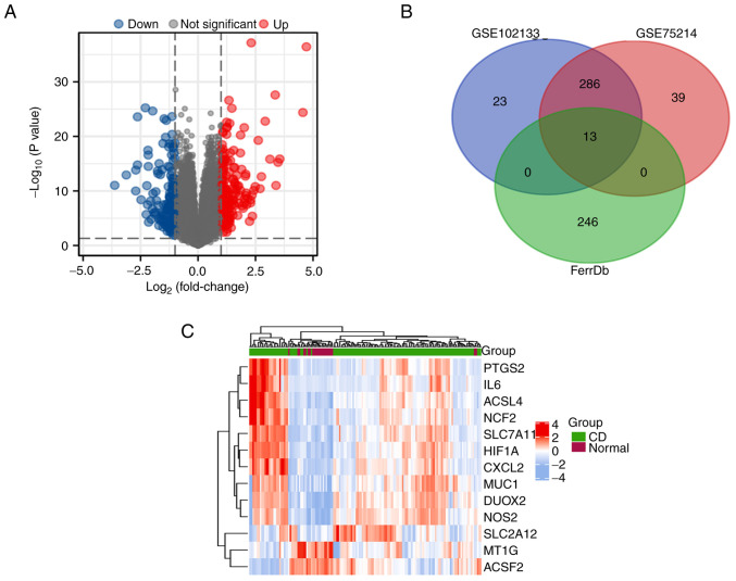
铁蛋白沉积相关基因可能在克罗恩病(CD)的发病机制中起着关键的调控作用。本研究的目的是鉴定克罗恩病中表达的与高铁血症相关的基因,为克罗恩病的诊断和治疗提供指导。CD mRNA表达数据最初来自基因表达总库(Gene Expression Omnibus,GEO)数据库。选择 GSE75214 和 GSE102133 数据集作为主要目标,分析差异表达基因(DEGs)。随后,使用 R 软件分析了 CD 与铁突变相关基因之间 DEGs 的共同基因。通过基因本体富集分析和京都基因和基因组百科全书通路分析,确定了相关通路和功能。进行了蛋白-蛋白相互作用(PPI)分析,以确定靶基因。利用 DSigDB 网站预测枢纽基因的潜在靶向药物。采用逆转录定量(RT-q)PCR技术检测健康对照组和CD患者临床样本中铁蛋白沉积相关基因的表达。根据两个 GEO 数据集,在 CD 中发现了 13 个阈值为 P1 的铁蛋白沉积 DEGs(11 个上调基因和 2 个下调基因),并选择这些 DEGs 进行进一步分析。PPI分析表明了这些基因之间的相互影响,并筛选出5个中心基因。筛选出前 10 个潜在靶向药物。qPCR 结果显示,IL-6、前列腺素内过氧化物合成酶 2(PTGS2)和双氧化酶 2(DUOX2)这三个基因的表达水平在 CD 样本和健康样本之间存在差异。这一结果与生物信息学分析的结果一致。总之,生物信息学分析共发现了 13 个 CD 中的铁突变相关基因。进一步的 qPCR 验证表明,IL-6、PTGS2 和 DUOX2 可能通过调控铁变态反应影响 CD 的进程。这些发现可能为 CD 提供新的生物标记、诊断和治疗标记。
本文章由计算机程序翻译,如有差异,请以英文原文为准。

Identification of differentially expressed genes associated with ferroptosis in Crohn's disease.

Identification of differentially expressed genes associated with ferroptosis in Crohn's disease.

Identification of differentially expressed genes associated with ferroptosis in Crohn's disease.

Identification of differentially expressed genes associated with ferroptosis in Crohn's disease.

Ferroptosis-related genes may play a critical regulatory role in the pathogenesis of Crohn's disease (CD). The purpose of the present study was to identify genes expressed in CD that are associated with ferroptosis, and to provide guidance in the diagnosis and therapy of CD. CD mRNA expression data were initially gathered from the Gene Expression Omnibus (GEO) database. GSE75214 and GSE102133 datasets were selected as the major targets and were analyzed for differentially expressed genes (DEGs). Subsequently, R software was used to analyze the common genes among the DEGs between CD and ferroptosis-related genes. Gene Ontology enrichment analysis and Kyoto Encyclopedia of Genes and Genome pathway analysis were conducted to identify related pathways and functions. Protein-protein interaction (PPI) analysis was performed to identify target genes. The DSigDB website was used to predict potential target drugs for hub genes. Reverse transcription-quantitative (RT-q) PCR was employed to detect the expression of these ferroptosis-related genes in clinical samples obtained from healthy controls and patients with CD. According to the two GEO datasets, 13 ferroptosis DEGs (11 upregulated genes and two downregulated genes) were identified in CD with thresholds of P<0.05 and |log2 fold change|>1, and were selected for further analysis. PPI analysis indicated the mutual effects among these genes and filtered out five hub genes. The top 10 potential targeted drugs were selected. The qPCR results showed that the expression levels of three genes, namely, IL-6, prostaglandin-endoperoxide synthase 2 (PTGS2) and dual oxidase 2 (DUOX2), were different between CD samples and healthy samples. This result was consistent with the results obtained from the bioinformatics analysis. In conclusion, bioinformatics analysis identified a total of 13 ferroptosis-associated genes in CD. Further verification by qPCR showed that IL-6, PTGS2 and DUOX2 may affect the process of CD by regulating ferroptosis. These findings might provide new biomarkers, diagnostic and therapeutic markers for CD.

求助全文
通过发布文献求助,成功后即可免费获取论文全文。 去求助
来源期刊
自引率
0.00%
发文量
0
×
引用
GB/T 7714-2015
复制
MLA
复制
APA
复制
导出至
BibTeX EndNote RefMan NoteFirst NoteExpress
×
提示
您的信息不完整,为了账户安全,请先补充。
现在去补充
×
提示
您因"违规操作"
具体请查看互助需知
我知道了
×
提示
确定
请完成安全验证×
copy
已复制链接
快去分享给好友吧!
我知道了
右上角分享
点击右上角分享
0
联系我们:info@booksci.cn Book学术提供免费学术资源搜索服务,方便国内外学者检索中英文文献。致力于提供最便捷和优质的服务体验。 Copyright © 2023 布克学术 All rights reserved.
京ICP备2023020795号-1
ghs 京公网安备 11010802042870号
Book学术文献互助
Book学术文献互助群
群 号:604180095
Book学术官方微信