美乐汀通过促进 GPX4 的表达来抑制铁变态反应,从而减轻败血症引起的急性肾损伤。

IF 7.4 2区 生物学 Q1 BIOCHEMISTRY & MOLECULAR BIOLOGY
Redox Report Pub Date : 2024-12-01 Epub Date: 2023-12-27 DOI:10.1080/13510002.2023.2290864
Hongyan Zan, Jizheng Liu, Meixia Yang, Honghui Zhao, Chunyan Gao, Yunyan Dai, Zhiming Wang, Hongxuan Liu, Yunfei Zhang
{"title":"美乐汀通过促进 GPX4 的表达来抑制铁变态反应,从而减轻败血症引起的急性肾损伤。","authors":"Hongyan Zan, Jizheng Liu, Meixia Yang, Honghui Zhao, Chunyan Gao, Yunyan Dai, Zhiming Wang, Hongxuan Liu, Yunfei Zhang","doi":"10.1080/13510002.2023.2290864","DOIUrl":null,"url":null,"abstract":"<p><strong>Objectives: </strong>Melittin, the main component of bee venom, is a natural anti-inflammatory substance, in addition to its ability to fight cancer, antiviral, and useful in diabetes treatment. This study seeks to determine whether melittin can protect renal tissue from sepsis-induced damage by preventing ferroptosis and explore the protective mechanism.</p><p><strong>Methods: </strong>In this study, we investigated the specific protective mechanism of melittin against sepsis-induced renal injury by screening renal injury indicators and ferroptosis -related molecules and markers in animal and cellular models of sepsis.</p><p><strong>Results: </strong>Our results showed that treatment with melittin attenuated the pathological changes in mice with lipopolysaccharide-induced acute kidney injury. Additionally, we found that melittin attenuated ferroptosis in kidney tissue by enhancing GPX4 expression, which ultimately led to the reduction of kidney tissue injury. Furthermore, we observed that melittin enhanced NRF2 nuclear translocation, which consequently upregulated GPX4 expression. our findings suggest that melittin may be a potential therapeutic agent for the treatment of sepsis-associated acute kidney injury by inhibiting ferroptosis through the GPX4/NRF2 pathway.</p><p><strong>Conclusions: </strong>Our study reveals the protective mechanism of melittin in septic kidney injury and provides a new therapeutic direction for Sepsis-AKI.</p>","PeriodicalId":21096,"journal":{"name":"Redox Report","volume":"29 1","pages":"2290864"},"PeriodicalIF":7.4000,"publicationDate":"2024-12-01","publicationTypes":"Journal Article","fieldsOfStudy":null,"isOpenAccess":false,"openAccessPdf":"https://www.ncbi.nlm.nih.gov/pmc/articles/PMC10763831/pdf/","citationCount":"0","resultStr":"{\"title\":\"Melittin alleviates sepsis-induced acute kidney injury by promoting GPX4 expression to inhibit ferroptosis.\",\"authors\":\"Hongyan Zan, Jizheng Liu, Meixia Yang, Honghui Zhao, Chunyan Gao, Yunyan Dai, Zhiming Wang, Hongxuan Liu, Yunfei Zhang\",\"doi\":\"10.1080/13510002.2023.2290864\",\"DOIUrl\":null,\"url\":null,\"abstract\":\"<p><strong>Objectives: </strong>Melittin, the main component of bee venom, is a natural anti-inflammatory substance, in addition to its ability to fight cancer, antiviral, and useful in diabetes treatment. This study seeks to determine whether melittin can protect renal tissue from sepsis-induced damage by preventing ferroptosis and explore the protective mechanism.</p><p><strong>Methods: </strong>In this study, we investigated the specific protective mechanism of melittin against sepsis-induced renal injury by screening renal injury indicators and ferroptosis -related molecules and markers in animal and cellular models of sepsis.</p><p><strong>Results: </strong>Our results showed that treatment with melittin attenuated the pathological changes in mice with lipopolysaccharide-induced acute kidney injury. Additionally, we found that melittin attenuated ferroptosis in kidney tissue by enhancing GPX4 expression, which ultimately led to the reduction of kidney tissue injury. Furthermore, we observed that melittin enhanced NRF2 nuclear translocation, which consequently upregulated GPX4 expression. our findings suggest that melittin may be a potential therapeutic agent for the treatment of sepsis-associated acute kidney injury by inhibiting ferroptosis through the GPX4/NRF2 pathway.</p><p><strong>Conclusions: </strong>Our study reveals the protective mechanism of melittin in septic kidney injury and provides a new therapeutic direction for Sepsis-AKI.</p>\",\"PeriodicalId\":21096,\"journal\":{\"name\":\"Redox Report\",\"volume\":\"29 1\",\"pages\":\"2290864\"},\"PeriodicalIF\":7.4000,\"publicationDate\":\"2024-12-01\",\"publicationTypes\":\"Journal Article\",\"fieldsOfStudy\":null,\"isOpenAccess\":false,\"openAccessPdf\":\"https://www.ncbi.nlm.nih.gov/pmc/articles/PMC10763831/pdf/\",\"citationCount\":\"0\",\"resultStr\":null,\"platform\":\"Semanticscholar\",\"paperid\":null,\"PeriodicalName\":\"Redox Report\",\"FirstCategoryId\":\"99\",\"ListUrlMain\":\"https://doi.org/10.1080/13510002.2023.2290864\",\"RegionNum\":2,\"RegionCategory\":\"生物学\",\"ArticlePicture\":[],\"TitleCN\":null,\"AbstractTextCN\":null,\"PMCID\":null,\"EPubDate\":\"2023/12/27 0:00:00\",\"PubModel\":\"Epub\",\"JCR\":\"Q1\",\"JCRName\":\"BIOCHEMISTRY & MOLECULAR BIOLOGY\",\"Score\":null,\"Total\":0}","platform":"Semanticscholar","paperid":null,"PeriodicalName":"Redox Report","FirstCategoryId":"99","ListUrlMain":"https://doi.org/10.1080/13510002.2023.2290864","RegionNum":2,"RegionCategory":"生物学","ArticlePicture":[],"TitleCN":null,"AbstractTextCN":null,"PMCID":null,"EPubDate":"2023/12/27 0:00:00","PubModel":"Epub","JCR":"Q1","JCRName":"BIOCHEMISTRY & MOLECULAR BIOLOGY","Score":null,"Total":0}
引用次数: 0

摘要

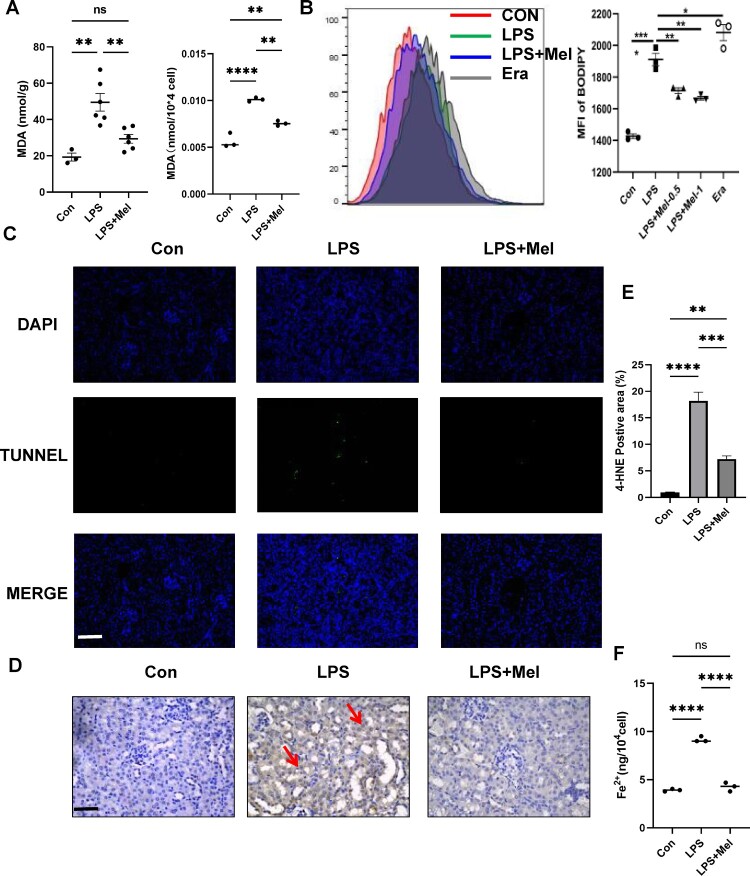
目的:蜂毒的主要成分麦饭石素是一种天然抗炎物质,此外还具有抗癌、抗病毒和治疗糖尿病的作用。本研究旨在确定蜜滴素是否能通过阻止铁蛋白沉积来保护肾脏组织免受败血症引起的损伤,并探索其保护机制:方法:本研究通过筛选脓毒症动物模型和细胞模型中的肾损伤指标以及与铁中毒相关的分子和标记物,研究美利汀对脓毒症诱导的肾损伤的特殊保护机制:结果:我们的研究结果表明,美利汀能减轻脂多糖诱导的急性肾损伤小鼠的病理变化。此外,我们还发现,美利汀通过增强 GPX4 的表达,减轻了肾组织中的铁氧化酶活性,从而最终减轻了肾组织损伤。我们的研究结果表明,美乐汀可通过 GPX4/NRF2 途径抑制铁氧化,从而成为治疗脓毒症相关急性肾损伤的潜在治疗药物:我们的研究揭示了美乐汀在脓毒症肾损伤中的保护机制,为脓毒症急性肾损伤提供了新的治疗方向。
本文章由计算机程序翻译,如有差异,请以英文原文为准。

Melittin alleviates sepsis-induced acute kidney injury by promoting GPX4 expression to inhibit ferroptosis.

Melittin alleviates sepsis-induced acute kidney injury by promoting GPX4 expression to inhibit ferroptosis.

Melittin alleviates sepsis-induced acute kidney injury by promoting GPX4 expression to inhibit ferroptosis.

Melittin alleviates sepsis-induced acute kidney injury by promoting GPX4 expression to inhibit ferroptosis.

Objectives: Melittin, the main component of bee venom, is a natural anti-inflammatory substance, in addition to its ability to fight cancer, antiviral, and useful in diabetes treatment. This study seeks to determine whether melittin can protect renal tissue from sepsis-induced damage by preventing ferroptosis and explore the protective mechanism.

Methods: In this study, we investigated the specific protective mechanism of melittin against sepsis-induced renal injury by screening renal injury indicators and ferroptosis -related molecules and markers in animal and cellular models of sepsis.

Results: Our results showed that treatment with melittin attenuated the pathological changes in mice with lipopolysaccharide-induced acute kidney injury. Additionally, we found that melittin attenuated ferroptosis in kidney tissue by enhancing GPX4 expression, which ultimately led to the reduction of kidney tissue injury. Furthermore, we observed that melittin enhanced NRF2 nuclear translocation, which consequently upregulated GPX4 expression. our findings suggest that melittin may be a potential therapeutic agent for the treatment of sepsis-associated acute kidney injury by inhibiting ferroptosis through the GPX4/NRF2 pathway.

Conclusions: Our study reveals the protective mechanism of melittin in septic kidney injury and provides a new therapeutic direction for Sepsis-AKI.

求助全文
通过发布文献求助,成功后即可免费获取论文全文。 去求助
来源期刊
Redox Report
Redox Report 生物-生化与分子生物学
CiteScore
6.10
自引率
0.00%
发文量
28
审稿时长
>12 weeks
期刊介绍: Redox Report is a multidisciplinary peer-reviewed open access journal focusing on the role of free radicals, oxidative stress, activated oxygen, perioxidative and redox processes, primarily in the human environment and human pathology. Relevant papers on the animal and plant environment, biology and pathology will also be included. While emphasis is placed upon methodological and intellectual advances underpinned by new data, the journal offers scope for review, hypotheses, critiques and other forms of discussion.
×
引用
GB/T 7714-2015
复制
MLA
复制
APA
复制
导出至
BibTeX EndNote RefMan NoteFirst NoteExpress
×
提示
您的信息不完整,为了账户安全,请先补充。
现在去补充
×
提示
您因"违规操作"
具体请查看互助需知
我知道了
×
提示
确定
请完成安全验证×
copy
已复制链接
快去分享给好友吧!
我知道了
右上角分享
点击右上角分享
0
联系我们:info@booksci.cn Book学术提供免费学术资源搜索服务,方便国内外学者检索中英文文献。致力于提供最便捷和优质的服务体验。 Copyright © 2023 布克学术 All rights reserved.
京ICP备2023020795号-1
ghs 京公网安备 11010802042870号
Book学术文献互助
Book学术文献互助群
群 号:604180095
Book学术官方微信