全面回顾治疗糖尿病心肌病的新型治疗靶点。

IF 2.2 Q2 CARDIAC & CARDIOVASCULAR SYSTEMS
Arti Dhar, Jegadheeswari Venkadakrishnan, Utsa Roy, Sahithi Vedam, Nikita Lalwani, Kenneth S Ramos, Tej K Pandita, Audesh Bhat
{"title":"全面回顾治疗糖尿病心肌病的新型治疗靶点。","authors":"Arti Dhar, Jegadheeswari Venkadakrishnan, Utsa Roy, Sahithi Vedam, Nikita Lalwani, Kenneth S Ramos, Tej K Pandita, Audesh Bhat","doi":"10.1177/17539447231210170","DOIUrl":null,"url":null,"abstract":"<p><p>Diabetic cardiomyopathy (DCM) is characterized by structural and functional abnormalities in the myocardium affecting people with diabetes. Treatment of DCM focuses on glucose control, blood pressure management, lipid-lowering, and lifestyle changes. Due to limited therapeutic options, DCM remains a significant cause of morbidity and mortality in patients with diabetes, thus emphasizing the need to develop new therapeutic strategies. Ongoing research is aimed at understanding the underlying molecular mechanism(s) involved in the development and progression of DCM, including oxidative stress, inflammation, and metabolic dysregulation. The goal is to develope innovative pharmaceutical therapeutics, offering significant improvements in the clinical management of DCM. Some of these approaches include the effective targeting of impaired insulin signaling, cardiac stiffness, glucotoxicity, lipotoxicity, inflammation, oxidative stress, cardiac hypertrophy, and fibrosis. This review focuses on the latest developments in understanding the underlying causes of DCM and the therapeutic landscape of DCM treatment.</p>","PeriodicalId":23035,"journal":{"name":"Therapeutic Advances in Cardiovascular Disease","volume":"17 ","pages":"17539447231210170"},"PeriodicalIF":2.2000,"publicationDate":"2023-01-01","publicationTypes":"Journal Article","fieldsOfStudy":null,"isOpenAccess":false,"openAccessPdf":"https://www.ncbi.nlm.nih.gov/pmc/articles/PMC10710750/pdf/","citationCount":"0","resultStr":"{\"title\":\"A comprehensive review of the novel therapeutic targets for the treatment of diabetic cardiomyopathy.\",\"authors\":\"Arti Dhar, Jegadheeswari Venkadakrishnan, Utsa Roy, Sahithi Vedam, Nikita Lalwani, Kenneth S Ramos, Tej K Pandita, Audesh Bhat\",\"doi\":\"10.1177/17539447231210170\",\"DOIUrl\":null,\"url\":null,\"abstract\":\"<p><p>Diabetic cardiomyopathy (DCM) is characterized by structural and functional abnormalities in the myocardium affecting people with diabetes. Treatment of DCM focuses on glucose control, blood pressure management, lipid-lowering, and lifestyle changes. Due to limited therapeutic options, DCM remains a significant cause of morbidity and mortality in patients with diabetes, thus emphasizing the need to develop new therapeutic strategies. Ongoing research is aimed at understanding the underlying molecular mechanism(s) involved in the development and progression of DCM, including oxidative stress, inflammation, and metabolic dysregulation. The goal is to develope innovative pharmaceutical therapeutics, offering significant improvements in the clinical management of DCM. Some of these approaches include the effective targeting of impaired insulin signaling, cardiac stiffness, glucotoxicity, lipotoxicity, inflammation, oxidative stress, cardiac hypertrophy, and fibrosis. This review focuses on the latest developments in understanding the underlying causes of DCM and the therapeutic landscape of DCM treatment.</p>\",\"PeriodicalId\":23035,\"journal\":{\"name\":\"Therapeutic Advances in Cardiovascular Disease\",\"volume\":\"17 \",\"pages\":\"17539447231210170\"},\"PeriodicalIF\":2.2000,\"publicationDate\":\"2023-01-01\",\"publicationTypes\":\"Journal Article\",\"fieldsOfStudy\":null,\"isOpenAccess\":false,\"openAccessPdf\":\"https://www.ncbi.nlm.nih.gov/pmc/articles/PMC10710750/pdf/\",\"citationCount\":\"0\",\"resultStr\":null,\"platform\":\"Semanticscholar\",\"paperid\":null,\"PeriodicalName\":\"Therapeutic Advances in Cardiovascular Disease\",\"FirstCategoryId\":\"1085\",\"ListUrlMain\":\"https://doi.org/10.1177/17539447231210170\",\"RegionNum\":0,\"RegionCategory\":null,\"ArticlePicture\":[],\"TitleCN\":null,\"AbstractTextCN\":null,\"PMCID\":null,\"EPubDate\":\"\",\"PubModel\":\"\",\"JCR\":\"Q2\",\"JCRName\":\"CARDIAC & CARDIOVASCULAR SYSTEMS\",\"Score\":null,\"Total\":0}","platform":"Semanticscholar","paperid":null,"PeriodicalName":"Therapeutic Advances in Cardiovascular Disease","FirstCategoryId":"1085","ListUrlMain":"https://doi.org/10.1177/17539447231210170","RegionNum":0,"RegionCategory":null,"ArticlePicture":[],"TitleCN":null,"AbstractTextCN":null,"PMCID":null,"EPubDate":"","PubModel":"","JCR":"Q2","JCRName":"CARDIAC & CARDIOVASCULAR SYSTEMS","Score":null,"Total":0}
引用次数: 0

摘要

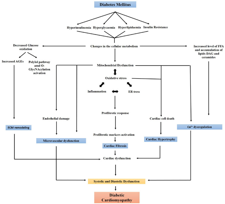
糖尿病心肌病(DCM)的特点是糖尿病患者心肌结构和功能异常。DCM 的治疗重点是控制血糖、控制血压、降低血脂和改变生活方式。由于治疗方案有限,DCM 仍是糖尿病患者发病和死亡的重要原因,因此需要开发新的治疗策略。正在进行的研究旨在了解 DCM 发生和发展的潜在分子机制,包括氧化应激、炎症和代谢失调。我们的目标是开发创新的药物疗法,显著改善 DCM 的临床治疗。其中一些方法包括有效针对胰岛素信号受损、心脏僵化、葡萄糖毒性、脂肪毒性、炎症、氧化应激、心脏肥大和纤维化。本综述重点介绍在了解 DCM 潜在病因方面的最新进展以及 DCM 的治疗前景。
本文章由计算机程序翻译,如有差异,请以英文原文为准。

A comprehensive review of the novel therapeutic targets for the treatment of diabetic cardiomyopathy.

A comprehensive review of the novel therapeutic targets for the treatment of diabetic cardiomyopathy.

A comprehensive review of the novel therapeutic targets for the treatment of diabetic cardiomyopathy.

A comprehensive review of the novel therapeutic targets for the treatment of diabetic cardiomyopathy.

Diabetic cardiomyopathy (DCM) is characterized by structural and functional abnormalities in the myocardium affecting people with diabetes. Treatment of DCM focuses on glucose control, blood pressure management, lipid-lowering, and lifestyle changes. Due to limited therapeutic options, DCM remains a significant cause of morbidity and mortality in patients with diabetes, thus emphasizing the need to develop new therapeutic strategies. Ongoing research is aimed at understanding the underlying molecular mechanism(s) involved in the development and progression of DCM, including oxidative stress, inflammation, and metabolic dysregulation. The goal is to develope innovative pharmaceutical therapeutics, offering significant improvements in the clinical management of DCM. Some of these approaches include the effective targeting of impaired insulin signaling, cardiac stiffness, glucotoxicity, lipotoxicity, inflammation, oxidative stress, cardiac hypertrophy, and fibrosis. This review focuses on the latest developments in understanding the underlying causes of DCM and the therapeutic landscape of DCM treatment.

求助全文
通过发布文献求助,成功后即可免费获取论文全文。 去求助
来源期刊
Therapeutic Advances in Cardiovascular Disease
Therapeutic Advances in Cardiovascular Disease CARDIAC & CARDIOVASCULAR SYSTEMS-
CiteScore
3.50
自引率
0.00%
发文量
11
审稿时长
9 weeks
期刊介绍: The journal is aimed at clinicians and researchers from the cardiovascular disease field and will be a forum for all views and reviews relating to this discipline.Topics covered will include: ·arteriosclerosis ·cardiomyopathies ·coronary artery disease ·diabetes ·heart failure ·hypertension ·metabolic syndrome ·obesity ·peripheral arterial disease ·stroke ·arrhythmias ·genetics
×
引用
GB/T 7714-2015
复制
MLA
复制
APA
复制
导出至
BibTeX EndNote RefMan NoteFirst NoteExpress
×
提示
您的信息不完整,为了账户安全,请先补充。
现在去补充
×
提示
您因"违规操作"
具体请查看互助需知
我知道了
×
提示
确定
请完成安全验证×
copy
已复制链接
快去分享给好友吧!
我知道了
右上角分享
点击右上角分享
0
联系我们:info@booksci.cn Book学术提供免费学术资源搜索服务,方便国内外学者检索中英文文献。致力于提供最便捷和优质的服务体验。 Copyright © 2023 布克学术 All rights reserved.
京ICP备2023020795号-1
ghs 京公网安备 11010802042870号
Book学术文献互助
Book学术文献互助群
群 号:604180095
Book学术官方微信