SRSF3通过激活PI3K/Akt通路减轻缺血性脑梗死损伤。

IF 2 4区 医学 Q2 DEVELOPMENTAL BIOLOGY
Developmental Neuroscience Pub Date : 2024-01-01 Epub Date: 2023-12-06 DOI:10.1159/000535690
Liangliang Cui, Shuying Zhao, Hong Liu
{"title":"SRSF3通过激活PI3K/Akt通路减轻缺血性脑梗死损伤。","authors":"Liangliang Cui, Shuying Zhao, Hong Liu","doi":"10.1159/000535690","DOIUrl":null,"url":null,"abstract":"<p><strong>Background: </strong>Ischemic cerebral infarction is one of cerebrovascular diseases with high incidence, disability rate, and mortality globally, and neuronal cell apoptosis is a crucial cause of brain injury during cerebral infarction.</p><p><strong>Methods: </strong>A middle cerebral artery occlusion (MCAO) model was built in Sprague-Dawley rats to simulate ischemic cerebral infarction. An in vitro model of ischemic cerebral infarction was constructed in BV2 cells with the treatment of oxygen-glucose deprivation (OGD). The role and mechanism of serine/arginine-rich splicing factor 3 (SRSF3) in ischemic cerebral infarction were investigated both in animal and cell models.</p><p><strong>Results: </strong>The expression of SRSF3 was downregulated in MCAO-treated rats. Overexpression of SRSF3 reduced the neurological scores, brain water content, and infarct volume in MCAO-induced rats. Increased apoptosis in neurons accompanied with the abnormal expressions of apoptosis-related proteins in MCAO-induced rats were revised with the upregulation of SRSF3. Also, a diminished cell viability and elevated apoptosis rate were indicated in OGD-induced BV2 cells, which were reversed with the overexpression of SRSF3. Besides, OGD induced an enhancement in the relative protein expression of programmed cell death protein 4 (PDCD4) and a reduction in the relative expression of p-PI3K/PI3K and p-AKT/AKT, which were inverted with the upregulation of SRSF3 in BV2 cells. Overexpression of PDCD4 abolished the role of SRSF3 in cell viability, apoptosis rate, and the level of the PI3K/AKT pathway in OGD-induced BV2 cells.</p><p><strong>Conclusion: </strong>SRSF3 improved ischemic cerebral infarction via PDCD4 in vivo and in vitro, which was closely associated with the PI3K/AKT signaling pathway.</p>","PeriodicalId":50585,"journal":{"name":"Developmental Neuroscience","volume":" ","pages":"308-318"},"PeriodicalIF":2.0000,"publicationDate":"2024-01-01","publicationTypes":"Journal Article","fieldsOfStudy":null,"isOpenAccess":false,"openAccessPdf":"https://www.ncbi.nlm.nih.gov/pmc/articles/PMC11457968/pdf/","citationCount":"0","resultStr":"{\"title\":\"SRSF3 Alleviates Ischemic Cerebral Infarction Damage by Activating the PI3K/AKT Pathway.\",\"authors\":\"Liangliang Cui, Shuying Zhao, Hong Liu\",\"doi\":\"10.1159/000535690\",\"DOIUrl\":null,\"url\":null,\"abstract\":\"<p><strong>Background: </strong>Ischemic cerebral infarction is one of cerebrovascular diseases with high incidence, disability rate, and mortality globally, and neuronal cell apoptosis is a crucial cause of brain injury during cerebral infarction.</p><p><strong>Methods: </strong>A middle cerebral artery occlusion (MCAO) model was built in Sprague-Dawley rats to simulate ischemic cerebral infarction. An in vitro model of ischemic cerebral infarction was constructed in BV2 cells with the treatment of oxygen-glucose deprivation (OGD). The role and mechanism of serine/arginine-rich splicing factor 3 (SRSF3) in ischemic cerebral infarction were investigated both in animal and cell models.</p><p><strong>Results: </strong>The expression of SRSF3 was downregulated in MCAO-treated rats. Overexpression of SRSF3 reduced the neurological scores, brain water content, and infarct volume in MCAO-induced rats. Increased apoptosis in neurons accompanied with the abnormal expressions of apoptosis-related proteins in MCAO-induced rats were revised with the upregulation of SRSF3. Also, a diminished cell viability and elevated apoptosis rate were indicated in OGD-induced BV2 cells, which were reversed with the overexpression of SRSF3. Besides, OGD induced an enhancement in the relative protein expression of programmed cell death protein 4 (PDCD4) and a reduction in the relative expression of p-PI3K/PI3K and p-AKT/AKT, which were inverted with the upregulation of SRSF3 in BV2 cells. Overexpression of PDCD4 abolished the role of SRSF3 in cell viability, apoptosis rate, and the level of the PI3K/AKT pathway in OGD-induced BV2 cells.</p><p><strong>Conclusion: </strong>SRSF3 improved ischemic cerebral infarction via PDCD4 in vivo and in vitro, which was closely associated with the PI3K/AKT signaling pathway.</p>\",\"PeriodicalId\":50585,\"journal\":{\"name\":\"Developmental Neuroscience\",\"volume\":\" \",\"pages\":\"308-318\"},\"PeriodicalIF\":2.0000,\"publicationDate\":\"2024-01-01\",\"publicationTypes\":\"Journal Article\",\"fieldsOfStudy\":null,\"isOpenAccess\":false,\"openAccessPdf\":\"https://www.ncbi.nlm.nih.gov/pmc/articles/PMC11457968/pdf/\",\"citationCount\":\"0\",\"resultStr\":null,\"platform\":\"Semanticscholar\",\"paperid\":null,\"PeriodicalName\":\"Developmental Neuroscience\",\"FirstCategoryId\":\"3\",\"ListUrlMain\":\"https://doi.org/10.1159/000535690\",\"RegionNum\":4,\"RegionCategory\":\"医学\",\"ArticlePicture\":[],\"TitleCN\":null,\"AbstractTextCN\":null,\"PMCID\":null,\"EPubDate\":\"2023/12/6 0:00:00\",\"PubModel\":\"Epub\",\"JCR\":\"Q2\",\"JCRName\":\"DEVELOPMENTAL BIOLOGY\",\"Score\":null,\"Total\":0}","platform":"Semanticscholar","paperid":null,"PeriodicalName":"Developmental Neuroscience","FirstCategoryId":"3","ListUrlMain":"https://doi.org/10.1159/000535690","RegionNum":4,"RegionCategory":"医学","ArticlePicture":[],"TitleCN":null,"AbstractTextCN":null,"PMCID":null,"EPubDate":"2023/12/6 0:00:00","PubModel":"Epub","JCR":"Q2","JCRName":"DEVELOPMENTAL BIOLOGY","Score":null,"Total":0}
引用次数: 0

摘要

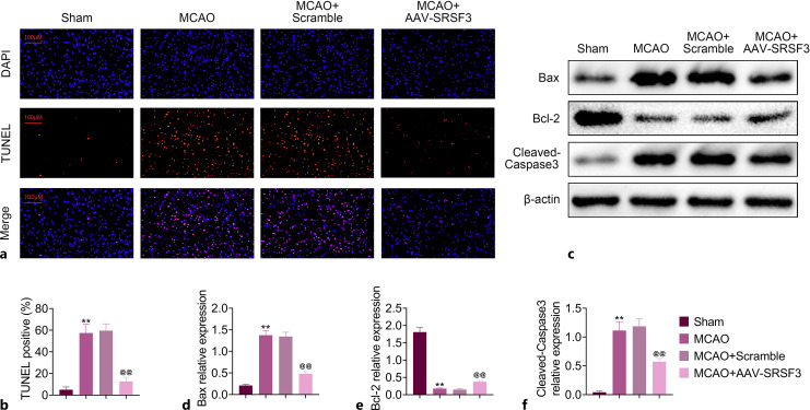
缺血性脑梗死是全球发病率、致残率和死亡率较高的脑血管疾病之一,而神经元细胞凋亡是脑梗死过程中脑损伤的重要原因。建立SD大鼠大脑中动脉闭塞(MCAO)模型,模拟缺血性脑梗死。采用氧糖剥夺(OGD)方法,建立脑v2细胞体外缺血性脑梗死模型。通过动物和细胞模型研究了富丝氨酸/精氨酸剪接因子3 (SRSF3)在缺血性脑梗死中的作用和机制。在mcao处理的大鼠中,SRSF3表达下调。SRSF3过表达降低了mcao诱导大鼠的神经学评分、脑含水量和梗死体积。mcao诱导大鼠细胞凋亡神经元增加,凋亡相关蛋白表达异常,这一现象随着SRSF3的上调而改变。此外,ogd诱导的BV2细胞活力降低,凋亡率升高,这与SRSF3的过表达相反。此外,OGD诱导程序性细胞死亡蛋白4 (PDCD4)的相对蛋白表达增强,p-PI3K/PI3K和p-AKT/AKT的相对蛋白表达降低,这与BV2细胞中SRSF3的上调相反。在ogd诱导的BV2细胞中,过表达PDCD4可消除SRSF3对细胞活力、凋亡率和PI3K/AKT通路水平的影响。SRSF3在体内外通过PDCD4改善缺血性脑梗死,与PI3K/AKT信号通路密切相关。
本文章由计算机程序翻译,如有差异,请以英文原文为准。

SRSF3 Alleviates Ischemic Cerebral Infarction Damage by Activating the PI3K/AKT Pathway.

SRSF3 Alleviates Ischemic Cerebral Infarction Damage by Activating the PI3K/AKT Pathway.

SRSF3 Alleviates Ischemic Cerebral Infarction Damage by Activating the PI3K/AKT Pathway.

SRSF3 Alleviates Ischemic Cerebral Infarction Damage by Activating the PI3K/AKT Pathway.

Background: Ischemic cerebral infarction is one of cerebrovascular diseases with high incidence, disability rate, and mortality globally, and neuronal cell apoptosis is a crucial cause of brain injury during cerebral infarction.

Methods: A middle cerebral artery occlusion (MCAO) model was built in Sprague-Dawley rats to simulate ischemic cerebral infarction. An in vitro model of ischemic cerebral infarction was constructed in BV2 cells with the treatment of oxygen-glucose deprivation (OGD). The role and mechanism of serine/arginine-rich splicing factor 3 (SRSF3) in ischemic cerebral infarction were investigated both in animal and cell models.

Results: The expression of SRSF3 was downregulated in MCAO-treated rats. Overexpression of SRSF3 reduced the neurological scores, brain water content, and infarct volume in MCAO-induced rats. Increased apoptosis in neurons accompanied with the abnormal expressions of apoptosis-related proteins in MCAO-induced rats were revised with the upregulation of SRSF3. Also, a diminished cell viability and elevated apoptosis rate were indicated in OGD-induced BV2 cells, which were reversed with the overexpression of SRSF3. Besides, OGD induced an enhancement in the relative protein expression of programmed cell death protein 4 (PDCD4) and a reduction in the relative expression of p-PI3K/PI3K and p-AKT/AKT, which were inverted with the upregulation of SRSF3 in BV2 cells. Overexpression of PDCD4 abolished the role of SRSF3 in cell viability, apoptosis rate, and the level of the PI3K/AKT pathway in OGD-induced BV2 cells.

Conclusion: SRSF3 improved ischemic cerebral infarction via PDCD4 in vivo and in vitro, which was closely associated with the PI3K/AKT signaling pathway.

求助全文
通过发布文献求助,成功后即可免费获取论文全文。 去求助
来源期刊
Developmental Neuroscience
Developmental Neuroscience 医学-发育生物学
CiteScore
4.00
自引率
3.40%
发文量
49
审稿时长
>12 weeks
期刊介绍: ''Developmental Neuroscience'' is a multidisciplinary journal publishing papers covering all stages of invertebrate, vertebrate and human brain development. Emphasis is placed on publishing fundamental as well as translational studies that contribute to our understanding of mechanisms of normal development as well as genetic and environmental causes of abnormal brain development. The journal thus provides valuable information for both physicians and biologists. To meet the rapidly expanding information needs of its readers, the journal combines original papers that report on progress and advances in developmental neuroscience with concise mini-reviews that provide a timely overview of key topics, new insights and ongoing controversies. The editorial standards of ''Developmental Neuroscience'' are high. We are committed to publishing only high quality, complete papers that make significant contributions to the field.
×
引用
GB/T 7714-2015
复制
MLA
复制
APA
复制
导出至
BibTeX EndNote RefMan NoteFirst NoteExpress
×
提示
您的信息不完整,为了账户安全,请先补充。
现在去补充
×
提示
您因"违规操作"
具体请查看互助需知
我知道了
×
提示
确定
请完成安全验证×
copy
已复制链接
快去分享给好友吧!
我知道了
右上角分享
点击右上角分享
0
联系我们:info@booksci.cn Book学术提供免费学术资源搜索服务,方便国内外学者检索中英文文献。致力于提供最便捷和优质的服务体验。 Copyright © 2023 布克学术 All rights reserved.
京ICP备2023020795号-1
ghs 京公网安备 11010802042870号
Book学术文献互助
Book学术文献互助群
群 号:604180095
Book学术官方微信