教师对学生动机和参与的看法:与学生成绩的纵向关联

IF 2.8 2区 心理学 Q2 PSYCHOLOGY, EDUCATIONAL
Cornelius Brandmiller, Katharina Schnitzler, Hanna Dumont
{"title":"教师对学生动机和参与的看法:与学生成绩的纵向关联","authors":"Cornelius Brandmiller, Katharina Schnitzler, Hanna Dumont","doi":"10.1007/s10212-023-00741-1","DOIUrl":null,"url":null,"abstract":"Abstract Studies have shown that teacher perceptions of student achievement influence teacher-student interactions, subsequently affecting student outcomes. However, teachers may also take note of and respond to the motivation and engagement of their students in a differential way, which could affect student outcomes as well. In the present study, we thus examined whether teacher perceptions of student motivation and engagement predict student achievement and self-reported motivation and engagement in reading and maths over several school years. Analysing longitudinal data from N = 2402 students and their teachers, we found that teacher perceptions of student motivation and engagement in Grade 5 were significantly related to student achievement in reading 1 year later and in maths 1, 2, and 3 years later. An association with student motivation and engagement was only found for maths 1 year later.","PeriodicalId":47800,"journal":{"name":"European Journal of Psychology of Education","volume":"82 1","pages":"0"},"PeriodicalIF":2.8000,"publicationDate":"2023-09-19","publicationTypes":"Journal Article","fieldsOfStudy":null,"isOpenAccess":false,"openAccessPdf":"","citationCount":"0","resultStr":"{\"title\":\"Teacher perceptions of student motivation and engagement: longitudinal associations with student outcomes\",\"authors\":\"Cornelius Brandmiller, Katharina Schnitzler, Hanna Dumont\",\"doi\":\"10.1007/s10212-023-00741-1\",\"DOIUrl\":null,\"url\":null,\"abstract\":\"Abstract Studies have shown that teacher perceptions of student achievement influence teacher-student interactions, subsequently affecting student outcomes. However, teachers may also take note of and respond to the motivation and engagement of their students in a differential way, which could affect student outcomes as well. In the present study, we thus examined whether teacher perceptions of student motivation and engagement predict student achievement and self-reported motivation and engagement in reading and maths over several school years. Analysing longitudinal data from N = 2402 students and their teachers, we found that teacher perceptions of student motivation and engagement in Grade 5 were significantly related to student achievement in reading 1 year later and in maths 1, 2, and 3 years later. An association with student motivation and engagement was only found for maths 1 year later.\",\"PeriodicalId\":47800,\"journal\":{\"name\":\"European Journal of Psychology of Education\",\"volume\":\"82 1\",\"pages\":\"0\"},\"PeriodicalIF\":2.8000,\"publicationDate\":\"2023-09-19\",\"publicationTypes\":\"Journal Article\",\"fieldsOfStudy\":null,\"isOpenAccess\":false,\"openAccessPdf\":\"\",\"citationCount\":\"0\",\"resultStr\":null,\"platform\":\"Semanticscholar\",\"paperid\":null,\"PeriodicalName\":\"European Journal of Psychology of Education\",\"FirstCategoryId\":\"1085\",\"ListUrlMain\":\"https://doi.org/10.1007/s10212-023-00741-1\",\"RegionNum\":2,\"RegionCategory\":\"心理学\",\"ArticlePicture\":[],\"TitleCN\":null,\"AbstractTextCN\":null,\"PMCID\":null,\"EPubDate\":\"\",\"PubModel\":\"\",\"JCR\":\"Q2\",\"JCRName\":\"PSYCHOLOGY, EDUCATIONAL\",\"Score\":null,\"Total\":0}","platform":"Semanticscholar","paperid":null,"PeriodicalName":"European Journal of Psychology of Education","FirstCategoryId":"1085","ListUrlMain":"https://doi.org/10.1007/s10212-023-00741-1","RegionNum":2,"RegionCategory":"心理学","ArticlePicture":[],"TitleCN":null,"AbstractTextCN":null,"PMCID":null,"EPubDate":"","PubModel":"","JCR":"Q2","JCRName":"PSYCHOLOGY, EDUCATIONAL","Score":null,"Total":0}
引用次数: 0

摘要

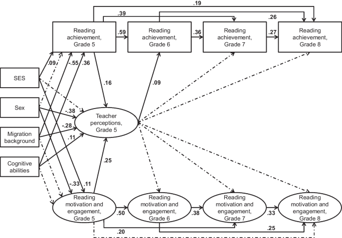
研究表明,教师对学生成绩的认知会影响师生互动,进而影响学生的学习成绩。然而,教师也可能以不同的方式注意和回应学生的动机和参与,这也可能影响学生的成绩。因此,在本研究中,我们考察了教师对学生动机和投入的看法是否能预测学生在几个学年的阅读和数学方面的成绩和自我报告的动机和投入。通过分析N = 2402名学生及其教师的纵向数据,我们发现教师对五年级学生动机和参与度的看法与学生1年后的阅读成绩和1、2、3年后的数学成绩显著相关。一年后,在数学上发现了与学生积极性和参与度的联系。
本文章由计算机程序翻译,如有差异,请以英文原文为准。

Teacher perceptions of student motivation and engagement: longitudinal associations with student outcomes

Teacher perceptions of student motivation and engagement: longitudinal associations with student outcomes
Abstract Studies have shown that teacher perceptions of student achievement influence teacher-student interactions, subsequently affecting student outcomes. However, teachers may also take note of and respond to the motivation and engagement of their students in a differential way, which could affect student outcomes as well. In the present study, we thus examined whether teacher perceptions of student motivation and engagement predict student achievement and self-reported motivation and engagement in reading and maths over several school years. Analysing longitudinal data from N = 2402 students and their teachers, we found that teacher perceptions of student motivation and engagement in Grade 5 were significantly related to student achievement in reading 1 year later and in maths 1, 2, and 3 years later. An association with student motivation and engagement was only found for maths 1 year later.
求助全文
通过发布文献求助,成功后即可免费获取论文全文。 去求助
来源期刊
CiteScore
6.30
自引率
3.30%
发文量
63
期刊介绍: The European Journal of Psychology of Education (EJPE) is a quarterly journal oriented toward publishing high-quality papers that address the relevant psychological aspects of educational processes embedded in different institutional, social, and cultural contexts, and which focus on diversity in terms of the participants, their educational trajectories and their socio-cultural contexts. Authors are strongly encouraged to employ a variety of theoretical and methodological tools developed in the psychology of education in order to gain new insights by integrating different perspectives. Instead of reinforcing the divisions and distances between different communities stemming from their theoretical and methodological backgrounds, we would like to invite authors to engage with diverse theoretical and methodological tools in a meaningful way and to search for the new knowledge that can emerge from a combination of these tools. EJPE is open to all papers reflecting findings from original psychological studies on educational processes, as well as to exceptional theoretical and review papers that integrate current knowledge and chart new avenues for future research. Following the assumption that engaging with diversities creates great opportunities for new knowledge, the editorial team wishes to encourage, in particular, authors from less represented countries and regions, as well as young researchers, to submit their work and to keep going through the review process, which can be challenging, but which also presents opportunities for learning and inspiration.
×
引用
GB/T 7714-2015
复制
MLA
复制
APA
复制
导出至
BibTeX EndNote RefMan NoteFirst NoteExpress
×
提示
您的信息不完整,为了账户安全,请先补充。
现在去补充
×
提示
您因"违规操作"
具体请查看互助需知
我知道了
×
提示
确定
请完成安全验证×
copy
已复制链接
快去分享给好友吧!
我知道了
右上角分享
点击右上角分享
0
联系我们:info@booksci.cn Book学术提供免费学术资源搜索服务,方便国内外学者检索中英文文献。致力于提供最便捷和优质的服务体验。 Copyright © 2023 布克学术 All rights reserved.
京ICP备2023020795号-1
ghs 京公网安备 11010802042870号
Book学术文献互助
Book学术文献互助群
群 号:604180095
Book学术官方微信