Nonsense-mediated mRNA decay promote C2C12 cell proliferation by targeting PIK3R5.

IF 1.7 3区 生物学 Q4 CELL BIOLOGY
Zhenzhou Huang, Yishu Peng, Yuhui Wei, Yanjie Tan
{"title":"Nonsense-mediated mRNA decay promote C2C12 cell proliferation by targeting PIK3R5.","authors":"Zhenzhou Huang,&nbsp;Yishu Peng,&nbsp;Yuhui Wei,&nbsp;Yanjie Tan","doi":"10.1007/s10974-022-09639-9","DOIUrl":null,"url":null,"abstract":"<p><p>Nonsense mediated mRNA decay (NMD) is a highly conserved RNA quality control system, which can specifically clear abnormal mRNA and play an important role in tumorigenesis. Myoblast proliferation plays an important role in the repair of skeletal muscle injury and the development of myosarcoma, and is controlled by a variety of transcription factors and signals. The molecular mechanism by which NMD regulates the proliferation of myoblast cells is not completely clear. In this study, we found that the NMD activity of skeletal muscle is high in 1-week-old mice but decreases gradually with age, corresponding to a weakening capacity for muscle growth and regeneration. Here, we provide evidence that NMD plays an important role in myoblast proliferation and apoptosis. In addition, we found that PIK3R5 is an NMD substrate gene which can inhibit AKT activity and C2C12 cell proliferation. Therefore, NMD can target PIK3R5 to enhance AKT activity, which in turn promotes C2C12 cell proliferation. This study provides new insights into NMD regulatory mechanisms in muscular development and into potential novel therapeutic strategies for muscle atrophy.</p>","PeriodicalId":16422,"journal":{"name":"Journal of Muscle Research and Cell Motility","volume":"44 1","pages":"11-23"},"PeriodicalIF":1.7000,"publicationDate":"2023-03-01","publicationTypes":"Journal Article","fieldsOfStudy":null,"isOpenAccess":false,"openAccessPdf":"","citationCount":"1","resultStr":null,"platform":"Semanticscholar","paperid":null,"PeriodicalName":"Journal of Muscle Research and Cell Motility","FirstCategoryId":"99","ListUrlMain":"https://doi.org/10.1007/s10974-022-09639-9","RegionNum":3,"RegionCategory":"生物学","ArticlePicture":[],"TitleCN":null,"AbstractTextCN":null,"PMCID":null,"EPubDate":"","PubModel":"","JCR":"Q4","JCRName":"CELL BIOLOGY","Score":null,"Total":0}
引用次数: 1

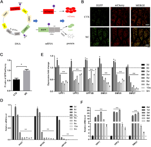
Abstract

Nonsense mediated mRNA decay (NMD) is a highly conserved RNA quality control system, which can specifically clear abnormal mRNA and play an important role in tumorigenesis. Myoblast proliferation plays an important role in the repair of skeletal muscle injury and the development of myosarcoma, and is controlled by a variety of transcription factors and signals. The molecular mechanism by which NMD regulates the proliferation of myoblast cells is not completely clear. In this study, we found that the NMD activity of skeletal muscle is high in 1-week-old mice but decreases gradually with age, corresponding to a weakening capacity for muscle growth and regeneration. Here, we provide evidence that NMD plays an important role in myoblast proliferation and apoptosis. In addition, we found that PIK3R5 is an NMD substrate gene which can inhibit AKT activity and C2C12 cell proliferation. Therefore, NMD can target PIK3R5 to enhance AKT activity, which in turn promotes C2C12 cell proliferation. This study provides new insights into NMD regulatory mechanisms in muscular development and into potential novel therapeutic strategies for muscle atrophy.

Abstract Image

无义介导的mRNA衰变通过靶向PIK3R5促进C2C12细胞增殖。
无义介导的mRNA衰变(NMD)是一种高度保守的RNA质量控制系统,可以特异性清除异常mRNA,在肿瘤发生过程中发挥重要作用。成肌细胞增殖在骨骼肌损伤的修复和肌肉瘤的发生发展中起着重要作用,受多种转录因子和信号控制。NMD调控成肌细胞增殖的分子机制尚不完全清楚。在本研究中,我们发现1周龄小鼠骨骼肌NMD活性较高,但随着年龄的增长逐渐降低,对应于肌肉生长和再生能力的减弱。在这里,我们提供证据表明NMD在成肌细胞增殖和凋亡中起重要作用。此外,我们发现PIK3R5是一个NMD底物基因,可以抑制AKT活性和C2C12细胞增殖。因此,NMD可以靶向PIK3R5增强AKT活性,进而促进C2C12细胞增殖。这项研究为NMD在肌肉发育中的调控机制和潜在的肌肉萎缩治疗策略提供了新的见解。
本文章由计算机程序翻译,如有差异,请以英文原文为准。
求助全文
约1分钟内获得全文 求助全文
来源期刊
CiteScore
6.20
自引率
0.00%
发文量
21
审稿时长
>12 weeks
期刊介绍: The Journal of Muscle Research and Cell Motility has as its main aim the publication of original research which bears on either the excitation and contraction of muscle, the analysis of any one of the processes involved therein, the processes underlying contractility and motility of animal and plant cells, the toxicology and pharmacology related to contractility, or the formation, dynamics and turnover of contractile structures in muscle and non-muscle cells. Studies describing the impact of pathogenic mutations in genes encoding components of contractile structures in humans or animals are welcome, provided they offer mechanistic insight into the disease process or the underlying gene function. The policy of the Journal is to encourage any form of novel practical study whatever its specialist interest, as long as it falls within this broad field. Theoretical essays are welcome provided that they are concise and suggest practical ways in which they may be tested. Manuscripts reporting new mutations in known disease genes without validation and mechanistic insight will not be considered. It is the policy of the journal that cells lines, hybridomas and DNA clones should be made available by the developers to any qualified investigator. Submission of a manuscript for publication constitutes an agreement of the authors to abide by this principle.
×
引用
GB/T 7714-2015
复制
MLA
复制
APA
复制
导出至
BibTeX EndNote RefMan NoteFirst NoteExpress
×
提示
您的信息不完整,为了账户安全,请先补充。
现在去补充
×
提示
您因"违规操作"
具体请查看互助需知
我知道了
×
提示
确定
请完成安全验证×
copy
已复制链接
快去分享给好友吧!
我知道了
右上角分享
点击右上角分享
0
联系我们:info@booksci.cn Book学术提供免费学术资源搜索服务,方便国内外学者检索中英文文献。致力于提供最便捷和优质的服务体验。 Copyright © 2023 布克学术 All rights reserved.
京ICP备2023020795号-1
ghs 京公网安备 11010802042870号
Book学术文献互助
Book学术文献互助群
群 号:604180095
Book学术官方微信