Single-cell imaging of normal and malignant cell engraftment into optically clear prkdc-null SCID zebrafish.

Epidemiologia e psichiatria sociale Pub Date : 2016-11-14 Epub Date: 2016-10-24 DOI:10.1084/jem.20160378
John C Moore, Qin Tang, Nora Torres Yordán, Finola E Moore, Elaine G Garcia, Riadh Lobbardi, Ashwin Ramakrishnan, Dieuwke L Marvin, Anthony Anselmo, Ruslan I Sadreyev, David M Langenau
{"title":"Single-cell imaging of normal and malignant cell engraftment into optically clear prkdc-null SCID zebrafish.","authors":"John C Moore, Qin Tang, Nora Torres Yordán, Finola E Moore, Elaine G Garcia, Riadh Lobbardi, Ashwin Ramakrishnan, Dieuwke L Marvin, Anthony Anselmo, Ruslan I Sadreyev, David M Langenau","doi":"10.1084/jem.20160378","DOIUrl":null,"url":null,"abstract":"<p><p>Cell transplantation into immunodeficient mice has revolutionized our understanding of regeneration, stem cell self-renewal, and cancer; yet models for direct imaging of engrafted cells has been limited. Here, we characterize zebrafish with mutations in recombination activating gene 2 (rag2), DNA-dependent protein kinase (prkdc), and janus kinase 3 (jak3). Histology, RNA sequencing, and single-cell transcriptional profiling of blood showed that rag2 hypomorphic mutant zebrafish lack T cells, whereas prkdc deficiency results in loss of mature T and B cells and jak3 in T and putative Natural Killer cells. Although all mutant lines engraft fluorescently labeled normal and malignant cells, only the prkdc mutant fish reproduced as homozygotes and also survived injury after cell transplantation. Engraftment into optically clear casper, prkdc-mutant zebrafish facilitated dynamic live cell imaging of muscle regeneration, repopulation of muscle stem cells within their endogenous niche, and muscle fiber fusion at single-cell resolution. Serial imaging approaches also uncovered stochasticity in fluorescently labeled leukemia regrowth after competitive cell transplantation into prkdc mutant fish, providing refined models to assess clonal dominance and progression in the zebrafish. Our experiments provide an optimized and facile transplantation model, the casper, prkdc mutant zebrafish, for efficient engraftment and direct visualization of fluorescently labeled normal and malignant cells at single-cell resolution.</p>","PeriodicalId":72946,"journal":{"name":"Epidemiologia e psichiatria sociale","volume":"1 1","pages":"2575-2589"},"PeriodicalIF":0.0000,"publicationDate":"2016-11-14","publicationTypes":"Journal Article","fieldsOfStudy":null,"isOpenAccess":false,"openAccessPdf":"https://sci-hub-pdf.com/10.1084/jem.20160378","citationCount":"55","resultStr":null,"platform":"Semanticscholar","paperid":null,"PeriodicalName":"Epidemiologia e psichiatria sociale","FirstCategoryId":"1085","ListUrlMain":"https://doi.org/10.1084/jem.20160378","RegionNum":0,"RegionCategory":null,"ArticlePicture":[],"TitleCN":null,"AbstractTextCN":null,"PMCID":null,"EPubDate":"2016/10/24 0:00:00","PubModel":"Epub","JCR":"","JCRName":"","Score":null,"Total":0}
引用次数: 55

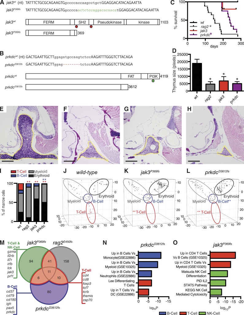
Abstract

Cell transplantation into immunodeficient mice has revolutionized our understanding of regeneration, stem cell self-renewal, and cancer; yet models for direct imaging of engrafted cells has been limited. Here, we characterize zebrafish with mutations in recombination activating gene 2 (rag2), DNA-dependent protein kinase (prkdc), and janus kinase 3 (jak3). Histology, RNA sequencing, and single-cell transcriptional profiling of blood showed that rag2 hypomorphic mutant zebrafish lack T cells, whereas prkdc deficiency results in loss of mature T and B cells and jak3 in T and putative Natural Killer cells. Although all mutant lines engraft fluorescently labeled normal and malignant cells, only the prkdc mutant fish reproduced as homozygotes and also survived injury after cell transplantation. Engraftment into optically clear casper, prkdc-mutant zebrafish facilitated dynamic live cell imaging of muscle regeneration, repopulation of muscle stem cells within their endogenous niche, and muscle fiber fusion at single-cell resolution. Serial imaging approaches also uncovered stochasticity in fluorescently labeled leukemia regrowth after competitive cell transplantation into prkdc mutant fish, providing refined models to assess clonal dominance and progression in the zebrafish. Our experiments provide an optimized and facile transplantation model, the casper, prkdc mutant zebrafish, for efficient engraftment and direct visualization of fluorescently labeled normal and malignant cells at single-cell resolution.

Abstract Image

Abstract Image

Abstract Image

对正常细胞和恶性细胞移植到光学透明prkdc-null SCID 斑马鱼体内的情况进行单细胞成像。
将细胞移植到免疫缺陷小鼠体内彻底改变了我们对再生、干细胞自我更新和癌症的认识;然而,对移植细胞进行直接成像的模型一直很有限。在这里,我们描述了重组激活基因2(rag2)、DNA依赖性蛋白激酶(prkdc)和janus激酶3(jak3)发生突变的斑马鱼的特征。组织学、RNA 测序和血液单细胞转录分析表明,rag2 低态突变斑马鱼缺乏 T 细胞,而 prkdc 缺乏会导致成熟的 T 细胞和 B 细胞缺失,jak3 则会导致 T 细胞和假定的自然杀伤细胞缺失。尽管所有突变品系都能移植荧光标记的正常细胞和恶性细胞,但只有prkdc突变斑马鱼能作为同源染色体繁殖,并在细胞移植后受伤后存活下来。将prkdc基因突变斑马鱼移植到光学清晰的casper斑马鱼体内,有助于以单细胞分辨率对肌肉再生、肌肉干细胞在其内源生态位中的重新填充以及肌肉纤维融合进行动态活细胞成像。连续成像方法还揭示了竞争性细胞移植到prkdc突变鱼体内后荧光标记白血病再生的随机性,为评估斑马鱼的克隆优势和进展提供了精细模型。我们的实验提供了一种优化和简便的移植模型--casper、prkdc 突变斑马鱼,可用于高效移植和以单细胞分辨率直接观察荧光标记的正常细胞和恶性细胞。
本文章由计算机程序翻译,如有差异,请以英文原文为准。
求助全文
约1分钟内获得全文 求助全文
来源期刊
自引率
0.00%
发文量
0
×
引用
GB/T 7714-2015
复制
MLA
复制
APA
复制
导出至
BibTeX EndNote RefMan NoteFirst NoteExpress
×
提示
您的信息不完整,为了账户安全,请先补充。
现在去补充
×
提示
您因"违规操作"
具体请查看互助需知
我知道了
×
提示
确定
请完成安全验证×
copy
已复制链接
快去分享给好友吧!
我知道了
右上角分享
点击右上角分享
0
联系我们:info@booksci.cn Book学术提供免费学术资源搜索服务,方便国内外学者检索中英文文献。致力于提供最便捷和优质的服务体验。 Copyright © 2023 布克学术 All rights reserved.
京ICP备2023020795号-1
ghs 京公网安备 11010802042870号
Book学术文献互助
Book学术文献互助群
群 号:604180095
Book学术官方微信