Circular RNA Cdr1as Upregulates SCAI to Suppress Cisplatin Resistance in Ovarian Cancer via miR-1270 Suppression.

2区 化学 Q1 Chemistry
Advances in Organometallic Chemistry Pub Date : 2019-12-06 Epub Date: 2019-07-29 DOI:10.1016/j.omtn.2019.07.012
Zhao Zhao, Mei Ji, Qianqing Wang, Nannan He, Yue Li
{"title":"Circular RNA Cdr1as Upregulates SCAI to Suppress Cisplatin Resistance in Ovarian Cancer via miR-1270 Suppression.","authors":"Zhao Zhao, Mei Ji, Qianqing Wang, Nannan He, Yue Li","doi":"10.1016/j.omtn.2019.07.012","DOIUrl":null,"url":null,"abstract":"<p><p>The aim of this study is to explore the roles of circular RNA (circRNA) Cdr1as on cisplatin resistance in ovarian cancer and explore the underlying mechanisms. We investigated the expression of circRNAs in five paired cisplatin-sensitive and cisplatin-resistant tissues of ovarian cancer by microarray analysis. The quantitative real-time PCR analysis was to investigate the expression pattern of Cdr1as in cisplatin-resistant ovarian cancer patient tissues and cell lines. Then, the effects of Cdr1as on cisplatin resistance, cell proliferation, and apoptosis were assessed in ovarian cancer cells. In this study, Cdr1as was observed to be downregulated in cisplatin-resistant patient tissues and cell lines. Overexpression of Cdr1as inhibited cell proliferation and promoted the cisplatin-induced cell apoptosis in ovarian cancer cells. Then we demonstrated that repressed Cdr1as promoted the miR-1270 expression, and miR-1270 could bind to the predicted binding site of Cdr1as. Furthermore, we found that miR-1270 displayed its role via modulating the Suppressor of Cancer Cell Invasion (SCAI) expression. Importantly, we demonstrated that Cdr1as was downregulated in serum exosomes from cisplatin-resistant patients. In summary, our study demonstrated that Cdr1as sensitizes ovarian cancer to cisplatin by regulating the miR-1270/SCAI signaling pathway.</p>","PeriodicalId":50855,"journal":{"name":"Advances in Organometallic Chemistry","volume":"14 1","pages":"24-33"},"PeriodicalIF":0.0000,"publicationDate":"2019-12-06","publicationTypes":"Journal Article","fieldsOfStudy":null,"isOpenAccess":false,"openAccessPdf":"https://www.ncbi.nlm.nih.gov/pmc/articles/PMC6726918/pdf/","citationCount":"0","resultStr":null,"platform":"Semanticscholar","paperid":null,"PeriodicalName":"Advances in Organometallic Chemistry","FirstCategoryId":"3","ListUrlMain":"https://doi.org/10.1016/j.omtn.2019.07.012","RegionNum":2,"RegionCategory":"化学","ArticlePicture":[],"TitleCN":null,"AbstractTextCN":null,"PMCID":null,"EPubDate":"2019/7/29 0:00:00","PubModel":"Epub","JCR":"Q1","JCRName":"Chemistry","Score":null,"Total":0}
引用次数: 0

Abstract

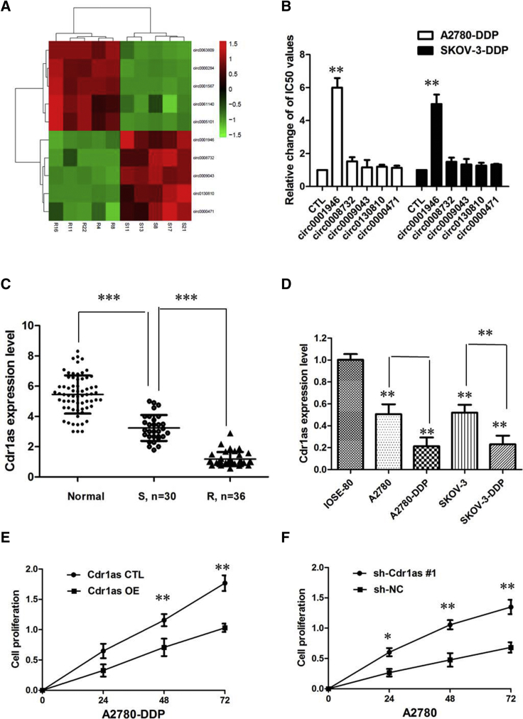
The aim of this study is to explore the roles of circular RNA (circRNA) Cdr1as on cisplatin resistance in ovarian cancer and explore the underlying mechanisms. We investigated the expression of circRNAs in five paired cisplatin-sensitive and cisplatin-resistant tissues of ovarian cancer by microarray analysis. The quantitative real-time PCR analysis was to investigate the expression pattern of Cdr1as in cisplatin-resistant ovarian cancer patient tissues and cell lines. Then, the effects of Cdr1as on cisplatin resistance, cell proliferation, and apoptosis were assessed in ovarian cancer cells. In this study, Cdr1as was observed to be downregulated in cisplatin-resistant patient tissues and cell lines. Overexpression of Cdr1as inhibited cell proliferation and promoted the cisplatin-induced cell apoptosis in ovarian cancer cells. Then we demonstrated that repressed Cdr1as promoted the miR-1270 expression, and miR-1270 could bind to the predicted binding site of Cdr1as. Furthermore, we found that miR-1270 displayed its role via modulating the Suppressor of Cancer Cell Invasion (SCAI) expression. Importantly, we demonstrated that Cdr1as was downregulated in serum exosomes from cisplatin-resistant patients. In summary, our study demonstrated that Cdr1as sensitizes ovarian cancer to cisplatin by regulating the miR-1270/SCAI signaling pathway.

Abstract Image

Abstract Image

Abstract Image

环状 RNA Cdr1as 通过抑制 miR-1270 上调 SCAI 以抑制卵巢癌的顺铂抗性
本研究旨在探讨环状 RNA(circRNA)Cdr1as 在卵巢癌顺铂耐药中的作用及其内在机制。我们通过芯片分析研究了5个成对的顺铂敏感和顺铂耐药卵巢癌组织中循环RNA的表达。实时定量 PCR 分析是为了研究 Cdr1as 在顺铂耐药卵巢癌患者组织和细胞系中的表达模式。然后,评估了Cdr1as对顺铂耐药、细胞增殖和凋亡的影响。在这项研究中,观察到Cdr1as在顺铂耐药的患者组织和细胞系中下调。Cdr1as的过表达抑制了卵巢癌细胞的增殖,并促进了顺铂诱导的细胞凋亡。然后,我们证明了被抑制的Cdr1as能促进miR-1270的表达,而miR-1270能与Cdr1as的预测结合位点结合。此外,我们还发现 miR-1270 通过调节癌细胞侵袭抑制因子(SCAI)的表达而发挥作用。重要的是,我们发现 Cdr1as 在顺铂耐药患者的血清外泌体中被下调。总之,我们的研究表明,Cdr1as通过调节miR-1270/SCAI信号通路使卵巢癌对顺铂敏感。
本文章由计算机程序翻译,如有差异,请以英文原文为准。
求助全文
约1分钟内获得全文 求助全文
来源期刊
Advances in Organometallic Chemistry
Advances in Organometallic Chemistry 化学-无机化学与核化学
CiteScore
5.80
自引率
0.00%
发文量
14
期刊介绍: Advances in Organometallic Chemistry publishes authoritative and general reviews on many aspects of Organometallic Chemistry of transition and main group elements. Synthesis, chemical reactivity, uses in catalysis, mechanistic experimental or theoretical studies are among the topics covered.
×
引用
GB/T 7714-2015
复制
MLA
复制
APA
复制
导出至
BibTeX EndNote RefMan NoteFirst NoteExpress
×
提示
您的信息不完整,为了账户安全,请先补充。
现在去补充
×
提示
您因"违规操作"
具体请查看互助需知
我知道了
×
提示
确定
请完成安全验证×
copy
已复制链接
快去分享给好友吧!
我知道了
右上角分享
点击右上角分享
0
联系我们:info@booksci.cn Book学术提供免费学术资源搜索服务,方便国内外学者检索中英文文献。致力于提供最便捷和优质的服务体验。 Copyright © 2023 布克学术 All rights reserved.
京ICP备2023020795号-1
ghs 京公网安备 11010802042870号
Book学术文献互助
Book学术文献互助群
群 号:604180095
Book学术官方微信