Identification of ERAD-dependent degrons for the endoplasmic reticulum lumen.

IF 0.4 Q4 INSTRUMENTS & INSTRUMENTATION
Rachel Sharninghausen, Jiwon Hwang, Devon D Dennison, Ryan D Baldridge
{"title":"Identification of ERAD-dependent degrons for the endoplasmic reticulum lumen.","authors":"Rachel Sharninghausen, Jiwon Hwang, Devon D Dennison, Ryan D Baldridge","doi":"10.1101/2023.06.21.546000","DOIUrl":null,"url":null,"abstract":"<p><p>Degrons are minimal protein features that are sufficient to target proteins for degradation. In most cases, degrons allow recognition by components of the cytosolic ubiquitin proteasome system. Currently, all of the identified degrons only function within the cytosol. Using <i>Saccharomyces cerevisiae</i>, we identified the first short linear sequences that function as degrons from the endoplasmic reticulum (ER) lumen. We show that when these degrons are transferred to proteins, they facilitate proteasomal degradation through the ERAD system. These degrons enable degradation of both luminal and integral membrane ER proteins, expanding the types of proteins that can be targeted for degradation in budding yeast and mammalian tissue culture. This discovery provides a framework to target proteins for degradation from the previously unreachable ER lumen and builds toward therapeutic approaches that exploit the highly-conserved ERAD system.</p>","PeriodicalId":18352,"journal":{"name":"Measurement Techniques","volume":"27 1","pages":""},"PeriodicalIF":0.4000,"publicationDate":"2024-08-05","publicationTypes":"Journal Article","fieldsOfStudy":null,"isOpenAccess":false,"openAccessPdf":"https://www.ncbi.nlm.nih.gov/pmc/articles/PMC11326120/pdf/","citationCount":"0","resultStr":null,"platform":"Semanticscholar","paperid":null,"PeriodicalName":"Measurement Techniques","FirstCategoryId":"1085","ListUrlMain":"https://doi.org/10.1101/2023.06.21.546000","RegionNum":0,"RegionCategory":null,"ArticlePicture":[],"TitleCN":null,"AbstractTextCN":null,"PMCID":null,"EPubDate":"","PubModel":"","JCR":"Q4","JCRName":"INSTRUMENTS & INSTRUMENTATION","Score":null,"Total":0}
引用次数: 0

Abstract

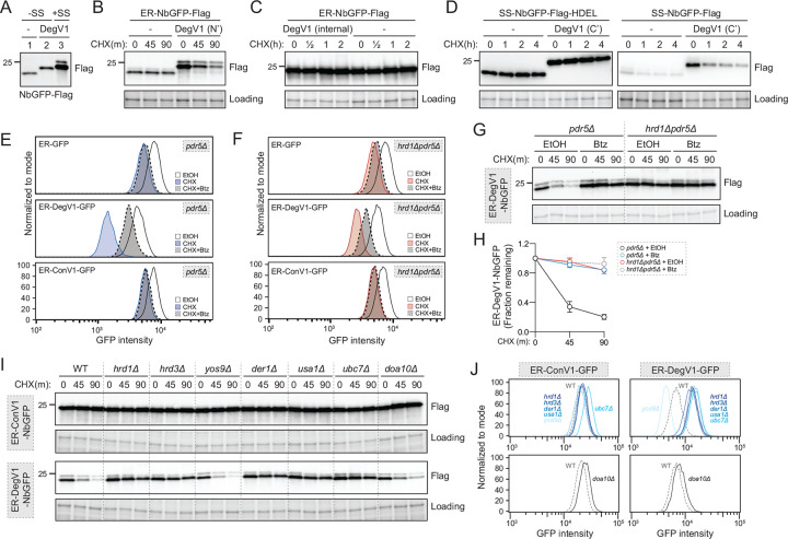
Degrons are minimal protein features that are sufficient to target proteins for degradation. In most cases, degrons allow recognition by components of the cytosolic ubiquitin proteasome system. Currently, all of the identified degrons only function within the cytosol. Using Saccharomyces cerevisiae, we identified the first short linear sequences that function as degrons from the endoplasmic reticulum (ER) lumen. We show that when these degrons are transferred to proteins, they facilitate proteasomal degradation through the ERAD system. These degrons enable degradation of both luminal and integral membrane ER proteins, expanding the types of proteins that can be targeted for degradation in budding yeast and mammalian tissue culture. This discovery provides a framework to target proteins for degradation from the previously unreachable ER lumen and builds toward therapeutic approaches that exploit the highly-conserved ERAD system.

Abstract Image

Abstract Image

Abstract Image

鉴定内质网腔的 ERAD 依赖性脱胶子。
去颗粒是蛋白质的最小特征,足以将蛋白质作为降解的靶标。在大多数情况下,降解子能够被细胞质泛素蛋白酶体系统的成分识别。目前,所有已发现的去颗粒都只在细胞质内发挥作用。我们利用酿酒酵母,首次发现了可在内质网(ER)腔内发挥去凋亡子功能的短线性序列。我们的研究表明,当这些脱胶子转移到蛋白质上时,它们会通过ERAD系统促进蛋白酶体降解。这些脱胶子能降解ER管腔蛋白和完整膜蛋白,从而扩大了可在芽殖酵母和哺乳动物组织培养过程中靶向降解的蛋白质类型。这一发现为从以前无法到达的ER腔中靶向降解蛋白质提供了一个框架,并为利用高度保守的ERAD系统的治疗方法奠定了基础。
本文章由计算机程序翻译,如有差异,请以英文原文为准。
求助全文
约1分钟内获得全文 求助全文
来源期刊
Measurement Techniques
Measurement Techniques 工程技术-工程:综合
CiteScore
0.80
自引率
40.00%
发文量
88
审稿时长
3-6 weeks
期刊介绍: Measurement Techniques contains articles of interest to all who are engaged in the study and application of fundamental measurements. Topics covered include: General problems of metrology; Uniformity of measurement results; Measurement standards of the units of physical quantities; Measurement methods; New measurement techniques in all fields of measurement (linear, mechanical, electromagnetic, optical, time and frequency, thermo-technical, ionising radiations etc.).
×
引用
GB/T 7714-2015
复制
MLA
复制
APA
复制
导出至
BibTeX EndNote RefMan NoteFirst NoteExpress
×
提示
您的信息不完整,为了账户安全,请先补充。
现在去补充
×
提示
您因"违规操作"
具体请查看互助需知
我知道了
×
提示
确定
请完成安全验证×
copy
已复制链接
快去分享给好友吧!
我知道了
右上角分享
点击右上角分享
0
联系我们:info@booksci.cn Book学术提供免费学术资源搜索服务,方便国内外学者检索中英文文献。致力于提供最便捷和优质的服务体验。 Copyright © 2023 布克学术 All rights reserved.
京ICP备2023020795号-1
ghs 京公网安备 11010802042870号
Book学术文献互助
Book学术文献互助群
群 号:604180095
Book学术官方微信
小红书