Geastrumsuae sp. nov. (Geastraceae, Basidiomycota) a new species from Yunnan Province, China.

IF 0.4 Q4 INSTRUMENTS & INSTRUMENTATION
Measurement Techniques Pub Date : 2023-03-15 eCollection Date: 2023-01-01 DOI:10.3897/BDJ.11.e99027
Zheng-Quan Zhang, Chao-Hai Li, Lin Li, Hong-Wei Shen, Jun He, Xi-Jun Su, Zong-Long Luo
{"title":"<i>Geastrumsuae</i> sp. nov. (Geastraceae, Basidiomycota) a new species from Yunnan Province, China.","authors":"Zheng-Quan Zhang, Chao-Hai Li, Lin Li, Hong-Wei Shen, Jun He, Xi-Jun Su, Zong-Long Luo","doi":"10.3897/BDJ.11.e99027","DOIUrl":null,"url":null,"abstract":"<p><strong>Background: </strong><i>Geastrum</i> is the largest genus of Geastraceae and is widely distributed all over the world. Four specimens which belong to <i>Geastrum</i> were collected during our scientific expedition to Cangshan Mountain, Yunnan, China. Based on morphological characteristics and phylogenetic analysis, a new species was introduced.</p><p><strong>New information: </strong><i>Geastrumsuae</i> is characterised by its large basidiomata (height 35-70 mm, diameter 18-37 mm) with long stipe (height 10-45 mm), smooth pink exoperidium and sessile globose endoperidial body. Phylogenetic analysis has been carried out, based on the internal transcribed spacer (ITS) and large subunit ribosomal ribonucleic acid (nrLSU) sequence data. The illustration and description for the new taxa are provided.</p>","PeriodicalId":18352,"journal":{"name":"Measurement Techniques","volume":"11 1","pages":"e99027"},"PeriodicalIF":0.4000,"publicationDate":"2023-03-15","publicationTypes":"Journal Article","fieldsOfStudy":null,"isOpenAccess":false,"openAccessPdf":"https://www.ncbi.nlm.nih.gov/pmc/articles/PMC10848843/pdf/","citationCount":"0","resultStr":null,"platform":"Semanticscholar","paperid":null,"PeriodicalName":"Measurement Techniques","FirstCategoryId":"93","ListUrlMain":"https://doi.org/10.3897/BDJ.11.e99027","RegionNum":0,"RegionCategory":null,"ArticlePicture":[],"TitleCN":null,"AbstractTextCN":null,"PMCID":null,"EPubDate":"2023/1/1 0:00:00","PubModel":"eCollection","JCR":"Q4","JCRName":"INSTRUMENTS & INSTRUMENTATION","Score":null,"Total":0}
引用次数: 0

Abstract

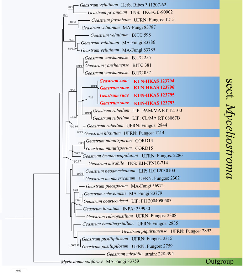
Background: Geastrum is the largest genus of Geastraceae and is widely distributed all over the world. Four specimens which belong to Geastrum were collected during our scientific expedition to Cangshan Mountain, Yunnan, China. Based on morphological characteristics and phylogenetic analysis, a new species was introduced.

New information: Geastrumsuae is characterised by its large basidiomata (height 35-70 mm, diameter 18-37 mm) with long stipe (height 10-45 mm), smooth pink exoperidium and sessile globose endoperidial body. Phylogenetic analysis has been carried out, based on the internal transcribed spacer (ITS) and large subunit ribosomal ribonucleic acid (nrLSU) sequence data. The illustration and description for the new taxa are provided.

Abstract Image

Abstract Image

Abstract Image

Geastrumsuae sp.
背景介绍地肤属(Geastrum)是地肤科中最大的属,广泛分布于世界各地。我们在中国云南苍山进行科学考察时采集了四份属于地肤属的标本。根据形态特征和系统发育分析,我们发现了一个新种:新信息:Geastrumsuae 的特征是具有大基部(高 35-70 毫米,直径 18-37 毫米),长柄(高 10-45 毫米),光滑的粉红色外包囊和无柄球状内包囊体。根据内部转录间隔序列(ITS)和大亚基核糖体核糖核酸(nrLSU)序列数据进行了系统发育分析。文中提供了新分类群的图解和描述。
本文章由计算机程序翻译,如有差异,请以英文原文为准。
求助全文
约1分钟内获得全文 求助全文
来源期刊
Measurement Techniques
Measurement Techniques 工程技术-工程:综合
CiteScore
0.80
自引率
40.00%
发文量
88
审稿时长
3-6 weeks
期刊介绍: Measurement Techniques contains articles of interest to all who are engaged in the study and application of fundamental measurements. Topics covered include: General problems of metrology; Uniformity of measurement results; Measurement standards of the units of physical quantities; Measurement methods; New measurement techniques in all fields of measurement (linear, mechanical, electromagnetic, optical, time and frequency, thermo-technical, ionising radiations etc.).
×
引用
GB/T 7714-2015
复制
MLA
复制
APA
复制
导出至
BibTeX EndNote RefMan NoteFirst NoteExpress
×
提示
您的信息不完整,为了账户安全,请先补充。
现在去补充
×
提示
您因"违规操作"
具体请查看互助需知
我知道了
×
提示
确定
请完成安全验证×
copy
已复制链接
快去分享给好友吧!
我知道了
右上角分享
点击右上角分享
0
联系我们:info@booksci.cn Book学术提供免费学术资源搜索服务,方便国内外学者检索中英文文献。致力于提供最便捷和优质的服务体验。 Copyright © 2023 布克学术 All rights reserved.
京ICP备2023020795号-1
ghs 京公网安备 11010802042870号
Book学术文献互助
Book学术文献互助群
群 号:604180095
Book学术官方微信