Blockade of TNF-α/TNFR2 signalling suppresses colorectal cancer and enhances the efficacy of anti-PD1 immunotherapy by decreasing CCR8+T regulatory cells.

IF 5.9 2区 生物学 Q2 CELL BIOLOGY
Yixian Guo, Feng Xie, Xu Liu, Shouyu Ke, Jieqiong Chen, Yi Zhao, Ning Li, Zeyu Wang, Gang Yi, Yanying Shen, Dan Li, Chunchao Zhu, Zizhen Zhang, Gang Zhao, Hong Lu, Bin Li, Wenyi Zhao
{"title":"Blockade of TNF-α/TNFR2 signalling suppresses colorectal cancer and enhances the efficacy of anti-PD1 immunotherapy by decreasing CCR8+T regulatory cells.","authors":"Yixian Guo, Feng Xie, Xu Liu, Shouyu Ke, Jieqiong Chen, Yi Zhao, Ning Li, Zeyu Wang, Gang Yi, Yanying Shen, Dan Li, Chunchao Zhu, Zizhen Zhang, Gang Zhao, Hong Lu, Bin Li, Wenyi Zhao","doi":"10.1093/jmcb/mjad067","DOIUrl":null,"url":null,"abstract":"<p><p>The enrichment of regulatory T cells (Tregs) in the tumour microenvironment (TME) has been recognized as one of the major factors in the initiation and development of resistance to immune checkpoint inhibitors. C-C motif chemokine receptor 8 (CCR8), a marker of activated suppressive Tregs, has a significant impact on the functions of Tregs in the TME. However, the regulatory mechanism of CCR8 in Tregs remains unclear. Here, we revealed that a high level of TNF-α in the colorectal cancer (CRC) microenvironment upregulated CCR8 expression in Tregs via the TNFR2/NF-κB signalling pathway and the FOXP3 transcription factor. Furthermore, in both anti-programmed cell death protein 1 (anti-PD1)-responsive and anti-PD1-unresponsive tumour models, PD1 blockade induced CCR8+ Treg infiltration. In both models, Tnfr2 depletion or TNFR2 blockade suppressed tumour progression by reducing CCR8+ Treg infiltration and thus augmented the efficacy of anti-PD1 therapy. Finally, we identified that TNFR2+CCR8+ Tregs but not total Tregs were positively correlated with adverse prognosis in patients with CRC and gastric cancer. Our work reveals the regulatory mechanisms of CCR8 in Tregs and identifies TNFR2 as a promising target for immunotherapy.</p>","PeriodicalId":16433,"journal":{"name":"Journal of Molecular Cell Biology","volume":" ","pages":""},"PeriodicalIF":5.9000,"publicationDate":"2024-11-25","publicationTypes":"Journal Article","fieldsOfStudy":null,"isOpenAccess":false,"openAccessPdf":"https://www.ncbi.nlm.nih.gov/pmc/articles/PMC11587560/pdf/","citationCount":"0","resultStr":null,"platform":"Semanticscholar","paperid":null,"PeriodicalName":"Journal of Molecular Cell Biology","FirstCategoryId":"99","ListUrlMain":"https://doi.org/10.1093/jmcb/mjad067","RegionNum":2,"RegionCategory":"生物学","ArticlePicture":[],"TitleCN":null,"AbstractTextCN":null,"PMCID":null,"EPubDate":"","PubModel":"","JCR":"Q2","JCRName":"CELL BIOLOGY","Score":null,"Total":0}
引用次数: 0

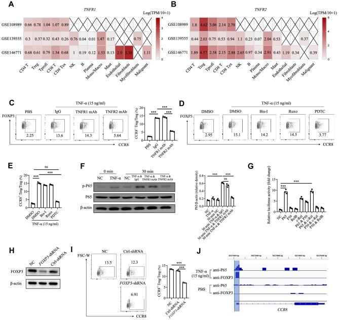
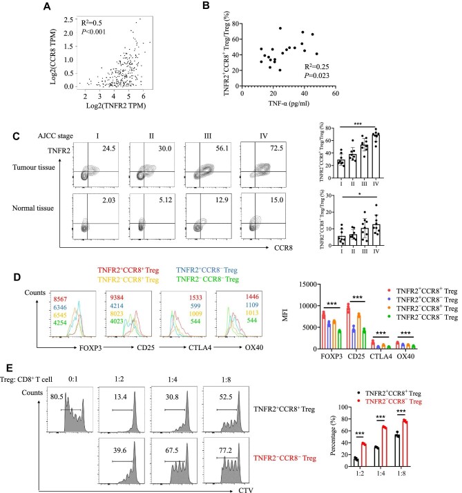
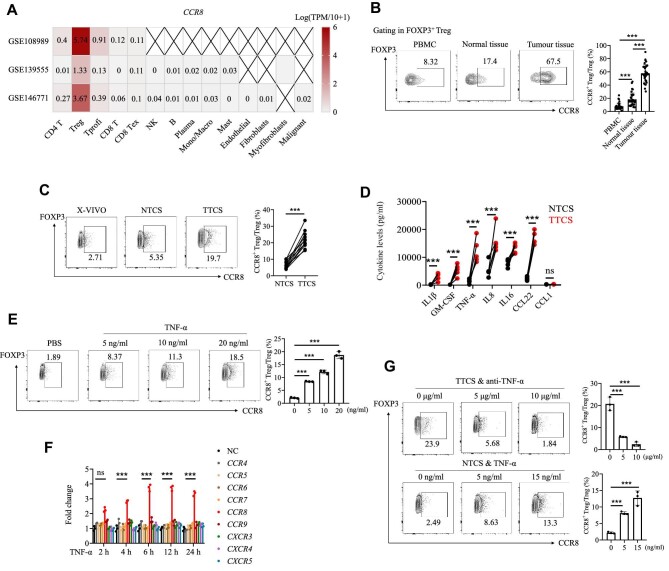
Abstract

The enrichment of regulatory T cells (Tregs) in the tumour microenvironment (TME) has been recognized as one of the major factors in the initiation and development of resistance to immune checkpoint inhibitors. C-C motif chemokine receptor 8 (CCR8), a marker of activated suppressive Tregs, has a significant impact on the functions of Tregs in the TME. However, the regulatory mechanism of CCR8 in Tregs remains unclear. Here, we revealed that a high level of TNF-α in the colorectal cancer (CRC) microenvironment upregulated CCR8 expression in Tregs via the TNFR2/NF-κB signalling pathway and the FOXP3 transcription factor. Furthermore, in both anti-programmed cell death protein 1 (anti-PD1)-responsive and anti-PD1-unresponsive tumour models, PD1 blockade induced CCR8+ Treg infiltration. In both models, Tnfr2 depletion or TNFR2 blockade suppressed tumour progression by reducing CCR8+ Treg infiltration and thus augmented the efficacy of anti-PD1 therapy. Finally, we identified that TNFR2+CCR8+ Tregs but not total Tregs were positively correlated with adverse prognosis in patients with CRC and gastric cancer. Our work reveals the regulatory mechanisms of CCR8 in Tregs and identifies TNFR2 as a promising target for immunotherapy.

Abstract Image

Abstract Image

Abstract Image

阻断TNF-α/TNFR2信号抑制结直肠癌癌症,并通过减少CCR8+T调节细胞来增强抗PD1免疫疗法的疗效。
调节性T细胞(Tregs)在肿瘤微环境(TME)中的富集已被认为是对免疫检查点抑制剂产生耐药性的主要因素之一。C-C基序趋化因子受体8(CCR8)是激活的抑制性Tregs的标志物,对Tregs在TME中的功能具有显著影响。然而,CCR8在Tregs中的调节机制尚不清楚。在此,我们揭示了结直肠癌癌症(CRC)微环境中高水平的TNF-α通过TNFR2/NF-κB信号通路和FOXP3转录因子上调Tregs中CCR8的表达。此外,在抗PD1反应性和抗PD1无反应性肿瘤模型中,PD1阻断诱导CCR8+Treg浸润。在这两种模型中,Tnfr2耗竭或Tnfr2阻断通过减少CCR8+Treg浸润来抑制肿瘤进展,从而增强抗PD1治疗的疗效。最后,我们发现TNFR2+CCR8+Tregs与CRC和癌症的不良预后呈正相关,但与总Tregs无关。我们的工作揭示了CCR8在Tregs中的调节机制,并确定TNFR2是一个有前途的免疫治疗靶点。
本文章由计算机程序翻译,如有差异,请以英文原文为准。
求助全文
约1分钟内获得全文 求助全文
来源期刊
CiteScore
9.60
自引率
1.80%
发文量
1383
期刊介绍: The Journal of Molecular Cell Biology ( JMCB ) is a full open access, peer-reviewed online journal interested in inter-disciplinary studies at the cross-sections between molecular and cell biology as well as other disciplines of life sciences. The broad scope of JMCB reflects the merging of these life science disciplines such as stem cell research, signaling, genetics, epigenetics, genomics, development, immunology, cancer biology, molecular pathogenesis, neuroscience, and systems biology. The journal will publish primary research papers with findings of unusual significance and broad scientific interest. Review articles, letters and commentary on timely issues are also welcome. JMCB features an outstanding Editorial Board, which will serve as scientific advisors to the journal and provide strategic guidance for the development of the journal. By selecting only the best papers for publication, JMCB will provide a first rate publishing forum for scientists all over the world.
×
引用
GB/T 7714-2015
复制
MLA
复制
APA
复制
导出至
BibTeX EndNote RefMan NoteFirst NoteExpress
×
提示
您的信息不完整,为了账户安全,请先补充。
现在去补充
×
提示
您因"违规操作"
具体请查看互助需知
我知道了
×
提示
确定
请完成安全验证×
copy
已复制链接
快去分享给好友吧!
我知道了
右上角分享
点击右上角分享
0
联系我们:info@booksci.cn Book学术提供免费学术资源搜索服务,方便国内外学者检索中英文文献。致力于提供最便捷和优质的服务体验。 Copyright © 2023 布克学术 All rights reserved.
京ICP备2023020795号-1
ghs 京公网安备 11010802042870号
Book学术文献互助
Book学术文献互助群
群 号:604180095
Book学术官方微信