Developing a Mobile Application for Estimating Patient's Radiation Dose.

Q3 Medicine
Thanyawee Pengpan, Nuttida Nulnukul, Thanakorn Kongthai, Suranchana Boonrueng
{"title":"Developing a Mobile Application for Estimating Patient's Radiation Dose.","authors":"Thanyawee Pengpan, Nuttida Nulnukul, Thanakorn Kongthai, Suranchana Boonrueng","doi":"10.31661/jbpe.v0i0.2202-1463","DOIUrl":null,"url":null,"abstract":"<p><p>In diagnostic radiology, entrance surface air kerma (ESAK) is one of the patient radiation dose quantities, and the effective dose is used as an estimator of possible risk for radiation exposure level. Calculation of the ESAK and effective dose requires both X-ray machine parameters and patient exposure parameters. Due to the high performance of smartphones and the increase in mobile applications, this study aimed to develop a mobile application to estimate the ESAK and effective dose in general radiography. The ESAK calculator was then developed using Android studio software, which is a standalone application operating on Android operating system version 5.0 or higher. X-ray machine parameters are initially required for calculating X-ray output. For the ESAK and effective dose calculation, exposure parameters for each examination are needed. The results showed that the average score of satisfaction was 4.64±0.13, which was very satisfactory. In conclusion, the ESAK calculator could be used for estimating ESAK and effective dose for individual radiographic examination.</p>","PeriodicalId":38035,"journal":{"name":"Journal of Biomedical Physics and Engineering","volume":"1 1","pages":"593-598"},"PeriodicalIF":0.0000,"publicationDate":"2024-12-01","publicationTypes":"Journal Article","fieldsOfStudy":null,"isOpenAccess":false,"openAccessPdf":"https://www.ncbi.nlm.nih.gov/pmc/articles/PMC11668929/pdf/","citationCount":"0","resultStr":null,"platform":"Semanticscholar","paperid":null,"PeriodicalName":"Journal of Biomedical Physics and Engineering","FirstCategoryId":"1085","ListUrlMain":"https://doi.org/10.31661/jbpe.v0i0.2202-1463","RegionNum":0,"RegionCategory":null,"ArticlePicture":[],"TitleCN":null,"AbstractTextCN":null,"PMCID":null,"EPubDate":"","PubModel":"","JCR":"Q3","JCRName":"Medicine","Score":null,"Total":0}
引用次数: 0

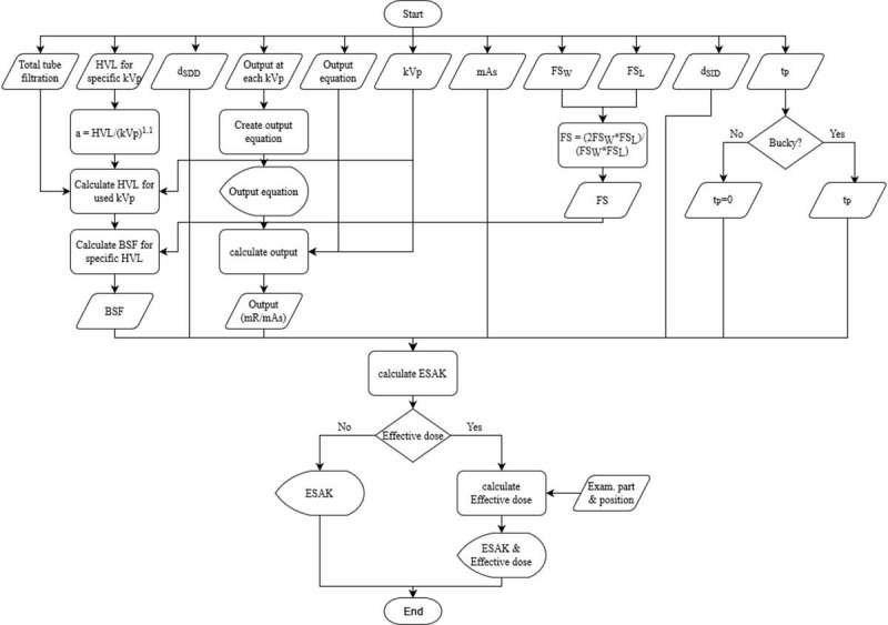
Abstract

In diagnostic radiology, entrance surface air kerma (ESAK) is one of the patient radiation dose quantities, and the effective dose is used as an estimator of possible risk for radiation exposure level. Calculation of the ESAK and effective dose requires both X-ray machine parameters and patient exposure parameters. Due to the high performance of smartphones and the increase in mobile applications, this study aimed to develop a mobile application to estimate the ESAK and effective dose in general radiography. The ESAK calculator was then developed using Android studio software, which is a standalone application operating on Android operating system version 5.0 or higher. X-ray machine parameters are initially required for calculating X-ray output. For the ESAK and effective dose calculation, exposure parameters for each examination are needed. The results showed that the average score of satisfaction was 4.64±0.13, which was very satisfactory. In conclusion, the ESAK calculator could be used for estimating ESAK and effective dose for individual radiographic examination.

Abstract Image

Abstract Image

Abstract Image

开发一个移动应用程序估计病人的辐射剂量。
在放射诊断学中,入口表面空气克玛(ESAK)是患者辐射剂量量之一,有效剂量被用作辐射暴露水平可能风险的估计量。ESAK和有效剂量的计算需要x光机参数和患者暴露参数。由于智能手机的高性能和移动应用程序的增加,本研究旨在开发一个移动应用程序来估计普通放射照相中的ESAK和有效剂量。然后使用Android studio软件开发ESAK计算器,这是一个在Android操作系统5.0或更高版本上运行的独立应用程序。计算x射线输出时首先需要x射线机参数。对于ESAK和有效剂量的计算,需要每次检查的暴露参数。结果显示,满意度平均得分为4.64±0.13分,非常满意。综上所述,ESAK计算器可用于估算ESAK和个人放射检查的有效剂量。
本文章由计算机程序翻译,如有差异,请以英文原文为准。
求助全文
约1分钟内获得全文 求助全文
来源期刊
Journal of Biomedical Physics and Engineering
Journal of Biomedical Physics and Engineering Medicine-Radiology, Nuclear Medicine and Imaging
CiteScore
2.90
自引率
0.00%
发文量
64
审稿时长
10 weeks
期刊介绍: The Journal of Biomedical Physics and Engineering (JBPE) is a bimonthly peer-reviewed English-language journal that publishes high-quality basic sciences and clinical research (experimental or theoretical) broadly concerned with the relationship of physics to medicine and engineering.
×
引用
GB/T 7714-2015
复制
MLA
复制
APA
复制
导出至
BibTeX EndNote RefMan NoteFirst NoteExpress
×
提示
您的信息不完整,为了账户安全,请先补充。
现在去补充
×
提示
您因"违规操作"
具体请查看互助需知
我知道了
×
提示
确定
请完成安全验证×
copy
已复制链接
快去分享给好友吧!
我知道了
右上角分享
点击右上角分享
0
联系我们:info@booksci.cn Book学术提供免费学术资源搜索服务,方便国内外学者检索中英文文献。致力于提供最便捷和优质的服务体验。 Copyright © 2023 布克学术 All rights reserved.
京ICP备2023020795号-1
ghs 京公网安备 11010802042870号
Book学术文献互助
Book学术文献互助群
群 号:604180095
Book学术官方微信