Integrin α4 Positive Subpopulation in Adipose Derived Stem Cells Effectively Reduces Infarct Size through Enhanced Engraftment into Myocardial Infarction.

IF 2.4 4区 医学 Q3 CELL & TISSUE ENGINEERING
International journal of stem cells Pub Date : 2024-02-28 Epub Date: 2023-10-19 DOI:10.15283/ijsc22209
Zihui Yuan, Juan Tan, Jian Wang
{"title":"Integrin <i>α</i><sub>4</sub> Positive Subpopulation in Adipose Derived Stem Cells Effectively Reduces Infarct Size through Enhanced Engraftment into Myocardial Infarction.","authors":"Zihui Yuan, Juan Tan, Jian Wang","doi":"10.15283/ijsc22209","DOIUrl":null,"url":null,"abstract":"<p><p>The efficacy of adipose-derived stem cells (ASCs) on myocardial infarction is limited due to poor survival and engraftment. Integrin-mediated cell adhesion is a prerequisite for its survival and homing. ASCs expressed insufficient integrin <i>α</i><sub>4</sub>, limiting their homing capacity. This study aims to characterize integrin <i>α</i><sub>4</sub><sup>+</sup> ASC subpopulation and investigate their therapeutic efficacy in myocardial infarction. We used fluorescence-activated cell sorting to harvest integrin <i>α</i><sub>4</sub><sup>+</sup> ASCs subpopulation, which were characterized <i>in vitro</i> and transplanted into myocardial infarction model. Positron emission tomography imaging were performed to measure infarction size. Cardiac cine magnetic resonance imaging was used to evaluate heart contractile function. Compared with the unfractionated ASCs, integrin <i>α</i><sub>4</sub><sup>+</sup> ASCs subpopulation secreted a higher level of angiogenic growth factors, migrated more rapidly, and exhibited a stronger anti-apoptotic capacity. Vascular cell adhesion molecule-1 was obviously up-regulated at 3 days after myocardial infarction, which interacted with integrin <i>α</i><sub>4</sub> receptor on the surface of ASCs to enhance the survival and adhesion. Thus, we implanted unfractionated ASCs or integrin <i>α</i><sub>4</sub><sup>+</sup> ASCs subpopulation into the 3-day infarcted myocardium. Integrin <i>α</i><sub>4</sub><sup>+</sup> ASCs subpopulation exhibited more robust engraftment into the infarcted myocardium. Integrin <i>α</i><sub>4</sub><sup>+</sup> ASCs subpopulation more effectively decreased infarct size and strengthen cardiac function recovery than did the unfractionated ASCs. Integrin <i>α</i><sub>4</sub><sup>+</sup> ASCs subpopulation is superior to unfractionated ASCs in ameliorating ischemic myocardial damage in animal model. Mechanistically, their more robust engraftment into the infarct area, higher migratory capacity and their increased release of paracrine factors contribute to enhanced tissue repair.</p>","PeriodicalId":14392,"journal":{"name":"International journal of stem cells","volume":" ","pages":"70-79"},"PeriodicalIF":2.4000,"publicationDate":"2024-02-28","publicationTypes":"Journal Article","fieldsOfStudy":null,"isOpenAccess":false,"openAccessPdf":"https://www.ncbi.nlm.nih.gov/pmc/articles/PMC10899882/pdf/","citationCount":"0","resultStr":null,"platform":"Semanticscholar","paperid":null,"PeriodicalName":"International journal of stem cells","FirstCategoryId":"3","ListUrlMain":"https://doi.org/10.15283/ijsc22209","RegionNum":4,"RegionCategory":"医学","ArticlePicture":[],"TitleCN":null,"AbstractTextCN":null,"PMCID":null,"EPubDate":"2023/10/19 0:00:00","PubModel":"Epub","JCR":"Q3","JCRName":"CELL & TISSUE ENGINEERING","Score":null,"Total":0}
引用次数: 0

Abstract

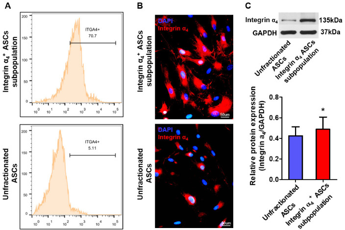
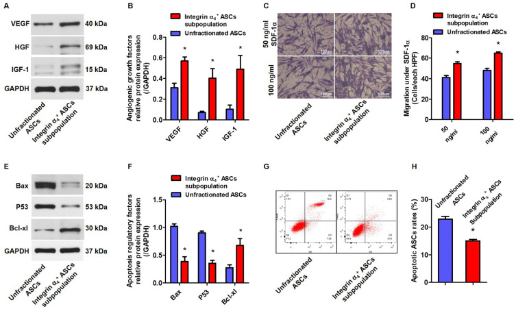
The efficacy of adipose-derived stem cells (ASCs) on myocardial infarction is limited due to poor survival and engraftment. Integrin-mediated cell adhesion is a prerequisite for its survival and homing. ASCs expressed insufficient integrin α4, limiting their homing capacity. This study aims to characterize integrin α4 ASC subpopulation and investigate their therapeutic efficacy in myocardial infarction. We used fluorescence-activated cell sorting to harvest integrin α4 ASCs subpopulation, which were characterized in vitro and transplanted into myocardial infarction model. Positron emission tomography imaging were performed to measure infarction size. Cardiac cine magnetic resonance imaging was used to evaluate heart contractile function. Compared with the unfractionated ASCs, integrin α4 ASCs subpopulation secreted a higher level of angiogenic growth factors, migrated more rapidly, and exhibited a stronger anti-apoptotic capacity. Vascular cell adhesion molecule-1 was obviously up-regulated at 3 days after myocardial infarction, which interacted with integrin α4 receptor on the surface of ASCs to enhance the survival and adhesion. Thus, we implanted unfractionated ASCs or integrin α4 ASCs subpopulation into the 3-day infarcted myocardium. Integrin α4 ASCs subpopulation exhibited more robust engraftment into the infarcted myocardium. Integrin α4 ASCs subpopulation more effectively decreased infarct size and strengthen cardiac function recovery than did the unfractionated ASCs. Integrin α4 ASCs subpopulation is superior to unfractionated ASCs in ameliorating ischemic myocardial damage in animal model. Mechanistically, their more robust engraftment into the infarct area, higher migratory capacity and their increased release of paracrine factors contribute to enhanced tissue repair.

Abstract Image

Abstract Image

Abstract Image

脂肪来源干细胞中整合素α4阳性亚群通过增强植入心肌梗死有效减少梗死面积。
脂肪来源干细胞(ASCs)治疗心肌梗死的疗效因存活率和植入率低而受到限制。整合素介导的细胞粘附是其存活和归巢的先决条件。ASCs表达的整合素α4不足,限制了其归巢能力。本研究旨在鉴定整合素α4+ASC亚群,并探讨其对心肌梗死的治疗作用。我们使用荧光激活细胞分选来获得整合素α4+ASCs亚群,这些亚群在体外进行了表征并移植到心肌梗死模型中。进行正电子发射断层扫描成像来测量梗死的大小。心脏电影磁共振成像用于评估心脏收缩功能。与未分化的ASCs相比,整合素α4+ASCs亚群分泌更高水平的血管生成生长因子,迁移更快,并表现出更强的抗凋亡能力。心肌梗死后第3天,血管细胞粘附分子-1明显上调,与ASCs表面的整合素α4受体相互作用,提高其存活率和粘附力。因此,我们将未分化的ASCs或整合素α4+ASCs亚群植入梗死3天的心肌中。整合素α4+ASCs亚群在梗死心肌中表现出更强的植入能力。整合素α4+ASCs亚群比未分级的ASCs更有效地缩小梗死面积并加强心功能恢复。在动物模型中,整合素α4+ASCs亚群在改善缺血性心肌损伤方面优于未分级的ASCs。从机制上讲,它们更牢固地植入梗死区,更高的迁移能力和旁分泌因子的释放增加有助于增强组织修复。
本文章由计算机程序翻译,如有差异,请以英文原文为准。
求助全文
约1分钟内获得全文 求助全文
来源期刊
International journal of stem cells
International journal of stem cells Biochemistry, Genetics and Molecular Biology-Cell Biology
CiteScore
5.10
自引率
4.30%
发文量
38
期刊介绍: International Journal of Stem Cells (Int J Stem Cells), a peer-reviewed open access journal, principally aims to provide a forum for investigators in the field of stem cell biology to present their research findings and share their visions and opinions. Int J Stem Cells covers all aspects of stem cell biology including basic, clinical and translational research on genetics, biochemistry, and physiology of various types of stem cells including embryonic, adult and induced stem cells. Reports on epigenetics, genomics, proteomics, metabolomics of stem cells are welcome as well. Int J Stem Cells also publishes review articles, technical reports and treatise on ethical issues.
×
引用
GB/T 7714-2015
复制
MLA
复制
APA
复制
导出至
BibTeX EndNote RefMan NoteFirst NoteExpress
×
提示
您的信息不完整,为了账户安全,请先补充。
现在去补充
×
提示
您因"违规操作"
具体请查看互助需知
我知道了
×
提示
确定
请完成安全验证×
copy
已复制链接
快去分享给好友吧!
我知道了
右上角分享
点击右上角分享
0
联系我们:info@booksci.cn Book学术提供免费学术资源搜索服务,方便国内外学者检索中英文文献。致力于提供最便捷和优质的服务体验。 Copyright © 2023 布克学术 All rights reserved.
京ICP备2023020795号-1
ghs 京公网安备 11010802042870号
Book学术文献互助
Book学术文献互助群
群 号:604180095
Book学术官方微信