Signal sequence-triage is activated by translocon obstruction sensed by an ER stress sensor IRE1α.

IF 2.2 4区 生物学 Q4 CELL BIOLOGY
Cell structure and function Pub Date : 2023-11-03 Epub Date: 2023-09-28 DOI:10.1247/csf.23072
Ashuei Sogawa, Ryota Komori, Kota Yanagitani, Miku Ohfurudono, Akio Tsuru, Koji Kadoi, Yukio Kimata, Hiderou Yoshida, Kenji Kohno
{"title":"Signal sequence-triage is activated by translocon obstruction sensed by an ER stress sensor IRE1α.","authors":"Ashuei Sogawa, Ryota Komori, Kota Yanagitani, Miku Ohfurudono, Akio Tsuru, Koji Kadoi, Yukio Kimata, Hiderou Yoshida, Kenji Kohno","doi":"10.1247/csf.23072","DOIUrl":null,"url":null,"abstract":"<p><p>Secretory pathway proteins are cotranslationally translocated into the endoplasmic reticulum (ER) of metazoan cells through the protein channel, translocon. Given that there are far fewer translocons than ribosomes in a cell, it is essential that secretory protein-translating ribosomes only occupy translocons transiently. Therefore, if translocons are obstructed by ribosomes stalled or slowed in translational elongation, it possibly results in deleterious consequences to cellular function. Hence, we investigated how translocon clogging by stalled ribosomes affects mammalian cells. First, we constructed ER-destined translational arrest proteins (ER-TAP) as an artificial protein that clogged the translocon in the ER membrane. Here, we show that the translocon clogging by ER-TAP expression activates triage of signal sequences (SS) in which secretory pathway proteins harboring highly efficient SS are preferentially translocated into the ER lumen. Interestingly, the translocon obstructed status specifically activates inositol requiring enzyme 1α (IRE1α) but not protein kinase R-like ER kinase (PERK). Given that the IRE1α-XBP1 pathway mainly induces the translocon components, our discovery implies that lowered availability of translocon activates IRE1α, which induces translocon itself. This results in rebalance between protein influx into the ER and the cellular translocation capacity.Key words: endoplasmic reticulum, translocation capacity, translocon clogging, IRE1, signal sequence.</p>","PeriodicalId":9927,"journal":{"name":"Cell structure and function","volume":" ","pages":"211-221"},"PeriodicalIF":2.2000,"publicationDate":"2023-11-03","publicationTypes":"Journal Article","fieldsOfStudy":null,"isOpenAccess":false,"openAccessPdf":"https://www.ncbi.nlm.nih.gov/pmc/articles/PMC11496779/pdf/","citationCount":"0","resultStr":null,"platform":"Semanticscholar","paperid":null,"PeriodicalName":"Cell structure and function","FirstCategoryId":"99","ListUrlMain":"https://doi.org/10.1247/csf.23072","RegionNum":4,"RegionCategory":"生物学","ArticlePicture":[],"TitleCN":null,"AbstractTextCN":null,"PMCID":null,"EPubDate":"2023/9/28 0:00:00","PubModel":"Epub","JCR":"Q4","JCRName":"CELL BIOLOGY","Score":null,"Total":0}
引用次数: 0

Abstract

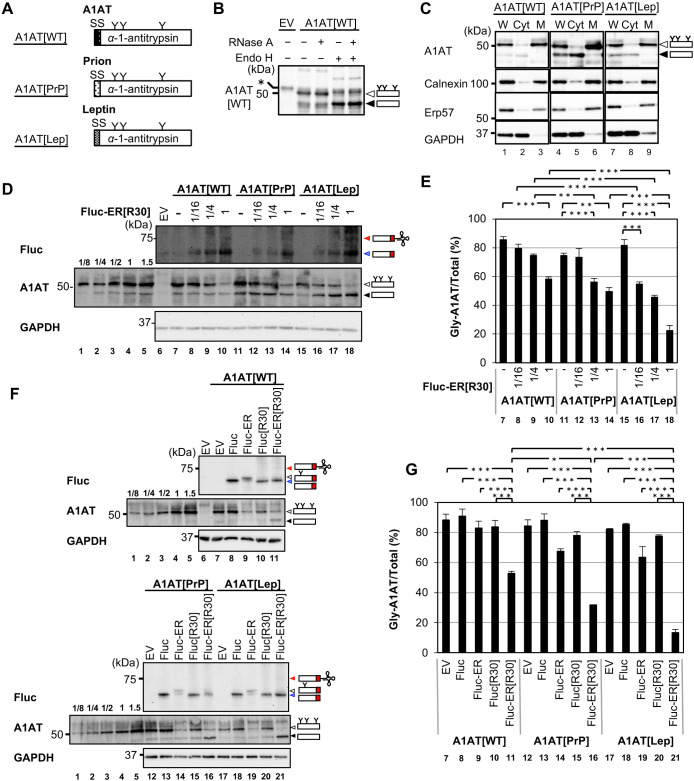
Secretory pathway proteins are cotranslationally translocated into the endoplasmic reticulum (ER) of metazoan cells through the protein channel, translocon. Given that there are far fewer translocons than ribosomes in a cell, it is essential that secretory protein-translating ribosomes only occupy translocons transiently. Therefore, if translocons are obstructed by ribosomes stalled or slowed in translational elongation, it possibly results in deleterious consequences to cellular function. Hence, we investigated how translocon clogging by stalled ribosomes affects mammalian cells. First, we constructed ER-destined translational arrest proteins (ER-TAP) as an artificial protein that clogged the translocon in the ER membrane. Here, we show that the translocon clogging by ER-TAP expression activates triage of signal sequences (SS) in which secretory pathway proteins harboring highly efficient SS are preferentially translocated into the ER lumen. Interestingly, the translocon obstructed status specifically activates inositol requiring enzyme 1α (IRE1α) but not protein kinase R-like ER kinase (PERK). Given that the IRE1α-XBP1 pathway mainly induces the translocon components, our discovery implies that lowered availability of translocon activates IRE1α, which induces translocon itself. This results in rebalance between protein influx into the ER and the cellular translocation capacity.Key words: endoplasmic reticulum, translocation capacity, translocon clogging, IRE1, signal sequence.

Abstract Image

Abstract Image

Abstract Image

信号序列分诊由ER应力传感器IRE1α感测到的易位障碍激活。
分泌途径蛋白质通过蛋白质通道translocon共翻译转移到后生动物细胞的内质网(ER)中。考虑到细胞中转运子远少于核糖体,分泌蛋白翻译核糖体只短暂占据转运子是至关重要的。因此,如果转座子被翻译延伸停滞或减慢的核糖体阻断,可能会对细胞功能造成有害后果。因此,我们研究了停滞核糖体堵塞易位子对哺乳动物细胞的影响。首先,我们构建了以ER为目的的翻译阻滞蛋白(ER-TAP),作为一种堵塞ER膜中转运子的人工蛋白。在这里,我们发现ER-TAP表达的转运子堵塞激活了信号序列(SS)的分型,其中携带高效SS的分泌途径蛋白优先转运到ER腔中。有趣的是,转运蛋白阻断状态特异性激活需要肌醇的酶1α(IRE1α),但不激活蛋白激酶R样ER激酶(PERK)。鉴于IRE1α-XBP1通路主要诱导转运蛋白组分,我们的发现表明,转运蛋白的可用性降低会激活IRE1α,从而诱导转运蛋白本身。这导致蛋白质流入内质网和细胞易位能力之间的再平衡。关键词:内质网,易位能力,易位堵塞,IRE1,信号序列。
本文章由计算机程序翻译,如有差异,请以英文原文为准。
求助全文
约1分钟内获得全文 求助全文
来源期刊
Cell structure and function
Cell structure and function 生物-细胞生物学
CiteScore
2.50
自引率
0.00%
发文量
6
审稿时长
>12 weeks
期刊介绍: Cell Structure and Function is a fully peer-reviewed, fully Open Access journal. As the official English-language journal of the Japan Society for Cell Biology, it is published continuously online and biannually in print. Cell Structure and Function publishes important, original contributions in all areas of molecular and cell biology. The journal welcomes the submission of manuscripts on research areas such as the cell nucleus, chromosomes, and gene expression; the cytoskeleton and cell motility; cell adhesion and the extracellular matrix; cell growth, differentiation and death; signal transduction; the protein life cycle; membrane traffic; and organelles.
×
引用
GB/T 7714-2015
复制
MLA
复制
APA
复制
导出至
BibTeX EndNote RefMan NoteFirst NoteExpress
×
提示
您的信息不完整,为了账户安全,请先补充。
现在去补充
×
提示
您因"违规操作"
具体请查看互助需知
我知道了
×
提示
确定
请完成安全验证×
copy
已复制链接
快去分享给好友吧!
我知道了
右上角分享
点击右上角分享
0
联系我们:info@booksci.cn Book学术提供免费学术资源搜索服务,方便国内外学者检索中英文文献。致力于提供最便捷和优质的服务体验。 Copyright © 2023 布克学术 All rights reserved.
京ICP备2023020795号-1
ghs 京公网安备 11010802042870号
Book学术文献互助
Book学术文献互助群
群 号:604180095
Book学术官方微信