EK-16A liposomes enhance HIV replication in ACH2 or J-Lat 10.6 cell engrafted NSG mice.

Q1 Pharmacology, Toxicology and Pharmaceutics
Nanotheranostics Pub Date : 2022-03-21 eCollection Date: 2022-01-01 DOI:10.7150/ntno.69259
Panpan Lu, Jinlong Yang, Xinyi Yang, Zhiming Liang, Jing Wang, Yanan Wang, Lin Zhao, Hanyu Pan, Xiaoting Shen, Yuqi Zhu, Jingna Xun, Hongzhou Lu, Huanzhang Zhu
{"title":"EK-16A liposomes enhance HIV replication in ACH2 or J-Lat 10.6 cell engrafted NSG mice.","authors":"Panpan Lu,&nbsp;Jinlong Yang,&nbsp;Xinyi Yang,&nbsp;Zhiming Liang,&nbsp;Jing Wang,&nbsp;Yanan Wang,&nbsp;Lin Zhao,&nbsp;Hanyu Pan,&nbsp;Xiaoting Shen,&nbsp;Yuqi Zhu,&nbsp;Jingna Xun,&nbsp;Hongzhou Lu,&nbsp;Huanzhang Zhu","doi":"10.7150/ntno.69259","DOIUrl":null,"url":null,"abstract":"<p><p><b>Background:</b> Numbers of HIV latency reversal agents (LRAs) have been tested in clinical trials, but with limited effect. EK-16A is an ingenol derivative that isolated from <i>Euphorbia kansui</i>. Our prior studies have suggested that it could reactivate latent HIV and meanwhile inhibit HIV infection <i>in vitro</i>. Here, we further advanced the research <i>in vivo</i>. <b>Methods:</b><i>In vitro</i>, the activity of EK-16A liposomes was measured in HIV latently infected cells. In serum pharmacology test, BALB/c mice were orally administered with EK-16A liposomes, serum was separated and co-cultured with cells, HIV reactivation was measured. <i>In vivo</i>, NSG mice were transplanted with human cells for 3 weeks and then administered with EK-16A liposomes for 3 days. In ACH2 cell engrafted NSG mice, P24 in plasma and cell-associated HIV RNA in tissues was measured. In J-Lat 10.6 cell engrafted NSG mice, GFP expression of J-Lat 10.6 cells in diverse tissues was measured. Hematoxylin and eosin (HE) staining was carried out for histopathological examination in both mice. <b>Results:</b> EK-16A liposomes can reactivate latent HIV in ACH2 and J-Lat 10.6 cells. Serum pharmacological test showed that EK-16A retained activity after oral administration. Importantly, in ACH2 cell engrafted NSG mice, EK-16A liposomes increased the secretion of P24 in plasma and the expression of cell-associated HIV RNA in tissues. In J-Lat 10.6 cell engrafted NSG mice, EK-16A liposomes increased the GFP expression of J-Lat 10.6 cells in diverse tissues, including the bone marrow, spleen, liver, lung and peripheral blood. Furthermore, there was no obvious histopathological change associated with the use of EK-16A liposomes in both mice. <b>Conclusions:</b> Our results confirmed the enhancing HIV replication activity and preliminary security of EK-16A in human cell engrafted NSG mice, laying the foundation for research in clinical trials.</p>","PeriodicalId":36934,"journal":{"name":"Nanotheranostics","volume":" ","pages":"325-336"},"PeriodicalIF":0.0000,"publicationDate":"2022-03-21","publicationTypes":"Journal Article","fieldsOfStudy":null,"isOpenAccess":false,"openAccessPdf":"https://www.ncbi.nlm.nih.gov/pmc/articles/PMC9194586/pdf/","citationCount":"0","resultStr":null,"platform":"Semanticscholar","paperid":null,"PeriodicalName":"Nanotheranostics","FirstCategoryId":"1085","ListUrlMain":"https://doi.org/10.7150/ntno.69259","RegionNum":0,"RegionCategory":null,"ArticlePicture":[],"TitleCN":null,"AbstractTextCN":null,"PMCID":null,"EPubDate":"2022/1/1 0:00:00","PubModel":"eCollection","JCR":"Q1","JCRName":"Pharmacology, Toxicology and Pharmaceutics","Score":null,"Total":0}
引用次数: 0

Abstract

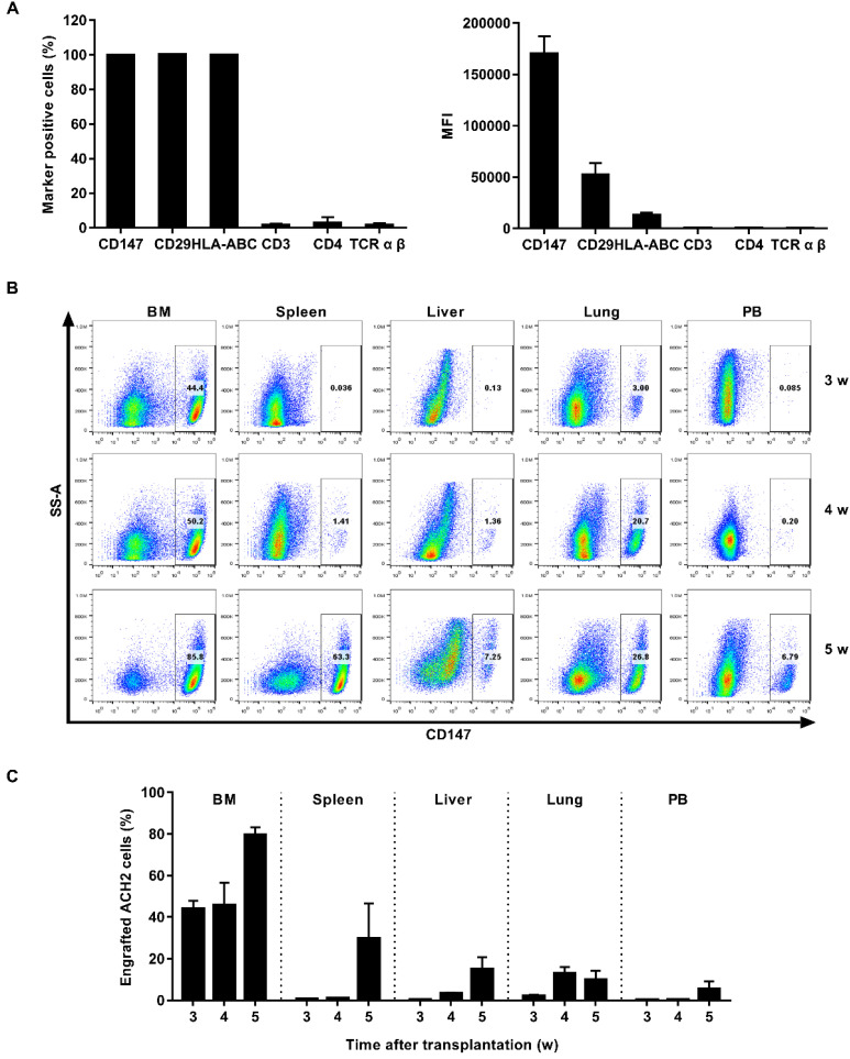
Background: Numbers of HIV latency reversal agents (LRAs) have been tested in clinical trials, but with limited effect. EK-16A is an ingenol derivative that isolated from Euphorbia kansui. Our prior studies have suggested that it could reactivate latent HIV and meanwhile inhibit HIV infection in vitro. Here, we further advanced the research in vivo. Methods:In vitro, the activity of EK-16A liposomes was measured in HIV latently infected cells. In serum pharmacology test, BALB/c mice were orally administered with EK-16A liposomes, serum was separated and co-cultured with cells, HIV reactivation was measured. In vivo, NSG mice were transplanted with human cells for 3 weeks and then administered with EK-16A liposomes for 3 days. In ACH2 cell engrafted NSG mice, P24 in plasma and cell-associated HIV RNA in tissues was measured. In J-Lat 10.6 cell engrafted NSG mice, GFP expression of J-Lat 10.6 cells in diverse tissues was measured. Hematoxylin and eosin (HE) staining was carried out for histopathological examination in both mice. Results: EK-16A liposomes can reactivate latent HIV in ACH2 and J-Lat 10.6 cells. Serum pharmacological test showed that EK-16A retained activity after oral administration. Importantly, in ACH2 cell engrafted NSG mice, EK-16A liposomes increased the secretion of P24 in plasma and the expression of cell-associated HIV RNA in tissues. In J-Lat 10.6 cell engrafted NSG mice, EK-16A liposomes increased the GFP expression of J-Lat 10.6 cells in diverse tissues, including the bone marrow, spleen, liver, lung and peripheral blood. Furthermore, there was no obvious histopathological change associated with the use of EK-16A liposomes in both mice. Conclusions: Our results confirmed the enhancing HIV replication activity and preliminary security of EK-16A in human cell engrafted NSG mice, laying the foundation for research in clinical trials.

Abstract Image

Abstract Image

Abstract Image

EK-16A脂质体可增强ACH2或J-Lat 10.6细胞移植NSG小鼠的HIV复制。
背景:许多HIV潜伏期逆转药物(LRAs)已经在临床试验中进行了测试,但效果有限。EK-16A是从甘肃大戟中分离得到的一种ingenol衍生物。我们之前的研究表明,它可以在体外激活潜伏的HIV,同时抑制HIV感染。在此,我们进一步推进了体内研究。方法:体外检测HIV潜伏感染细胞中EK-16A脂质体的活性。在血清药理学试验中,给BALB/c小鼠口服EK-16A脂质体,分离血清与细胞共培养,检测HIV再激活。在体内,NSG小鼠移植人细胞3周,然后给药EK-16A脂质体3天。在ACH2细胞移植的NSG小鼠中,检测血浆P24和组织中细胞相关的HIV RNA。在J-Lat 10.6细胞移植的NSG小鼠中,测定不同组织中J-Lat 10.6细胞的GFP表达。采用苏木精和伊红(HE)染色进行组织病理学检查。结果:EK-16A脂质体可激活ACH2和J-Lat 10.6细胞中的潜伏HIV。血清药理学试验表明,口服给药后,EK-16A仍保持活性。重要的是,在ACH2细胞移植的NSG小鼠中,EK-16A脂质体增加了血浆中P24的分泌和组织中细胞相关HIV RNA的表达。在J-Lat 10.6细胞移植的NSG小鼠中,eb - 16a脂质体增加了骨髓、脾、肝、肺和外周血中J-Lat 10.6细胞GFP的表达。此外,在使用EK-16A脂质体的两种小鼠中,没有明显的组织病理学变化。结论:我们的研究结果证实了EK-16A在人细胞移植NSG小鼠中具有增强HIV复制活性和初步安全性的作用,为临床试验研究奠定了基础。
本文章由计算机程序翻译,如有差异,请以英文原文为准。
求助全文
约1分钟内获得全文 求助全文
来源期刊
Nanotheranostics
Nanotheranostics Pharmacology, Toxicology and Pharmaceutics-Pharmacology, Toxicology and Pharmaceutics (miscellaneous)
CiteScore
10.40
自引率
0.00%
发文量
37
审稿时长
12 weeks
×
引用
GB/T 7714-2015
复制
MLA
复制
APA
复制
导出至
BibTeX EndNote RefMan NoteFirst NoteExpress
×
提示
您的信息不完整,为了账户安全,请先补充。
现在去补充
×
提示
您因"违规操作"
具体请查看互助需知
我知道了
×
提示
确定
请完成安全验证×
copy
已复制链接
快去分享给好友吧!
我知道了
右上角分享
点击右上角分享
0
联系我们:info@booksci.cn Book学术提供免费学术资源搜索服务,方便国内外学者检索中英文文献。致力于提供最便捷和优质的服务体验。 Copyright © 2023 布克学术 All rights reserved.
京ICP备2023020795号-1
ghs 京公网安备 11010802042870号
Book学术文献互助
Book学术文献互助群
群 号:604180095
Book学术官方微信