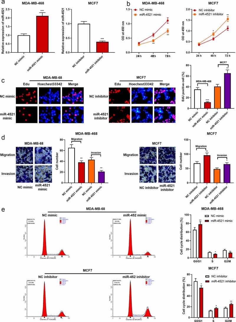
Retracted article: MicroRNA-4521 targets hepatoma up-regulated protein (HURP) to inhibit the malignant progression of breast cancer.

IF 4.2 4区 生物学 Q2 BIOTECHNOLOGY & APPLIED MICROBIOLOGY
Bioengineered Pub Date : 2024-12-01 Epub Date: 2021-10-26 DOI:10.1080/21655979.2021.1996016
Changwen Li, Sen Peng, Chuangang Tang
{"title":"Retracted article: MicroRNA-4521 targets hepatoma up-regulated protein (HURP) to inhibit the malignant progression of breast cancer.","authors":"Changwen Li, Sen Peng, Chuangang Tang","doi":"10.1080/21655979.2021.1996016","DOIUrl":null,"url":null,"abstract":"<p><p>Changwen Li, Sen Pengb, and Chuangang Tanga. MicroRNA-4521 targets hepatoma up-regulated protein (HURP) to inhibit the malignant progression of breast cancer. Bioengineered. 2021 Oct. doi: 10.1080/21655979.2021.1996016.Since publication, significant concerns have been raised about the compliance with ethical policies for human research and the integrity of the data reported in the article.When approached for an explanation, the authors provided some original data but were not able to provide all the necessary supporting information. As verifying the validity of published work is core to the scholarly record's integrity, we are retracting the article. All authors listed in this publication have been informed.We have been informed in our decision-making by our editorial policies and the COPE guidelines.The retracted article will remain online to maintain the scholarly record, but it will be digitally watermarked on each page as 'Retracted.'</p>","PeriodicalId":8919,"journal":{"name":"Bioengineered","volume":" ","pages":"1996016"},"PeriodicalIF":4.2000,"publicationDate":"2024-12-01","publicationTypes":"Journal Article","fieldsOfStudy":null,"isOpenAccess":false,"openAccessPdf":"https://www.ncbi.nlm.nih.gov/pmc/articles/PMC10826620/pdf/","citationCount":"0","resultStr":null,"platform":"Semanticscholar","paperid":null,"PeriodicalName":"Bioengineered","FirstCategoryId":"99","ListUrlMain":"https://doi.org/10.1080/21655979.2021.1996016","RegionNum":4,"RegionCategory":"生物学","ArticlePicture":[],"TitleCN":null,"AbstractTextCN":null,"PMCID":null,"EPubDate":"2021/10/26 0:00:00","PubModel":"Epub","JCR":"Q2","JCRName":"BIOTECHNOLOGY & APPLIED MICROBIOLOGY","Score":null,"Total":0}
引用次数: 0

Abstract

Changwen Li, Sen Pengb, and Chuangang Tanga. MicroRNA-4521 targets hepatoma up-regulated protein (HURP) to inhibit the malignant progression of breast cancer. Bioengineered. 2021 Oct. doi: 10.1080/21655979.2021.1996016.Since publication, significant concerns have been raised about the compliance with ethical policies for human research and the integrity of the data reported in the article.When approached for an explanation, the authors provided some original data but were not able to provide all the necessary supporting information. As verifying the validity of published work is core to the scholarly record's integrity, we are retracting the article. All authors listed in this publication have been informed.We have been informed in our decision-making by our editorial policies and the COPE guidelines.The retracted article will remain online to maintain the scholarly record, but it will be digitally watermarked on each page as 'Retracted.'

Abstract Image

Abstract Image

Abstract Image

被撤回的文章:MicroRNA-4521靶向肝癌上调蛋白(HURP)抑制乳腺癌的恶性进展
李昌文、彭森和唐川刚。MicroRNA-4521靶向肝癌上调蛋白(HURP)抑制乳腺癌的恶性进展。生物工程。2021年10月。doi: 10.1080/21655979.2021.1996016.自发表以来,人们对文章中报告的数据是否符合人类研究伦理政策以及数据的完整性表示了极大的关注。当要求作者做出解释时,作者提供了一些原始数据,但无法提供所有必要的支持信息。由于核实发表作品的有效性是学术记录完整性的核心,我们将撤回这篇文章。我们的决策参考了我们的编辑政策和 COPE 指南。被撤稿的文章将继续在线,以保持学术记录,但每页上都会有数字水印'Retracted'(撤稿)。
本文章由计算机程序翻译,如有差异,请以英文原文为准。
求助全文
约1分钟内获得全文 求助全文
来源期刊
Bioengineered
Bioengineered BIOTECHNOLOGY & APPLIED MICROBIOLOGY-
CiteScore
8.20
自引率
28.60%
发文量
1114
审稿时长
17 weeks
期刊介绍: Bioengineered provides a platform for publishing high quality research on any aspect of genetic engineering which involves the generation of recombinant strains (both prokaryote and eukaryote) for beneficial applications in food, medicine, industry, environment and bio-defense.
×
引用
GB/T 7714-2015
复制
MLA
复制
APA
复制
导出至
BibTeX EndNote RefMan NoteFirst NoteExpress
×
提示
您的信息不完整,为了账户安全,请先补充。
现在去补充
×
提示
您因"违规操作"
具体请查看互助需知
我知道了
×
提示
确定
请完成安全验证×
copy
已复制链接
快去分享给好友吧!
我知道了
右上角分享
点击右上角分享
0
联系我们:info@booksci.cn Book学术提供免费学术资源搜索服务,方便国内外学者检索中英文文献。致力于提供最便捷和优质的服务体验。 Copyright © 2023 布克学术 All rights reserved.
京ICP备2023020795号-1
ghs 京公网安备 11010802042870号
Book学术文献互助
Book学术文献互助群
群 号:604180095
Book学术官方微信