Development of a Rapid in vivo Assay to Evaluate the Efficacy of IRE1-specific Inhibitors of the Unfolded Protein Response Using Medaka Fish.

IF 2.2 4区 生物学 Q4 CELL BIOLOGY
Cell structure and function Pub Date : 2020-02-07 Epub Date: 2019-12-26 DOI:10.1247/csf.19032
Byungseok Jin, Tokiro Ishikawa, Mai Taniguchi, Satoshi Ninagawa, Tetsuya Okada, Shigehide Kagaya, Kazutoshi Mori
{"title":"Development of a Rapid in vivo Assay to Evaluate the Efficacy of IRE1-specific Inhibitors of the Unfolded Protein Response Using Medaka Fish.","authors":"Byungseok Jin, Tokiro Ishikawa, Mai Taniguchi, Satoshi Ninagawa, Tetsuya Okada, Shigehide Kagaya, Kazutoshi Mori","doi":"10.1247/csf.19032","DOIUrl":null,"url":null,"abstract":"<p><p>Three types of transmembrane protein, IRE1α/IRE1β, PERK, and ATF6α/ATF6β, are expressed ubiquitously in vertebrates as transducers of the unfolded protein response (UPR), which maintains the homeostasis of the endoplasmic reticulum. IRE1 is highly conserved from yeast to mammals, and transmits a signal by a unique mechanism, namely splicing of mRNA encoding XBP1, the transcription factor downstream of IRE1 in metazoans. IRE1 contains a ribonuclease domain in its cytoplasmic region which initiates splicing reaction by direct cleavage of XBP1 mRNA at the two stem loop structures. As the UPR is considered to be involved in the development and progression of various diseases, as well as in the survival and growth of tumor cells, UPR inhibitors have been sought. To date, IRE1 inhibitors have been screened using cell-based reporter assays and fluorescent-based in vitro cleavage assays. Here, we used medaka fish to develop an in vivo assay for IRE1α inhibitors. IRE1α, IRE1β, ATF6α and ATF6β are ubiquitously expressed in medaka. We found that IRE1α/ATF6α-double knockout is lethal, similarly to IRE1α/IRE1β- and ATF6α/ATF6β-double knockout. Therefore, IRE1 inhibitors are expected to confer lethality to ATF6α-knockout medaka but not to wild-type medaka. One compound named K114 was obtained from 1,280 compounds using this phenotypic screening. K114 inhibited ER stress-induced splicing of XBP1 mRNA as well as reporter luciferase expression in HCT116 cells derived from human colorectal carcinoma, and inhibited ribonuclease activity of human IRE1α in vitro. Thus, this phenotypic assay can be used as a quick test for the efficacy of IRE1α inhibitors in vivo.Key words: endoplasmic reticulum, inhibitor screening, mRNA splicing, phenotypic assay, unfolded protein response.</p>","PeriodicalId":9927,"journal":{"name":"Cell structure and function","volume":"45 1","pages":"23-31"},"PeriodicalIF":2.2000,"publicationDate":"2020-02-07","publicationTypes":"Journal Article","fieldsOfStudy":null,"isOpenAccess":false,"openAccessPdf":"https://sci-hub-pdf.com/10.1247/csf.19032","citationCount":"2","resultStr":null,"platform":"Semanticscholar","paperid":null,"PeriodicalName":"Cell structure and function","FirstCategoryId":"99","ListUrlMain":"https://doi.org/10.1247/csf.19032","RegionNum":4,"RegionCategory":"生物学","ArticlePicture":[],"TitleCN":null,"AbstractTextCN":null,"PMCID":null,"EPubDate":"2019/12/26 0:00:00","PubModel":"Epub","JCR":"Q4","JCRName":"CELL BIOLOGY","Score":null,"Total":0}
引用次数: 2

Abstract

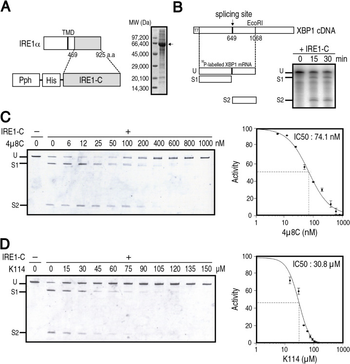
Three types of transmembrane protein, IRE1α/IRE1β, PERK, and ATF6α/ATF6β, are expressed ubiquitously in vertebrates as transducers of the unfolded protein response (UPR), which maintains the homeostasis of the endoplasmic reticulum. IRE1 is highly conserved from yeast to mammals, and transmits a signal by a unique mechanism, namely splicing of mRNA encoding XBP1, the transcription factor downstream of IRE1 in metazoans. IRE1 contains a ribonuclease domain in its cytoplasmic region which initiates splicing reaction by direct cleavage of XBP1 mRNA at the two stem loop structures. As the UPR is considered to be involved in the development and progression of various diseases, as well as in the survival and growth of tumor cells, UPR inhibitors have been sought. To date, IRE1 inhibitors have been screened using cell-based reporter assays and fluorescent-based in vitro cleavage assays. Here, we used medaka fish to develop an in vivo assay for IRE1α inhibitors. IRE1α, IRE1β, ATF6α and ATF6β are ubiquitously expressed in medaka. We found that IRE1α/ATF6α-double knockout is lethal, similarly to IRE1α/IRE1β- and ATF6α/ATF6β-double knockout. Therefore, IRE1 inhibitors are expected to confer lethality to ATF6α-knockout medaka but not to wild-type medaka. One compound named K114 was obtained from 1,280 compounds using this phenotypic screening. K114 inhibited ER stress-induced splicing of XBP1 mRNA as well as reporter luciferase expression in HCT116 cells derived from human colorectal carcinoma, and inhibited ribonuclease activity of human IRE1α in vitro. Thus, this phenotypic assay can be used as a quick test for the efficacy of IRE1α inhibitors in vivo.Key words: endoplasmic reticulum, inhibitor screening, mRNA splicing, phenotypic assay, unfolded protein response.

Abstract Image

Abstract Image

Abstract Image

利用青鳉鱼开发一种快速体内测定法,以评估 IRE1 特异性抑制剂对折叠蛋白反应的功效。
IRE1α/IRE1β、PERK和ATF6α/ATF6β这三种跨膜蛋白在脊椎动物中普遍表达,它们是未折叠蛋白反应(UPR)的传导者,UPR可维持内质网的平衡。从酵母到哺乳动物,IRE1 都是高度保守的,它通过一种独特的机制传递信号,即剪接编码 XBP1 的 mRNA,这是 IRE1 下游的转录因子。IRE1 的细胞质区域含有一个核糖核酸酶结构域,它通过直接切割两个茎环结构处的 XBP1 mRNA 来启动剪接反应。由于 UPR 被认为与各种疾病的发生和发展以及肿瘤细胞的存活和生长有关,因此人们一直在寻找 UPR 抑制剂。迄今为止,已经使用基于细胞的报告实验和基于荧光的体外裂解实验筛选出了 IRE1 抑制剂。在这里,我们利用青鳉鱼开发了一种体内检测 IRE1α 抑制剂的方法。IRE1α、IRE1β、ATF6α和ATF6β在青鳉中普遍表达。我们发现,与 IRE1α/IRE1β 和 ATF6α/ATF6β 双基因敲除相似,IRE1α/ATF6α 双基因敲除也是致死的。因此,IRE1 抑制剂预计会使 ATF6α 基因敲除的青鳉致死,而不会使野生型青鳉致死。通过这种表型筛选,从 1,280 种化合物中筛选出了一种名为 K114 的化合物。K114 可抑制 ER 应激诱导的 XBP1 mRNA 剪接以及来自人类结直肠癌的 HCT116 细胞中荧光素酶的表达,并可抑制体外人类 IRE1α 的核糖核酸酶活性。关键词:内质网 抑制剂筛选 mRNA剪接 表型检测 未折叠蛋白反应
本文章由计算机程序翻译,如有差异,请以英文原文为准。
求助全文
约1分钟内获得全文 求助全文
来源期刊
Cell structure and function
Cell structure and function 生物-细胞生物学
CiteScore
2.50
自引率
0.00%
发文量
6
审稿时长
>12 weeks
期刊介绍: Cell Structure and Function is a fully peer-reviewed, fully Open Access journal. As the official English-language journal of the Japan Society for Cell Biology, it is published continuously online and biannually in print. Cell Structure and Function publishes important, original contributions in all areas of molecular and cell biology. The journal welcomes the submission of manuscripts on research areas such as the cell nucleus, chromosomes, and gene expression; the cytoskeleton and cell motility; cell adhesion and the extracellular matrix; cell growth, differentiation and death; signal transduction; the protein life cycle; membrane traffic; and organelles.
×
引用
GB/T 7714-2015
复制
MLA
复制
APA
复制
导出至
BibTeX EndNote RefMan NoteFirst NoteExpress
×
提示
您的信息不完整,为了账户安全,请先补充。
现在去补充
×
提示
您因"违规操作"
具体请查看互助需知
我知道了
×
提示
确定
请完成安全验证×
copy
已复制链接
快去分享给好友吧!
我知道了
右上角分享
点击右上角分享
0
联系我们:info@booksci.cn Book学术提供免费学术资源搜索服务,方便国内外学者检索中英文文献。致力于提供最便捷和优质的服务体验。 Copyright © 2023 布克学术 All rights reserved.
京ICP备2023020795号-1
ghs 京公网安备 11010802042870号
Book学术文献互助
Book学术文献互助群
群 号:604180095
Book学术官方微信