Gastric Aspiration and Its Role in Airway Inflammation.

Q3 Medicine
Open Respiratory Medicine Journal Pub Date : 2018-01-23 eCollection Date: 2018-01-01 DOI:10.2174/1874306401812010001
E B Hunt, A Sullivan, J Galvin, J MacSharry, D M Murphy
{"title":"Gastric Aspiration and Its Role in Airway Inflammation.","authors":"E B Hunt,&nbsp;A Sullivan,&nbsp;J Galvin,&nbsp;J MacSharry,&nbsp;D M Murphy","doi":"10.2174/1874306401812010001","DOIUrl":null,"url":null,"abstract":"<p><p>Gastro-Oesophageal Reflux (GOR) has been associated with chronic airway diseases while the passage of foreign matter into airways and lungs through aspiration has the potential to initiate a wide spectrum of pulmonary disorders. The clinical syndrome resulting from such aspiration will depend both on the quantity and nature of the aspirate as well as the individual host response. Aspiration of gastric fluids may cause damage to airway epithelium, not only because acidity is toxic to bronchial epithelial cells but also due to the effect of digestive enzymes such as pepsin and bile salts. Experimental models have shown that direct instillation of these factors to airways epithelia cause damage with a consequential inflammatory response. The pathophysiology of these responses is gradually being dissected, with better understanding of acute gastric aspiration injury, a major cause of acute lung injury, providing opportunities for therapeutic intervention and potentially, ultimately, improved understanding of the chronic airway response to aspiration. Ultimately, clarification of the inflammatory pathways which are related to micro-aspiration <i>via</i> pepsin and bile acid salts may eventually progress to pharmacological intervention and surgical studies to assess the clinical benefits of such therapies in driving symptom improvement or reducing disease progression.</p>","PeriodicalId":39127,"journal":{"name":"Open Respiratory Medicine Journal","volume":"12 ","pages":"1-10"},"PeriodicalIF":0.0000,"publicationDate":"2018-01-23","publicationTypes":"Journal Article","fieldsOfStudy":null,"isOpenAccess":false,"openAccessPdf":"https://sci-hub-pdf.com/10.2174/1874306401812010001","citationCount":"31","resultStr":null,"platform":"Semanticscholar","paperid":null,"PeriodicalName":"Open Respiratory Medicine Journal","FirstCategoryId":"1085","ListUrlMain":"https://doi.org/10.2174/1874306401812010001","RegionNum":0,"RegionCategory":null,"ArticlePicture":[],"TitleCN":null,"AbstractTextCN":null,"PMCID":null,"EPubDate":"2018/1/1 0:00:00","PubModel":"eCollection","JCR":"Q3","JCRName":"Medicine","Score":null,"Total":0}
引用次数: 31

Abstract

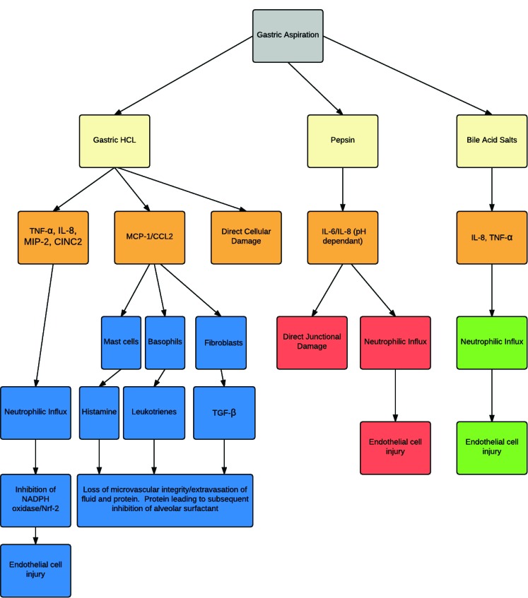
Gastro-Oesophageal Reflux (GOR) has been associated with chronic airway diseases while the passage of foreign matter into airways and lungs through aspiration has the potential to initiate a wide spectrum of pulmonary disorders. The clinical syndrome resulting from such aspiration will depend both on the quantity and nature of the aspirate as well as the individual host response. Aspiration of gastric fluids may cause damage to airway epithelium, not only because acidity is toxic to bronchial epithelial cells but also due to the effect of digestive enzymes such as pepsin and bile salts. Experimental models have shown that direct instillation of these factors to airways epithelia cause damage with a consequential inflammatory response. The pathophysiology of these responses is gradually being dissected, with better understanding of acute gastric aspiration injury, a major cause of acute lung injury, providing opportunities for therapeutic intervention and potentially, ultimately, improved understanding of the chronic airway response to aspiration. Ultimately, clarification of the inflammatory pathways which are related to micro-aspiration via pepsin and bile acid salts may eventually progress to pharmacological intervention and surgical studies to assess the clinical benefits of such therapies in driving symptom improvement or reducing disease progression.

Abstract Image

胃误吸及其在气道炎症中的作用。
胃食管反流(GOR)与慢性气道疾病有关,而异物通过吸入进入气道和肺部有可能引发广泛的肺部疾病。这种吸痰引起的临床症状取决于吸痰的数量和性质以及个体宿主的反应。胃液的吸入可能造成气道上皮的损伤,这不仅是因为胃液的酸性对支气管上皮细胞有毒性,还因为消化酶如胃蛋白酶和胆汁盐的作用。实验模型表明,直接将这些因子注入气道上皮可引起损伤,并伴随炎症反应。随着对急性胃误吸损伤(急性肺损伤的主要原因)的更好理解,这些反应的病理生理学正在逐渐被剖析,为治疗干预提供了机会,并有可能最终提高对慢性气道误吸反应的理解。最终,澄清与胃蛋白酶和胆汁酸盐微吸相关的炎症途径可能最终进展到药理学干预和外科研究,以评估此类疗法在推动症状改善或减少疾病进展方面的临床益处。
本文章由计算机程序翻译,如有差异,请以英文原文为准。
求助全文
约1分钟内获得全文 求助全文
来源期刊
Open Respiratory Medicine Journal
Open Respiratory Medicine Journal Medicine-Pulmonary and Respiratory Medicine
CiteScore
1.70
自引率
0.00%
发文量
17
期刊介绍: The Open Respiratory Medicine Journal is an Open Access online journal, which publishes research articles, reviews/mini-reviews, letters and guest edited single topic issues in all important areas of experimental and clinical research in respiratory medicine. Topics covered include: -COPD- Occupational disorders, and the role of allergens and pollutants- Asthma- Allergy- Non-invasive ventilation- Therapeutic intervention- Lung cancer- Lung infections respiratory diseases- Therapeutic interventions- Adult and paediatric medicine- Cell biology. The Open Respiratory Medicine Journal, a peer reviewed journal, is an important and reliable source of current information on important recent developments in the field. The emphasis will be on publishing quality articles rapidly and making them freely available worldwide.
×
引用
GB/T 7714-2015
复制
MLA
复制
APA
复制
导出至
BibTeX EndNote RefMan NoteFirst NoteExpress
×
提示
您的信息不完整,为了账户安全,请先补充。
现在去补充
×
提示
您因"违规操作"
具体请查看互助需知
我知道了
×
提示
确定
请完成安全验证×
copy
已复制链接
快去分享给好友吧!
我知道了
右上角分享
点击右上角分享
0
联系我们:info@booksci.cn Book学术提供免费学术资源搜索服务,方便国内外学者检索中英文文献。致力于提供最便捷和优质的服务体验。 Copyright © 2023 布克学术 All rights reserved.
京ICP备2023020795号-1
ghs 京公网安备 11010802042870号
Book学术文献互助
Book学术文献互助群
群 号:604180095
Book学术官方微信