Adipocytes promoted anoikis resistance of head and neck cancer cells via overexpressed ITGA5.

IF 3.4 3区 医学 Q2 MEDICINE, RESEARCH & EXPERIMENTAL
Yurong He, Yueyue Shi, Xinyu Li, Ru Wang, Lingwa Wang, Haiyang Li, Siyu Zhu, Shizhi He, Jugao Fang
{"title":"Adipocytes promoted anoikis resistance of head and neck cancer cells via overexpressed ITGA5.","authors":"Yurong He, Yueyue Shi, Xinyu Li, Ru Wang, Lingwa Wang, Haiyang Li, Siyu Zhu, Shizhi He, Jugao Fang","doi":"10.1186/s40001-025-03252-5","DOIUrl":null,"url":null,"abstract":"<p><strong>Background: </strong>Head and neck squamous cell carcinoma (HNSCC) was the sixth most common cancer worldwide. Given the evidence that adipocytes are related to the progression of various cancers, this study explored the internal connection and mechanism between HNSCC and adipocytes.</p><p><strong>Methods: </strong>Quantitative real-time PCR (qRT-PCR) was used to examine the transfection efficiency of integrin subunit α5 (ITGA5) overexpression plasmid and small interfering RNA of ITGA5 (si-ITGA5). Colony formation assay was employed to detect the colony formation rate of FaDu and SAS cells, while flow cytometry was used to measure cell apoptosis rate. The protein levels of cleaved-caspase-3 (apoptosis marker) and cell adhesion markers (ITGA5, integrin subunit β1 (ITGB1) and cluster of differentiation 44 (CD44)) were analyzed by western blotting. After HNSCC cells and adipocytes were co-cultured, the last three experiments above-mentioned were repeated and Calcein AM/EthD-1 double stain assay was performed to examine anoikis.</p><p><strong>Results: </strong>Overexpressed ITGA5 enhanced colony formation and inhibited anoikis in HNSCC cells (p < 0 p < .001), while reducing the expression of the apoptosis-related protein and increasing those of adherence-related proteins (p < 0.05). However, si-ITGA5 had the opposite effect. After co-culture of HNSCC cells with adipocytes, cell colony formation was increased, anoikis was inhibited and the expressions of ITGA5 and cell adhesion markers were upregulated (p < 0.05). The effects of HNSCC cells co-cultured with adipocytes on colony formation, anoikis and cell adhesion markers were reversed by ITGA5 silencing (p < 0.01).</p><p><strong>Conclusion: </strong>Adipocytes promote anoikis resistance of head and neck cancer cells via overexpressed ITGA5.</p>","PeriodicalId":11949,"journal":{"name":"European Journal of Medical Research","volume":"30 1","pages":"989"},"PeriodicalIF":3.4000,"publicationDate":"2025-10-17","publicationTypes":"Journal Article","fieldsOfStudy":null,"isOpenAccess":false,"openAccessPdf":"https://www.ncbi.nlm.nih.gov/pmc/articles/PMC12535057/pdf/","citationCount":"0","resultStr":null,"platform":"Semanticscholar","paperid":null,"PeriodicalName":"European Journal of Medical Research","FirstCategoryId":"3","ListUrlMain":"https://doi.org/10.1186/s40001-025-03252-5","RegionNum":3,"RegionCategory":"医学","ArticlePicture":[],"TitleCN":null,"AbstractTextCN":null,"PMCID":null,"EPubDate":"","PubModel":"","JCR":"Q2","JCRName":"MEDICINE, RESEARCH & EXPERIMENTAL","Score":null,"Total":0}
引用次数: 0

Abstract

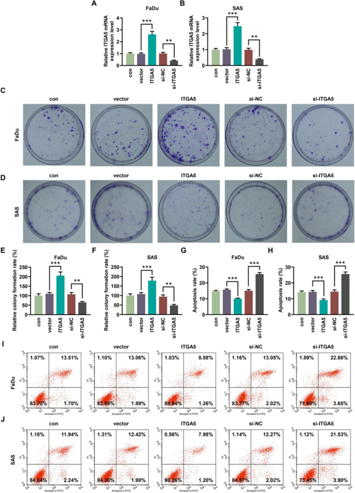
Background: Head and neck squamous cell carcinoma (HNSCC) was the sixth most common cancer worldwide. Given the evidence that adipocytes are related to the progression of various cancers, this study explored the internal connection and mechanism between HNSCC and adipocytes.

Methods: Quantitative real-time PCR (qRT-PCR) was used to examine the transfection efficiency of integrin subunit α5 (ITGA5) overexpression plasmid and small interfering RNA of ITGA5 (si-ITGA5). Colony formation assay was employed to detect the colony formation rate of FaDu and SAS cells, while flow cytometry was used to measure cell apoptosis rate. The protein levels of cleaved-caspase-3 (apoptosis marker) and cell adhesion markers (ITGA5, integrin subunit β1 (ITGB1) and cluster of differentiation 44 (CD44)) were analyzed by western blotting. After HNSCC cells and adipocytes were co-cultured, the last three experiments above-mentioned were repeated and Calcein AM/EthD-1 double stain assay was performed to examine anoikis.

Results: Overexpressed ITGA5 enhanced colony formation and inhibited anoikis in HNSCC cells (p < 0 p < .001), while reducing the expression of the apoptosis-related protein and increasing those of adherence-related proteins (p < 0.05). However, si-ITGA5 had the opposite effect. After co-culture of HNSCC cells with adipocytes, cell colony formation was increased, anoikis was inhibited and the expressions of ITGA5 and cell adhesion markers were upregulated (p < 0.05). The effects of HNSCC cells co-cultured with adipocytes on colony formation, anoikis and cell adhesion markers were reversed by ITGA5 silencing (p < 0.01).

Conclusion: Adipocytes promote anoikis resistance of head and neck cancer cells via overexpressed ITGA5.

Abstract Image

Abstract Image

Abstract Image

脂肪细胞通过过度表达ITGA5促进头颈部癌细胞的抗瘤性。
背景:头颈部鳞状细胞癌(HNSCC)是全球第六大常见癌症。鉴于有证据表明脂肪细胞与多种癌症的进展有关,本研究探讨了HNSCC与脂肪细胞之间的内在联系和机制。方法:采用实时荧光定量PCR (qRT-PCR)检测整合素亚基α5 (ITGA5)过表达质粒及ITGA5小干扰RNA (si-ITGA5)的转染效率。采用集落形成法检测FaDu和SAS细胞的集落形成率,流式细胞术检测细胞凋亡率。western blotting检测细胞凋亡标志物caspase-3和细胞粘附标志物ITGA5、整合素亚基β1 (ITGB1)和分化簇44 (CD44)蛋白表达水平。将HNSCC细胞与脂肪细胞共培养后,重复上述后3个实验,并采用钙素AM/EthD-1双染色法检测斑点。结果:过表达ITGA5可促进头颈癌细胞集落形成,抑制瘤样细胞凋亡(p)结论:脂肪细胞通过过表达ITGA5促进头颈癌细胞瘤样细胞凋亡抵抗。
本文章由计算机程序翻译,如有差异,请以英文原文为准。
求助全文
约1分钟内获得全文 求助全文
来源期刊
European Journal of Medical Research
European Journal of Medical Research 医学-医学:研究与实验
CiteScore
3.20
自引率
0.00%
发文量
247
审稿时长
>12 weeks
期刊介绍: European Journal of Medical Research publishes translational and clinical research of international interest across all medical disciplines, enabling clinicians and other researchers to learn about developments and innovations within these disciplines and across the boundaries between disciplines. The journal publishes high quality research and reviews and aims to ensure that the results of all well-conducted research are published, regardless of their outcome.
×
引用
GB/T 7714-2015
复制
MLA
复制
APA
复制
导出至
BibTeX EndNote RefMan NoteFirst NoteExpress
×
提示
您的信息不完整,为了账户安全,请先补充。
现在去补充
×
提示
您因"违规操作"
具体请查看互助需知
我知道了
×
提示
确定
请完成安全验证×
copy
已复制链接
快去分享给好友吧!
我知道了
右上角分享
点击右上角分享
0
联系我们:info@booksci.cn Book学术提供免费学术资源搜索服务,方便国内外学者检索中英文文献。致力于提供最便捷和优质的服务体验。 Copyright © 2023 布克学术 All rights reserved.
京ICP备2023020795号-1
ghs 京公网安备 11010802042870号
Book学术文献互助
Book学术文献互助群
群 号:604180095
Book学术官方微信