Kaempferol regulates Ewing sarcoma progression via miR-26b-5p-mediated expression of the family with sequence similarity 98 member A.

IF 2.7 3区 医学 Q2 PHARMACOLOGY & PHARMACY
Yiquan Ji, Tian Gao, Zehua Xu, Bao Chen, Kai Li
{"title":"Kaempferol regulates Ewing sarcoma progression via miR-26b-5p-mediated expression of the family with sequence similarity 98 member A.","authors":"Yiquan Ji, Tian Gao, Zehua Xu, Bao Chen, Kai Li","doi":"10.1186/s40360-025-01008-9","DOIUrl":null,"url":null,"abstract":"<p><p>Ewing sarcoma (ES) is a highly aggressive pediatric bone cancer with limited treatment options for metastatic or recurrent cases. This study investigated the antitumor effects of kaempferol, a natural flavonoid, on ES and its underlying molecular mechanisms. In vitro experiments demonstrated that kaempferol significantly inhibited the proliferation, migration, and invasion of SK-ES-1 cells in a dose- and time-dependent manner. Mechanistically, kaempferol upregulated miR-26b-5p, which directly targeted and suppressed FAM98A, a pro-oncogenic protein. This regulation led to the inhibition of the EGFR/PI3K/AKT/NF-κB signaling pathway, reducing tumor growth and metastasis. In vivo studies further confirmed that kaempferol suppressed ES tumor growth in a xenograft mouse model, while miR-26b-5p knockdown partially reversed this effect. Our findings suggest that kaempferol exerts its antitumor activity in ES by modulating the miR-26b-5p/FAM98A axis and downstream signaling pathways, highlighting its potential as a novel therapeutic agent for ES treatment.</p>","PeriodicalId":9023,"journal":{"name":"BMC Pharmacology & Toxicology","volume":"26 1","pages":"167"},"PeriodicalIF":2.7000,"publicationDate":"2025-10-16","publicationTypes":"Journal Article","fieldsOfStudy":null,"isOpenAccess":false,"openAccessPdf":"https://www.ncbi.nlm.nih.gov/pmc/articles/PMC12532400/pdf/","citationCount":"0","resultStr":null,"platform":"Semanticscholar","paperid":null,"PeriodicalName":"BMC Pharmacology & Toxicology","FirstCategoryId":"3","ListUrlMain":"https://doi.org/10.1186/s40360-025-01008-9","RegionNum":3,"RegionCategory":"医学","ArticlePicture":[],"TitleCN":null,"AbstractTextCN":null,"PMCID":null,"EPubDate":"","PubModel":"","JCR":"Q2","JCRName":"PHARMACOLOGY & PHARMACY","Score":null,"Total":0}
引用次数: 0

Abstract

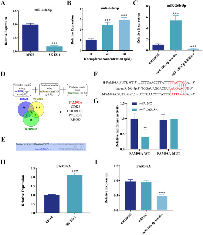
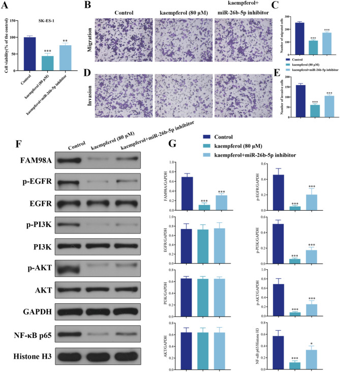
Ewing sarcoma (ES) is a highly aggressive pediatric bone cancer with limited treatment options for metastatic or recurrent cases. This study investigated the antitumor effects of kaempferol, a natural flavonoid, on ES and its underlying molecular mechanisms. In vitro experiments demonstrated that kaempferol significantly inhibited the proliferation, migration, and invasion of SK-ES-1 cells in a dose- and time-dependent manner. Mechanistically, kaempferol upregulated miR-26b-5p, which directly targeted and suppressed FAM98A, a pro-oncogenic protein. This regulation led to the inhibition of the EGFR/PI3K/AKT/NF-κB signaling pathway, reducing tumor growth and metastasis. In vivo studies further confirmed that kaempferol suppressed ES tumor growth in a xenograft mouse model, while miR-26b-5p knockdown partially reversed this effect. Our findings suggest that kaempferol exerts its antitumor activity in ES by modulating the miR-26b-5p/FAM98A axis and downstream signaling pathways, highlighting its potential as a novel therapeutic agent for ES treatment.

Abstract Image

Abstract Image

Abstract Image

山奈酚通过mir -26b-5p介导的序列相似性为98成员A的家族表达调控Ewing肉瘤的进展。
尤文氏肉瘤(ES)是一种高度侵袭性的儿童骨癌,转移或复发病例的治疗选择有限。本研究探讨天然类黄酮山奈酚对ES的抗肿瘤作用及其分子机制。体外实验表明山奈酚能显著抑制SK-ES-1细胞的增殖、迁移和侵袭,且呈剂量和时间依赖性。在机制上,山奈酚上调miR-26b-5p,其直接靶向并抑制FAM98A,一种促癌蛋白。这种调控导致EGFR/PI3K/AKT/NF-κB信号通路受到抑制,从而抑制肿瘤的生长和转移。体内研究进一步证实山奈酚在异种移植小鼠模型中抑制ES肿瘤生长,而miR-26b-5p敲低部分逆转了这一作用。我们的研究结果表明山奈酚通过调节miR-26b-5p/FAM98A轴和下游信号通路在ES中发挥其抗肿瘤活性,突出了其作为ES治疗新药物的潜力。
本文章由计算机程序翻译,如有差异,请以英文原文为准。
求助全文
约1分钟内获得全文 求助全文
来源期刊
BMC Pharmacology & Toxicology
BMC Pharmacology & Toxicology PHARMACOLOGY & PHARMACYTOXICOLOGY&nb-TOXICOLOGY
CiteScore
4.80
自引率
0.00%
发文量
87
审稿时长
12 weeks
期刊介绍: BMC Pharmacology and Toxicology is an open access, peer-reviewed journal that considers articles on all aspects of chemically defined therapeutic and toxic agents. The journal welcomes submissions from all fields of experimental and clinical pharmacology including clinical trials and toxicology.
×
引用
GB/T 7714-2015
复制
MLA
复制
APA
复制
导出至
BibTeX EndNote RefMan NoteFirst NoteExpress
×
提示
您的信息不完整,为了账户安全,请先补充。
现在去补充
×
提示
您因"违规操作"
具体请查看互助需知
我知道了
×
提示
确定
请完成安全验证×
copy
已复制链接
快去分享给好友吧!
我知道了
右上角分享
点击右上角分享
0
联系我们:info@booksci.cn Book学术提供免费学术资源搜索服务,方便国内外学者检索中英文文献。致力于提供最便捷和优质的服务体验。 Copyright © 2023 布克学术 All rights reserved.
京ICP备2023020795号-1
ghs 京公网安备 11010802042870号
Book学术文献互助
Book学术文献互助群
群 号:604180095
Book学术官方微信