Dexmedetomidine pretreatment improves postsurgical delay in neurocognitive recovery in aged mice by inhibiting hippocampal microglial activation via activation of cholinergic anti-inflammatory pathways.

IF 2.3 4区 医学 Q3 NEUROSCIENCES
Qidi Zhang, Shiyu Hao, Guicheng Wang, Chengxiao Liu, Gongming Wang, Jie Zhang, Jinyang Zhao, Xiaowei Li, Jingjing Li, Jiangnan Wu, Xu Wang
{"title":"Dexmedetomidine pretreatment improves postsurgical delay in neurocognitive recovery in aged mice by inhibiting hippocampal microglial activation via activation of cholinergic anti-inflammatory pathways.","authors":"Qidi Zhang, Shiyu Hao, Guicheng Wang, Chengxiao Liu, Gongming Wang, Jie Zhang, Jinyang Zhao, Xiaowei Li, Jingjing Li, Jiangnan Wu, Xu Wang","doi":"10.1186/s12868-025-00969-1","DOIUrl":null,"url":null,"abstract":"<p><strong>Background: </strong>Perioperative use of dexmedetomidine (DEX) reduces the incidence of Delayed Neurocognitive Recovery (DNR) in elderly patients, though mechanisms remain unclear. This study investigated whether DEX improves DNR by inhibiting microglial activation and explored the cholinergic anti-inflammatory pathway's role.</p><p><strong>Methods: </strong>An exploratory laparotomy model was established in aged C57BL/6J mice, with preoperative treatment using DEX or DEX combined with α-bungarotoxin. Cognitive function was assessed through the novel object recognition (NOR) and Morris water maze (MWM) tests, while immunofluorescence was used to observe microglial morphology, and qPCR and ELISA were employed to detect inflammatory factor expression.</p><p><strong>Results: </strong>DEX pretreatment significantly reduced the escape latency of aged mice on postoperative days 3-5 (50.50 ± 3.73 vs. 55.01 ± 4.01, P = 0.04; 36.36 ± 4.31 vs. 43.42 ± 5.64, P = 0.01; 27.00 ± 3.94 vs. 34.50 ± 5.54, P = 0.006), increased number of times crossing the previous platform location (2.50 ± 1.31 vs. 1.08 ± 0.90, P = 0.02), and percentage of dwell time in the target quadrant (37.87 ± 9.66 vs. 25.00 ± 4.48, P < 0.001). DEX pretreatment also reduced the expression of pro-inflammatory cytokines in the hippocampus (TNF-α, 604.10 ± 165.40 vs. 915.30 ± 97.64, P = 0.002; IL-6, 145.30 ± 12.11 vs. 176.50 ± 16.15, P = 0.002; IL-1β, 59.68 ± 4.29 vs. 68.73 ± 3.11, P = 0.001) of aged mice postoperatively, as well as in the spleen and serum. Additionally, DEX pretreatment reduces microglia count (96.60 ± 11.84 vs. 136.20 ± 32.62, P = 0.05), fluorescence (0.96 ± 0.06 vs. 1.10 ± 0.02, P < 0.001), morphology (7.20 ± 2.17 vs.12.80 ± 2.28, P = 0.002) in aged mice post-surgery. Pre-administration of α-bungarotoxin before DEX pretreatment partially reversed these effects.</p><p><strong>Conclusions: </strong>DEX pretreatment ameliorated DNR in aged mice is related to inhibition of microglial activation, which was at least partially attributed to activation of the cholinergic anti-inflammatory pathway.</p>","PeriodicalId":9031,"journal":{"name":"BMC Neuroscience","volume":"26 1","pages":"61"},"PeriodicalIF":2.3000,"publicationDate":"2025-10-15","publicationTypes":"Journal Article","fieldsOfStudy":null,"isOpenAccess":false,"openAccessPdf":"https://www.ncbi.nlm.nih.gov/pmc/articles/PMC12522617/pdf/","citationCount":"0","resultStr":null,"platform":"Semanticscholar","paperid":null,"PeriodicalName":"BMC Neuroscience","FirstCategoryId":"3","ListUrlMain":"https://doi.org/10.1186/s12868-025-00969-1","RegionNum":4,"RegionCategory":"医学","ArticlePicture":[],"TitleCN":null,"AbstractTextCN":null,"PMCID":null,"EPubDate":"","PubModel":"","JCR":"Q3","JCRName":"NEUROSCIENCES","Score":null,"Total":0}
引用次数: 0

Abstract

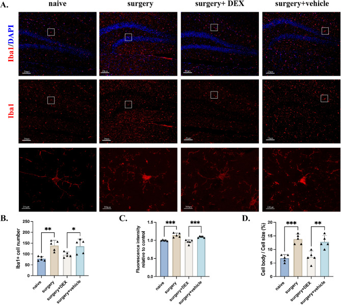
Background: Perioperative use of dexmedetomidine (DEX) reduces the incidence of Delayed Neurocognitive Recovery (DNR) in elderly patients, though mechanisms remain unclear. This study investigated whether DEX improves DNR by inhibiting microglial activation and explored the cholinergic anti-inflammatory pathway's role.

Methods: An exploratory laparotomy model was established in aged C57BL/6J mice, with preoperative treatment using DEX or DEX combined with α-bungarotoxin. Cognitive function was assessed through the novel object recognition (NOR) and Morris water maze (MWM) tests, while immunofluorescence was used to observe microglial morphology, and qPCR and ELISA were employed to detect inflammatory factor expression.

Results: DEX pretreatment significantly reduced the escape latency of aged mice on postoperative days 3-5 (50.50 ± 3.73 vs. 55.01 ± 4.01, P = 0.04; 36.36 ± 4.31 vs. 43.42 ± 5.64, P = 0.01; 27.00 ± 3.94 vs. 34.50 ± 5.54, P = 0.006), increased number of times crossing the previous platform location (2.50 ± 1.31 vs. 1.08 ± 0.90, P = 0.02), and percentage of dwell time in the target quadrant (37.87 ± 9.66 vs. 25.00 ± 4.48, P < 0.001). DEX pretreatment also reduced the expression of pro-inflammatory cytokines in the hippocampus (TNF-α, 604.10 ± 165.40 vs. 915.30 ± 97.64, P = 0.002; IL-6, 145.30 ± 12.11 vs. 176.50 ± 16.15, P = 0.002; IL-1β, 59.68 ± 4.29 vs. 68.73 ± 3.11, P = 0.001) of aged mice postoperatively, as well as in the spleen and serum. Additionally, DEX pretreatment reduces microglia count (96.60 ± 11.84 vs. 136.20 ± 32.62, P = 0.05), fluorescence (0.96 ± 0.06 vs. 1.10 ± 0.02, P < 0.001), morphology (7.20 ± 2.17 vs.12.80 ± 2.28, P = 0.002) in aged mice post-surgery. Pre-administration of α-bungarotoxin before DEX pretreatment partially reversed these effects.

Conclusions: DEX pretreatment ameliorated DNR in aged mice is related to inhibition of microglial activation, which was at least partially attributed to activation of the cholinergic anti-inflammatory pathway.

Abstract Image

Abstract Image

Abstract Image

右美托咪定预处理通过激活胆碱能抗炎通路抑制海马小胶质细胞激活,改善老年小鼠术后神经认知恢复延迟。
背景:围手术期使用右美托咪定(DEX)可降低老年患者延迟神经认知恢复(DNR)的发生率,但其机制尚不清楚。本研究考察DEX是否通过抑制小胶质细胞活化改善DNR,并探讨胆碱能抗炎通路的作用。方法:建立老年C57BL/6J小鼠剖腹探查模型,术前给予DEX或DEX联合α-虫毒。通过新目标识别(NOR)和Morris水迷宫(MWM)测试评估认知功能,免疫荧光法观察小胶质细胞形态,qPCR和ELISA法检测炎症因子表达。结果:DEX预处理显著降低老龄小鼠术后3 ~ 5 d的逃避潜伏期(50.50±3.73∶55.01±4.01,P = 0.04; 36.36±4.31∶43.42±5.64,P = 0.01;(27.00±3.94 vs. 34.50±5.54,P = 0.006)、穿越先前平台位置的次数增加(2.50±1.31 vs. 1.08±0.90,P = 0.02)、停留在目标象限的时间百分比(37.87±9.66 vs. 25.00±4.48,P)。结论:DEX预处理改善老年小鼠DNR与抑制小胶质细胞激活有关,至少部分归因于激活胆碱能抗炎途径。
本文章由计算机程序翻译,如有差异,请以英文原文为准。
求助全文
约1分钟内获得全文 求助全文
来源期刊
BMC Neuroscience
BMC Neuroscience 医学-神经科学
CiteScore
3.90
自引率
0.00%
发文量
64
审稿时长
16 months
期刊介绍: BMC Neuroscience is an open access, peer-reviewed journal that considers articles on all aspects of neuroscience, welcoming studies that provide insight into the molecular, cellular, developmental, genetic and genomic, systems, network, cognitive and behavioral aspects of nervous system function in both health and disease. Both experimental and theoretical studies are within scope, as are studies that describe methodological approaches to monitoring or manipulating nervous system function.
×
引用
GB/T 7714-2015
复制
MLA
复制
APA
复制
导出至
BibTeX EndNote RefMan NoteFirst NoteExpress
×
提示
您的信息不完整,为了账户安全,请先补充。
现在去补充
×
提示
您因"违规操作"
具体请查看互助需知
我知道了
×
提示
确定
请完成安全验证×
copy
已复制链接
快去分享给好友吧!
我知道了
右上角分享
点击右上角分享
0
联系我们:info@booksci.cn Book学术提供免费学术资源搜索服务,方便国内外学者检索中英文文献。致力于提供最便捷和优质的服务体验。 Copyright © 2023 布克学术 All rights reserved.
京ICP备2023020795号-1
ghs 京公网安备 11010802042870号
Book学术文献互助
Book学术文献互助群
群 号:604180095
Book学术官方微信