Uniting forces: a sustainable trigeneration strategy for flue gas heat recovery

IF 2.5 4区 化学 Q2 Engineering
Meysam Atabakzadeh, Soheila Lashgari, Somayeh Lashgari
{"title":"Uniting forces: a sustainable trigeneration strategy for flue gas heat recovery","authors":"Meysam Atabakzadeh,&nbsp;Soheila Lashgari,&nbsp;Somayeh Lashgari","doi":"10.1007/s11696-025-04293-0","DOIUrl":null,"url":null,"abstract":"<div><p>At the Pardis Petrochemical Complex, the flue gas produced as a byproduct of natural gas reforming functions as a high-temperature thermal energy source. This investigation formulates an integrated trigeneration system that employs this thermal energy source and undertakes a thorough thermodynamic assessment. The flue gas energy facilitates the Kalina cycle and absorption chiller via two heat exchangers, while the residual heat generated by the Kalina cycle is utilized for the production of freshwater via seawater desalination. The simulation of the system was executed utilizing Aspen HYSYS software. The results of the base case demonstrate the generation of 3318 kW of electrical energy, 1119 kW of cooling capacity, and 12,710 kg/h of freshwater. Moreover, the analysis discloses that the total exergy destruction, exergy efficiency, and energy efficiency of the process are quantified at 6844 kW, 33.04%, and 14.94%, respectively. A parametric analysis was performed to optimize the system. The sensitivity analysis suggests that at a working fluid temperature of 195 °C and a pressure of 4500 kPa within the Kalina section, exergy destruction is minimized, while the production of system entropy is augmented. Under these specific conditions, the energy and exergy efficiencies are enhanced to 17.39% and 35%, respectively, accompanied by a total reduction in exergy destruction of 2.92%.</p><h3>Graphical abstract</h3>\n<div><figure><div><div><picture><source><img></source></picture></div></div></figure></div></div>","PeriodicalId":513,"journal":{"name":"Chemical Papers","volume":"79 11","pages":"7883 - 7899"},"PeriodicalIF":2.5000,"publicationDate":"2025-08-21","publicationTypes":"Journal Article","fieldsOfStudy":null,"isOpenAccess":false,"openAccessPdf":"","citationCount":"0","resultStr":null,"platform":"Semanticscholar","paperid":null,"PeriodicalName":"Chemical Papers","FirstCategoryId":"92","ListUrlMain":"https://link.springer.com/article/10.1007/s11696-025-04293-0","RegionNum":4,"RegionCategory":"化学","ArticlePicture":[],"TitleCN":null,"AbstractTextCN":null,"PMCID":null,"EPubDate":"","PubModel":"","JCR":"Q2","JCRName":"Engineering","Score":null,"Total":0}
引用次数: 0

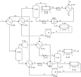
Abstract

At the Pardis Petrochemical Complex, the flue gas produced as a byproduct of natural gas reforming functions as a high-temperature thermal energy source. This investigation formulates an integrated trigeneration system that employs this thermal energy source and undertakes a thorough thermodynamic assessment. The flue gas energy facilitates the Kalina cycle and absorption chiller via two heat exchangers, while the residual heat generated by the Kalina cycle is utilized for the production of freshwater via seawater desalination. The simulation of the system was executed utilizing Aspen HYSYS software. The results of the base case demonstrate the generation of 3318 kW of electrical energy, 1119 kW of cooling capacity, and 12,710 kg/h of freshwater. Moreover, the analysis discloses that the total exergy destruction, exergy efficiency, and energy efficiency of the process are quantified at 6844 kW, 33.04%, and 14.94%, respectively. A parametric analysis was performed to optimize the system. The sensitivity analysis suggests that at a working fluid temperature of 195 °C and a pressure of 4500 kPa within the Kalina section, exergy destruction is minimized, while the production of system entropy is augmented. Under these specific conditions, the energy and exergy efficiencies are enhanced to 17.39% and 35%, respectively, accompanied by a total reduction in exergy destruction of 2.92%.

Graphical abstract

Abstract Image

联合力量:烟气热回收的可持续三联产战略
在Pardis石化总厂,作为天然气重整副产品产生的烟气作为高温热能源发挥作用。本研究制定了一个综合的三联发电系统,采用这种热能来源,并进行了彻底的热力学评估。烟气能量通过两个热交换器促进Kalina循环和吸收式冷水机,而Kalina循环产生的余热则用于通过海水淡化生产淡水。利用Aspen HYSYS软件对系统进行仿真。基本情况的结果表明,产生3318千瓦的电能,1119千瓦的制冷量和12,710千克/小时的淡水。分析表明,该工艺的总火用破坏、火用效率和能源效率分别量化为6844 kW、33.04%和14.94%。通过参数分析对系统进行了优化。灵敏度分析表明,当工作流体温度为195℃,Kalina段压力为4500 kPa时,火用破坏最小,而系统熵的产生增加。在此条件下,能量效率和火用效率分别提高到17.39%和35%,同时火用破坏总量减少2.92%。图形抽象
本文章由计算机程序翻译,如有差异,请以英文原文为准。
求助全文
约1分钟内获得全文 求助全文
来源期刊
Chemical Papers
Chemical Papers Chemical Engineering-General Chemical Engineering
CiteScore
3.30
自引率
4.50%
发文量
590
期刊介绍: Chemical Papers is a peer-reviewed, international journal devoted to basic and applied chemical research. It has a broad scope covering the chemical sciences, but favors interdisciplinary research and studies that bring chemistry together with other disciplines.
×
引用
GB/T 7714-2015
复制
MLA
复制
APA
复制
导出至
BibTeX EndNote RefMan NoteFirst NoteExpress
×
提示
您的信息不完整,为了账户安全,请先补充。
现在去补充
×
提示
您因"违规操作"
具体请查看互助需知
我知道了
×
提示
确定
请完成安全验证×
copy
已复制链接
快去分享给好友吧!
我知道了
右上角分享
点击右上角分享
0
联系我们:info@booksci.cn Book学术提供免费学术资源搜索服务,方便国内外学者检索中英文文献。致力于提供最便捷和优质的服务体验。 Copyright © 2023 布克学术 All rights reserved.
京ICP备2023020795号-1
ghs 京公网安备 11010802042870号
Book学术文献互助
Book学术文献互助群
群 号:604180095
Book学术官方微信