Dysfunction of the paraventricular thalamus–prelimbic cortex circuit underlies maternal separation–induced deficits in contagious pain

IF 12.5 1区 综合性期刊 Q1 MULTIDISCIPLINARY SCIENCES
Zichen Zhang, Yu Gong, Xin-Yu Su, Yujiao Deng, Rui Du, Chun-Li Li, Yan Wang, Xing-Lei Song, Qin Jiang, Ying Li, Yujin Jian, Xiaoping Tong, Guang-Hai Wang, Jun Chen, Tian-Le Xu, Ming-Gang Liu, Fan Jiang
{"title":"Dysfunction of the paraventricular thalamus–prelimbic cortex circuit underlies maternal separation–induced deficits in contagious pain","authors":"Zichen Zhang,&nbsp;Yu Gong,&nbsp;Xin-Yu Su,&nbsp;Yujiao Deng,&nbsp;Rui Du,&nbsp;Chun-Li Li,&nbsp;Yan Wang,&nbsp;Xing-Lei Song,&nbsp;Qin Jiang,&nbsp;Ying Li,&nbsp;Yujin Jian,&nbsp;Xiaoping Tong,&nbsp;Guang-Hai Wang,&nbsp;Jun Chen,&nbsp;Tian-Le Xu,&nbsp;Ming-Gang Liu,&nbsp;Fan Jiang","doi":"10.1126/sciadv.ady1944","DOIUrl":null,"url":null,"abstract":"<div >Contagious pain is considered one of the most common forms of emotional contagion observed in animal models. Nevertheless, little is known about the precise neural mechanisms governing the regulation of contagious pain in response to diverse environmental stressors. Here, we report that early life maternal separation (MS) precipitates impairments in the pain contagion between familiar partners. Specifically, we identify the indispensable role of glutamatergic projections from the paraventricular thalamus (PVT) to the prelimbic cortex (PrL) for the development of vicarious pain hypersensitivity. MS dampens activation of the PVT → PrL pathway during social interactions between observer and painful demonstrator. Augmenting the excitability or activity of the PVT → PrL circuit through chemogenetic interventions or tactile stimulation resembling social touch significantly ameliorates the MS-evoked contagious pain deficits. Collectively, our findings delineate a neural circuitry substrate underlying the loss of contagious pain stemming from MS and propose a potential therapeutic avenue for mitigating empathic impairments associated with early life adversity.</div>","PeriodicalId":21609,"journal":{"name":"Science Advances","volume":"11 41","pages":""},"PeriodicalIF":12.5000,"publicationDate":"2025-10-08","publicationTypes":"Journal Article","fieldsOfStudy":null,"isOpenAccess":false,"openAccessPdf":"https://www.science.org/doi/reader/10.1126/sciadv.ady1944","citationCount":"0","resultStr":null,"platform":"Semanticscholar","paperid":null,"PeriodicalName":"Science Advances","FirstCategoryId":"103","ListUrlMain":"https://www.science.org/doi/10.1126/sciadv.ady1944","RegionNum":1,"RegionCategory":"综合性期刊","ArticlePicture":[],"TitleCN":null,"AbstractTextCN":null,"PMCID":null,"EPubDate":"","PubModel":"","JCR":"Q1","JCRName":"MULTIDISCIPLINARY SCIENCES","Score":null,"Total":0}
引用次数: 0

Abstract

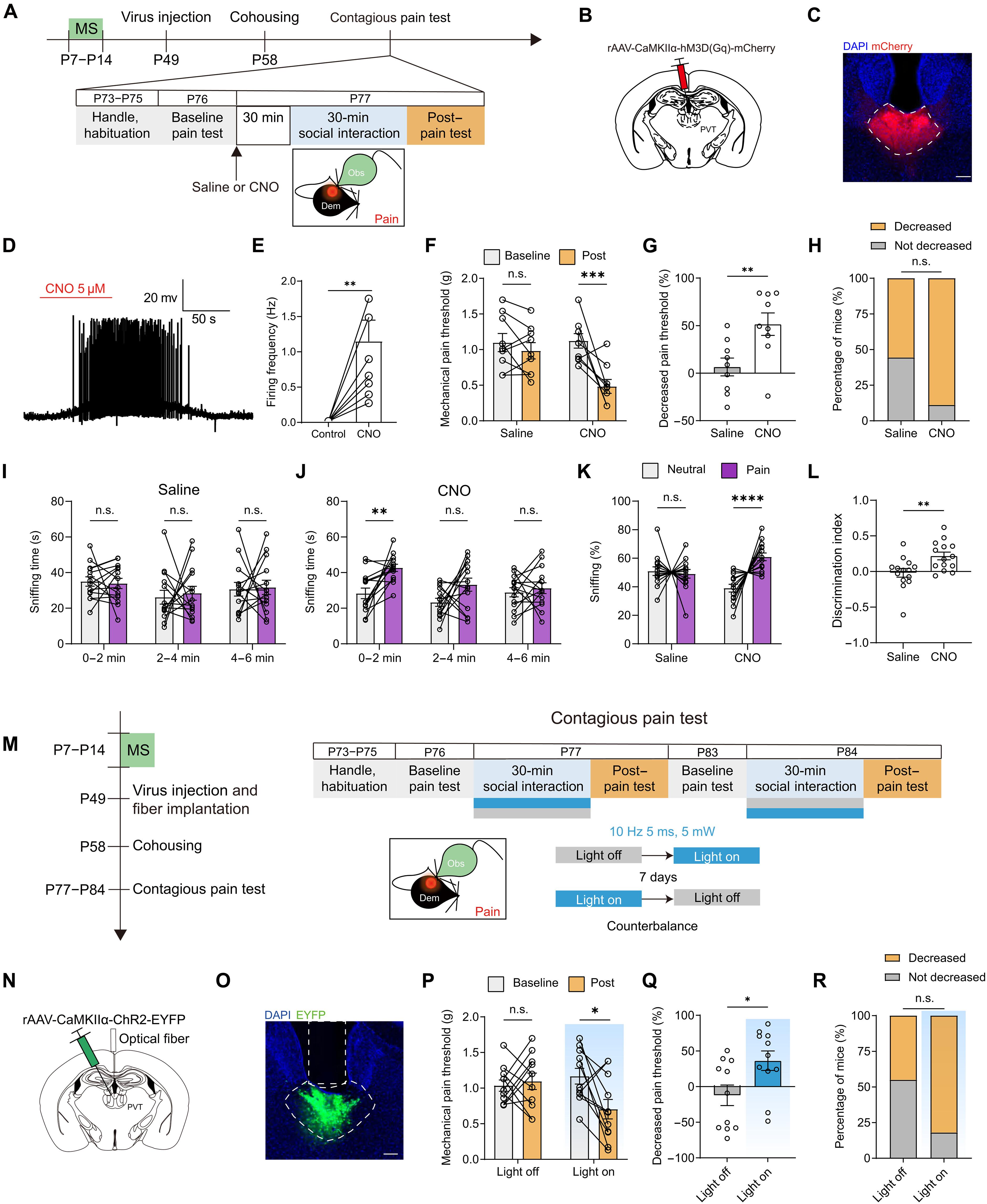
Contagious pain is considered one of the most common forms of emotional contagion observed in animal models. Nevertheless, little is known about the precise neural mechanisms governing the regulation of contagious pain in response to diverse environmental stressors. Here, we report that early life maternal separation (MS) precipitates impairments in the pain contagion between familiar partners. Specifically, we identify the indispensable role of glutamatergic projections from the paraventricular thalamus (PVT) to the prelimbic cortex (PrL) for the development of vicarious pain hypersensitivity. MS dampens activation of the PVT → PrL pathway during social interactions between observer and painful demonstrator. Augmenting the excitability or activity of the PVT → PrL circuit through chemogenetic interventions or tactile stimulation resembling social touch significantly ameliorates the MS-evoked contagious pain deficits. Collectively, our findings delineate a neural circuitry substrate underlying the loss of contagious pain stemming from MS and propose a potential therapeutic avenue for mitigating empathic impairments associated with early life adversity.

Abstract Image

室旁丘脑-边缘前皮层回路的功能障碍是母亲分离引起的传染性疼痛缺陷的基础
传染性疼痛被认为是在动物模型中观察到的最常见的情绪传染形式之一。然而,在不同的环境压力下,控制传染性疼痛调节的精确神经机制知之甚少。在这里,我们报告,早期生活母亲分离(MS)在熟悉的合作伙伴之间的疼痛传染损伤。具体来说,我们确定了从室旁丘脑(PVT)到边缘前皮质(PrL)的谷氨酸能投射在替代性疼痛超敏反应的发展中不可或缺的作用。在观察者和疼痛演示者之间的社会互动中,MS抑制PVT→PrL通路的激活。通过化学发生干预或类似社交触摸的触觉刺激来增强PVT→PrL回路的兴奋性或活动性,可显著改善ms诱发的传染性疼痛缺陷。总的来说,我们的研究结果描绘了MS引起的传染性疼痛丧失的神经回路底物,并提出了减轻与早期生活逆境相关的移情损伤的潜在治疗途径。
本文章由计算机程序翻译,如有差异,请以英文原文为准。
求助全文
约1分钟内获得全文 求助全文
来源期刊
Science Advances
Science Advances 综合性期刊-综合性期刊
CiteScore
21.40
自引率
1.50%
发文量
1937
审稿时长
29 weeks
期刊介绍: Science Advances, an open-access journal by AAAS, publishes impactful research in diverse scientific areas. It aims for fair, fast, and expert peer review, providing freely accessible research to readers. Led by distinguished scientists, the journal supports AAAS's mission by extending Science magazine's capacity to identify and promote significant advances. Evolving digital publishing technologies play a crucial role in advancing AAAS's global mission for science communication and benefitting humankind.
×
引用
GB/T 7714-2015
复制
MLA
复制
APA
复制
导出至
BibTeX EndNote RefMan NoteFirst NoteExpress
×
提示
您的信息不完整,为了账户安全,请先补充。
现在去补充
×
提示
您因"违规操作"
具体请查看互助需知
我知道了
×
提示
确定
请完成安全验证×
copy
已复制链接
快去分享给好友吧!
我知道了
右上角分享
点击右上角分享
0
联系我们:info@booksci.cn Book学术提供免费学术资源搜索服务,方便国内外学者检索中英文文献。致力于提供最便捷和优质的服务体验。 Copyright © 2023 布克学术 All rights reserved.
京ICP备2023020795号-1
ghs 京公网安备 11010802042870号
Book学术文献互助
Book学术文献互助群
群 号:604180095
Book学术官方微信