The involvement of 5-HT was necessary for EA-mediated improvement of post-stroke depression.

IF 6.2 1区 医学 Q1 PSYCHIATRY
Bing Deng, Wenhui Di, Haoxi Long, Qian He, Zhiyuan Jiang, Taiyu Nan, Jun Gu, Keni Huang, Hongtao Li, Shaoyang Cui, Nenggui Xu, Lulu Yao
{"title":"The involvement of 5-HT was necessary for EA-mediated improvement of post-stroke depression.","authors":"Bing Deng, Wenhui Di, Haoxi Long, Qian He, Zhiyuan Jiang, Taiyu Nan, Jun Gu, Keni Huang, Hongtao Li, Shaoyang Cui, Nenggui Xu, Lulu Yao","doi":"10.1038/s41398-025-03621-y","DOIUrl":null,"url":null,"abstract":"<p><p>The prevalence of depression is as high as about 30% within five years after stroke, while there is still no breakthrough in the Western medical treatments for post-stroke depression (PSD) in clinical practice. The traditional acupuncture treatment has been practiced to be effective for the therapy of PSD, but its mechanism still needs to be elucidated. With a combination of methods, including behavioral testing, immunofluorescence, in vivo electrophysiological recording, mRNA sequencing, genetic modulation, and in vivo fiber recording techniques, this study showed that electroacupuncture (EA) at Baihui (GV20) and Shenting (GV24) acupoints improved the depressive-like behaviors and neuronal electrophysiological activities in PSD model mice, which was established by bilateral injection of collagenase IV into the medial prefrontal cortex (mPFC). Moreover, it was found that the EA-mediated improvement was comparable to that of fluoxetine. The mRNA sequence analysis indicated that the 5-hydroxytryptamine (5-HT) system was involved in the pathogenesis of PSD. Meanwhile, the number of 5-HT positive neurons in the dorsal raphe nucleus (DRN) and 5-HT in the mPFC was significantly decreased, and ablation of neurons in the DRN could prevent the efficacy of EA. The neuronal activity of excitatory and inhibitory neurons in mPFC can be modulated by chemogenetic activation or inhibition of the TPH2-positive neurons in the DRN projecting to the mPFC. Together, our results have provided the insight of the biological mechanism underlying acupuncture in the treatment of PSD and revealed the scientific connotation of acupuncture in both clinical and scientific value.</p>","PeriodicalId":23278,"journal":{"name":"Translational Psychiatry","volume":"15 1","pages":"382"},"PeriodicalIF":6.2000,"publicationDate":"2025-10-06","publicationTypes":"Journal Article","fieldsOfStudy":null,"isOpenAccess":false,"openAccessPdf":"https://www.ncbi.nlm.nih.gov/pmc/articles/PMC12501360/pdf/","citationCount":"0","resultStr":null,"platform":"Semanticscholar","paperid":null,"PeriodicalName":"Translational Psychiatry","FirstCategoryId":"3","ListUrlMain":"https://doi.org/10.1038/s41398-025-03621-y","RegionNum":1,"RegionCategory":"医学","ArticlePicture":[],"TitleCN":null,"AbstractTextCN":null,"PMCID":null,"EPubDate":"","PubModel":"","JCR":"Q1","JCRName":"PSYCHIATRY","Score":null,"Total":0}
引用次数: 0

Abstract

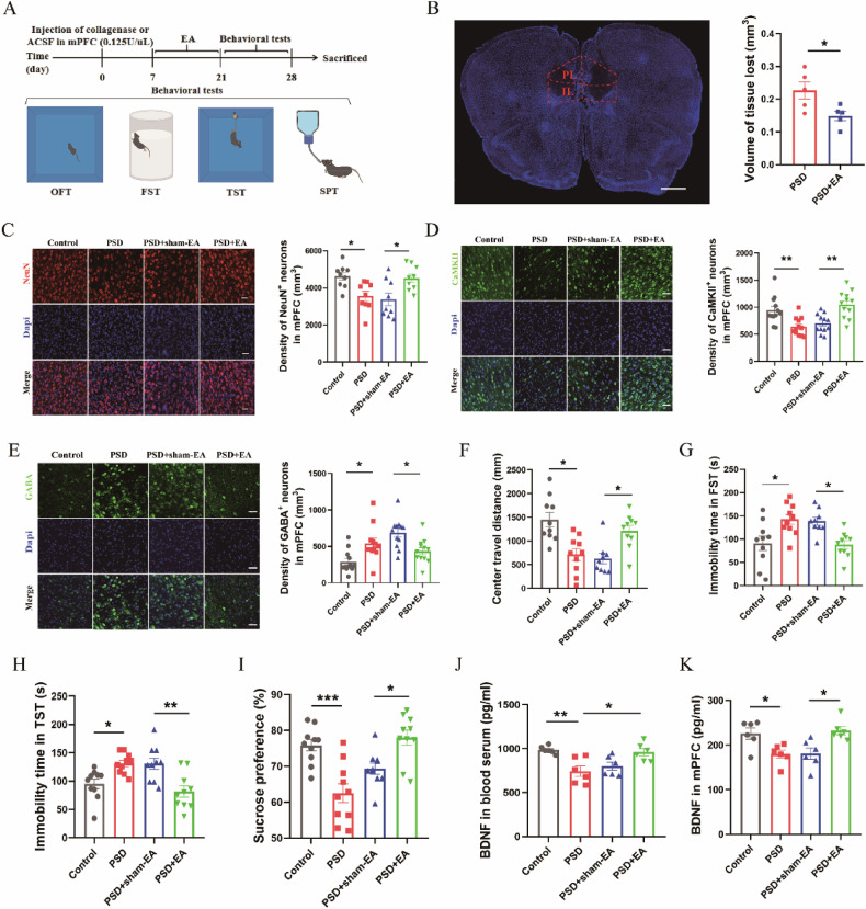
The prevalence of depression is as high as about 30% within five years after stroke, while there is still no breakthrough in the Western medical treatments for post-stroke depression (PSD) in clinical practice. The traditional acupuncture treatment has been practiced to be effective for the therapy of PSD, but its mechanism still needs to be elucidated. With a combination of methods, including behavioral testing, immunofluorescence, in vivo electrophysiological recording, mRNA sequencing, genetic modulation, and in vivo fiber recording techniques, this study showed that electroacupuncture (EA) at Baihui (GV20) and Shenting (GV24) acupoints improved the depressive-like behaviors and neuronal electrophysiological activities in PSD model mice, which was established by bilateral injection of collagenase IV into the medial prefrontal cortex (mPFC). Moreover, it was found that the EA-mediated improvement was comparable to that of fluoxetine. The mRNA sequence analysis indicated that the 5-hydroxytryptamine (5-HT) system was involved in the pathogenesis of PSD. Meanwhile, the number of 5-HT positive neurons in the dorsal raphe nucleus (DRN) and 5-HT in the mPFC was significantly decreased, and ablation of neurons in the DRN could prevent the efficacy of EA. The neuronal activity of excitatory and inhibitory neurons in mPFC can be modulated by chemogenetic activation or inhibition of the TPH2-positive neurons in the DRN projecting to the mPFC. Together, our results have provided the insight of the biological mechanism underlying acupuncture in the treatment of PSD and revealed the scientific connotation of acupuncture in both clinical and scientific value.

Abstract Image

Abstract Image

Abstract Image

5-HT的参与对于ea介导的卒中后抑郁的改善是必要的。
脑卒中后5年内抑郁症患病率高达30%左右,而西医治疗脑卒中后抑郁症在临床实践中仍未取得突破。传统针刺治疗PSD已被实践证明是有效的,但其机制仍有待阐明。本研究采用行为学测试、免疫荧光、体内电生理记录、mRNA测序、基因调控、体内纤维记录等方法,发现电针(EA)穴位百会(GV20)和神亭(GV24)可改善双侧向内侧前额叶皮质(mPFC)注射胶原酶IV建立的PSD模型小鼠的抑郁样行为和神经元电生理活动。此外,发现ea介导的改善与氟西汀相当。mRNA序列分析表明5-羟色胺(5-HT)系统参与了PSD的发病机制。同时,中隔背核(DRN)中5-HT阳性神经元数量和mPFC中5-HT阳性神经元数量明显减少,DRN中神经元的消融可阻止EA的疗效。mPFC中兴奋性和抑制性神经元的活性可通过化学发生激活或抑制DRN中投射到mPFC的tph2阳性神经元来调节。总之,我们的研究结果提供了针刺治疗PSD的生物学机制,揭示了针刺在临床和科学价值上的科学内涵。
本文章由计算机程序翻译,如有差异,请以英文原文为准。
求助全文
约1分钟内获得全文 求助全文
来源期刊
CiteScore
11.50
自引率
2.90%
发文量
484
审稿时长
23 weeks
期刊介绍: Psychiatry has suffered tremendously by the limited translational pipeline. Nobel laureate Julius Axelrod''s discovery in 1961 of monoamine reuptake by pre-synaptic neurons still forms the basis of contemporary antidepressant treatment. There is a grievous gap between the explosion of knowledge in neuroscience and conceptually novel treatments for our patients. Translational Psychiatry bridges this gap by fostering and highlighting the pathway from discovery to clinical applications, healthcare and global health. We view translation broadly as the full spectrum of work that marks the pathway from discovery to global health, inclusive. The steps of translation that are within the scope of Translational Psychiatry include (i) fundamental discovery, (ii) bench to bedside, (iii) bedside to clinical applications (clinical trials), (iv) translation to policy and health care guidelines, (v) assessment of health policy and usage, and (vi) global health. All areas of medical research, including — but not restricted to — molecular biology, genetics, pharmacology, imaging and epidemiology are welcome as they contribute to enhance the field of translational psychiatry.
×
引用
GB/T 7714-2015
复制
MLA
复制
APA
复制
导出至
BibTeX EndNote RefMan NoteFirst NoteExpress
×
提示
您的信息不完整,为了账户安全,请先补充。
现在去补充
×
提示
您因"违规操作"
具体请查看互助需知
我知道了
×
提示
确定
请完成安全验证×
copy
已复制链接
快去分享给好友吧!
我知道了
右上角分享
点击右上角分享
0
联系我们:info@booksci.cn Book学术提供免费学术资源搜索服务,方便国内外学者检索中英文文献。致力于提供最便捷和优质的服务体验。 Copyright © 2023 布克学术 All rights reserved.
京ICP备2023020795号-1
ghs 京公网安备 11010802042870号
Book学术文献互助
Book学术文献互助群
群 号:604180095
Book学术官方微信