MRPL35 Attenuates Neonatal Parenteral Nutrition-Associated Cholestasis by Modulating the ROS/JNK/NF-κB Pathway.

IF 4.1 2区 医学 Q2 IMMUNOLOGY
Journal of Inflammation Research Pub Date : 2025-09-30 eCollection Date: 2025-01-01 DOI:10.2147/JIR.S528466
Xiaodong Sun, Leilei Shen, Ruixue Zheng, Min Tao, Sheng Chen
{"title":"MRPL35 Attenuates Neonatal Parenteral Nutrition-Associated Cholestasis by Modulating the ROS/JNK/NF-κB Pathway.","authors":"Xiaodong Sun, Leilei Shen, Ruixue Zheng, Min Tao, Sheng Chen","doi":"10.2147/JIR.S528466","DOIUrl":null,"url":null,"abstract":"<p><strong>Objective: </strong>This study aimed to elucidate the role of the MRPL35/ROS/JNK/NF-κB signaling pathway in the pathogenesis of neonatal parenteral nutrition-associated cholestasis (PNAC) to identify underlying mechanisms and potential therapeutic targets.</p><p><strong>Methods: </strong>The study employed both human and animal models. Neonates receiving parenteral nutrition for at least 2 weeks were divided into PNAC (n=10) and control groups (n=13). A PNAC model was established in male Sprague-Dawley rats (parenteral nutrition for 14 days, n=6/group), with interventions including adenovirus-mediated MRPL35 overexpression and N-acetylcysteine (NAC) treatment. Inflammatory markers, oxidative stress indicators, and signaling pathway activation were assessed using ELISA, immunohistochemistry, qRT-PCR, and Western blotting.</p><p><strong>Results: </strong>Clinically, neonates with PNAC exhibited elevated serum levels of AST, DBil, TBA, TNF-α, and IL-1β, along with reduced levels of anti-inflammatory cytokines (IL-4, IL-10), increased ROS, and higher apoptosis in peripheral blood mononuclear cells (PBMCs). MRPL35 expression was significantly downregulated and JNK and NF-κB pathways were activated. In the animal model, PNAC rats showed severe liver injury, elevated TNF-α, IL-1β and ROS in hepatocytes, and higher hepatocyte apoptosis; the expression of <i>MRPL35</i> mRNA was significantly downregulated. Overexpression of MRPL35 reduced JNK/NF-κB activation, inflammatory cytokines, oxidative stress and liver injury, effects that were enhanced by co-treatment with N-acetylcysteine (NAC).</p><p><strong>Conclusion: </strong>The MRPL35/ROS/JNK/NF-κB signaling pathway plays a critical role in the pathogenesis of PNAC. Targeting MRPL35 is expected to alleviate liver injury by blocking mitochondrial ROS signaling, offering a novel precision treatment model targeting the mitochondrial-inflammation axis for PNAC.</p>","PeriodicalId":16107,"journal":{"name":"Journal of Inflammation Research","volume":"18 ","pages":"13489-13502"},"PeriodicalIF":4.1000,"publicationDate":"2025-09-30","publicationTypes":"Journal Article","fieldsOfStudy":null,"isOpenAccess":false,"openAccessPdf":"https://www.ncbi.nlm.nih.gov/pmc/articles/PMC12495920/pdf/","citationCount":"0","resultStr":null,"platform":"Semanticscholar","paperid":null,"PeriodicalName":"Journal of Inflammation Research","FirstCategoryId":"3","ListUrlMain":"https://doi.org/10.2147/JIR.S528466","RegionNum":2,"RegionCategory":"医学","ArticlePicture":[],"TitleCN":null,"AbstractTextCN":null,"PMCID":null,"EPubDate":"2025/1/1 0:00:00","PubModel":"eCollection","JCR":"Q2","JCRName":"IMMUNOLOGY","Score":null,"Total":0}
引用次数: 0

Abstract

Objective: This study aimed to elucidate the role of the MRPL35/ROS/JNK/NF-κB signaling pathway in the pathogenesis of neonatal parenteral nutrition-associated cholestasis (PNAC) to identify underlying mechanisms and potential therapeutic targets.

Methods: The study employed both human and animal models. Neonates receiving parenteral nutrition for at least 2 weeks were divided into PNAC (n=10) and control groups (n=13). A PNAC model was established in male Sprague-Dawley rats (parenteral nutrition for 14 days, n=6/group), with interventions including adenovirus-mediated MRPL35 overexpression and N-acetylcysteine (NAC) treatment. Inflammatory markers, oxidative stress indicators, and signaling pathway activation were assessed using ELISA, immunohistochemistry, qRT-PCR, and Western blotting.

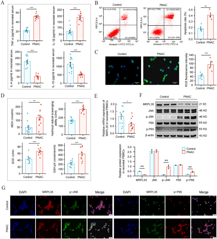
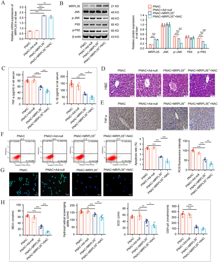
Results: Clinically, neonates with PNAC exhibited elevated serum levels of AST, DBil, TBA, TNF-α, and IL-1β, along with reduced levels of anti-inflammatory cytokines (IL-4, IL-10), increased ROS, and higher apoptosis in peripheral blood mononuclear cells (PBMCs). MRPL35 expression was significantly downregulated and JNK and NF-κB pathways were activated. In the animal model, PNAC rats showed severe liver injury, elevated TNF-α, IL-1β and ROS in hepatocytes, and higher hepatocyte apoptosis; the expression of MRPL35 mRNA was significantly downregulated. Overexpression of MRPL35 reduced JNK/NF-κB activation, inflammatory cytokines, oxidative stress and liver injury, effects that were enhanced by co-treatment with N-acetylcysteine (NAC).

Conclusion: The MRPL35/ROS/JNK/NF-κB signaling pathway plays a critical role in the pathogenesis of PNAC. Targeting MRPL35 is expected to alleviate liver injury by blocking mitochondrial ROS signaling, offering a novel precision treatment model targeting the mitochondrial-inflammation axis for PNAC.

Abstract Image

Abstract Image

Abstract Image

MRPL35通过调节ROS/JNK/NF-κB通路减轻新生儿肠外营养相关的胆汁淤积。
目的:本研究旨在阐明MRPL35/ROS/JNK/NF-κB信号通路在新生儿肠外营养相关性胆汁淤积(PNAC)发病中的作用,以确定其潜在机制和潜在的治疗靶点。方法:采用人和动物模型。接受肠外营养至少2周的新生儿分为PNAC组(n=10)和对照组(n=13)。采用腺病毒介导的MRPL35过表达和n -乙酰半胱氨酸(NAC)处理,建立雄性Sprague-Dawley大鼠PNAC模型(肠外营养14 d, n=6/组)。使用ELISA、免疫组织化学、qRT-PCR和Western blotting评估炎症标志物、氧化应激指标和信号通路激活情况。结果:临床上,PNAC患儿血清AST、DBil、TBA、TNF-α、IL-1β水平升高,抗炎细胞因子(IL-4、IL-10)水平降低,ROS升高,外周血单个核细胞(PBMCs)凋亡增加。MRPL35表达显著下调,JNK和NF-κB通路被激活。在动物模型中,PNAC大鼠表现为严重的肝损伤,肝细胞中TNF-α、IL-1β和ROS升高,肝细胞凋亡增加;MRPL35 mRNA表达显著下调。MRPL35过表达可降低JNK/NF-κB活化、炎症因子、氧化应激和肝损伤,与n -乙酰半胱氨酸(NAC)联合治疗可增强这一作用。结论:MRPL35/ROS/JNK/NF-κB信号通路在PNAC的发病过程中起关键作用。靶向MRPL35有望通过阻断线粒体ROS信号来减轻肝损伤,为PNAC提供一种靶向线粒体-炎症轴的新型精准治疗模型。
本文章由计算机程序翻译,如有差异,请以英文原文为准。
求助全文
约1分钟内获得全文 求助全文
来源期刊
Journal of Inflammation Research
Journal of Inflammation Research Immunology and Microbiology-Immunology
CiteScore
6.10
自引率
2.20%
发文量
658
审稿时长
16 weeks
期刊介绍: An international, peer-reviewed, open access, online journal that welcomes laboratory and clinical findings on the molecular basis, cell biology and pharmacology of inflammation.
×
引用
GB/T 7714-2015
复制
MLA
复制
APA
复制
导出至
BibTeX EndNote RefMan NoteFirst NoteExpress
×
提示
您的信息不完整,为了账户安全,请先补充。
现在去补充
×
提示
您因"违规操作"
具体请查看互助需知
我知道了
×
提示
确定
请完成安全验证×
copy
已复制链接
快去分享给好友吧!
我知道了
右上角分享
点击右上角分享
0
联系我们:info@booksci.cn Book学术提供免费学术资源搜索服务,方便国内外学者检索中英文文献。致力于提供最便捷和优质的服务体验。 Copyright © 2023 布克学术 All rights reserved.
京ICP备2023020795号-1
ghs 京公网安备 11010802042870号
Book学术文献互助
Book学术文献互助群
群 号:604180095
Book学术官方微信