Inhibition of autophagy enhances the sensitivity of ciclopirox olamine in human chronic myelogenous leukemia K562 cells.

IF 3.2 3区 医学 Q1 MEDICINE, GENERAL & INTERNAL
International Journal of Medical Sciences Pub Date : 2025-09-12 eCollection Date: 2025-01-01 DOI:10.7150/ijms.114452
Hongyu Zhou, Hongyan Chen, Kaitao Luo, Lingmei Kong, Yan Li
{"title":"Inhibition of autophagy enhances the sensitivity of ciclopirox olamine in human chronic myelogenous leukemia K562 cells.","authors":"Hongyu Zhou, Hongyan Chen, Kaitao Luo, Lingmei Kong, Yan Li","doi":"10.7150/ijms.114452","DOIUrl":null,"url":null,"abstract":"<p><p>Hematological malignancies, such as leukemia and multiple myeloma, are heterogeneous blood diseases that affect blood, lymphoid and other related tissues. Ciclopirox olamine (CPX), which is an antifungal agent, was identified as a promising anti-cancer candidate drug recently, especially in hematologic malignancy. However, CPX resistance in hematologic malignancy and the underlying molecular mechanisms are largely unknown. Our present study found that different leukemia cells exhibited different apoptotic responses to CPX. CPX effectively induced mitochondrial-mediated apoptosis in adult acute myeloid leukemia OCI-AML2 cells. However, in human chronic myelogenous leukemia K562 cells, CPX induced little apoptosis. Further study showed that CPX inhibited autophagy in OCI-AML2 cells, but induced autophagy in K562 cells. Notably, compared with CPX alone, the combination of CPX with the autophagy inhibitor chloroquine (CQ) or Bafilomycin A1 (Baf-A1) significantly enhanced pro-apoptotic activity of CPX, suggesting that CPX-induced autophagy is cytoprotective in K562 cells. Mechanism study showed that CPX induced autophagy by activating AMP-activated protein kinase (AMPK)/Unc-51 like autophagy activating kinase 1 (ULK1) signaling. Ectopic expression of dominant negative AMPKα or pharmacological inhibition of AMPK with its inhibitor compound C partially prevented from CPX inducing autophagy and re-sensitized K562 cells to CPX-induced apoptosis. Taken together, our present study demonstrates that AMPK-ULK1-mediated autophagy protects human chronic myelogenous leukemia K562 cells from CPX-induced apoptosis. To improve the clinical therapeutic efficacy of CPX in chronic myelogenous leukemia, the combination therapy of CQ and CPX might be a worthwhile alternative option.</p>","PeriodicalId":14031,"journal":{"name":"International Journal of Medical Sciences","volume":"22 15","pages":"4013-4025"},"PeriodicalIF":3.2000,"publicationDate":"2025-09-12","publicationTypes":"Journal Article","fieldsOfStudy":null,"isOpenAccess":false,"openAccessPdf":"https://www.ncbi.nlm.nih.gov/pmc/articles/PMC12492355/pdf/","citationCount":"0","resultStr":null,"platform":"Semanticscholar","paperid":null,"PeriodicalName":"International Journal of Medical Sciences","FirstCategoryId":"3","ListUrlMain":"https://doi.org/10.7150/ijms.114452","RegionNum":3,"RegionCategory":"医学","ArticlePicture":[],"TitleCN":null,"AbstractTextCN":null,"PMCID":null,"EPubDate":"2025/1/1 0:00:00","PubModel":"eCollection","JCR":"Q1","JCRName":"MEDICINE, GENERAL & INTERNAL","Score":null,"Total":0}
引用次数: 0

Abstract

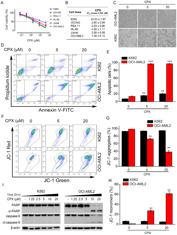
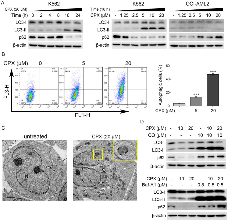
Hematological malignancies, such as leukemia and multiple myeloma, are heterogeneous blood diseases that affect blood, lymphoid and other related tissues. Ciclopirox olamine (CPX), which is an antifungal agent, was identified as a promising anti-cancer candidate drug recently, especially in hematologic malignancy. However, CPX resistance in hematologic malignancy and the underlying molecular mechanisms are largely unknown. Our present study found that different leukemia cells exhibited different apoptotic responses to CPX. CPX effectively induced mitochondrial-mediated apoptosis in adult acute myeloid leukemia OCI-AML2 cells. However, in human chronic myelogenous leukemia K562 cells, CPX induced little apoptosis. Further study showed that CPX inhibited autophagy in OCI-AML2 cells, but induced autophagy in K562 cells. Notably, compared with CPX alone, the combination of CPX with the autophagy inhibitor chloroquine (CQ) or Bafilomycin A1 (Baf-A1) significantly enhanced pro-apoptotic activity of CPX, suggesting that CPX-induced autophagy is cytoprotective in K562 cells. Mechanism study showed that CPX induced autophagy by activating AMP-activated protein kinase (AMPK)/Unc-51 like autophagy activating kinase 1 (ULK1) signaling. Ectopic expression of dominant negative AMPKα or pharmacological inhibition of AMPK with its inhibitor compound C partially prevented from CPX inducing autophagy and re-sensitized K562 cells to CPX-induced apoptosis. Taken together, our present study demonstrates that AMPK-ULK1-mediated autophagy protects human chronic myelogenous leukemia K562 cells from CPX-induced apoptosis. To improve the clinical therapeutic efficacy of CPX in chronic myelogenous leukemia, the combination therapy of CQ and CPX might be a worthwhile alternative option.

Abstract Image

Abstract Image

Abstract Image

抑制自噬增强环匹罗胺对人慢性髓性白血病K562细胞的敏感性。
血液恶性肿瘤,如白血病和多发性骨髓瘤,是影响血液、淋巴组织和其他相关组织的异质性血液疾病。环匹罗胺(Ciclopirox olamine, CPX)是一种抗真菌药物,近年来被认为是一种很有前景的抗癌候选药物,特别是在血液恶性肿瘤中。然而,CPX在血液恶性肿瘤中的耐药性及其潜在的分子机制在很大程度上是未知的。本研究发现,不同的白血病细胞对CPX表现出不同的凋亡反应。CPX有效诱导线粒体介导的成人急性髓系白血病OCI-AML2细胞凋亡。然而,在人慢性髓性白血病K562细胞中,CPX诱导的凋亡很少。进一步研究表明,CPX抑制OCI-AML2细胞的自噬,而诱导K562细胞的自噬。值得注意的是,与单独使用CPX相比,CPX与自噬抑制剂氯喹(CQ)或巴菲霉素A1 (Baf-A1)联合使用可显著增强CPX的促凋亡活性,提示CPX诱导的自噬对K562细胞具有细胞保护作用。机制研究表明,CPX通过激活amp活化蛋白激酶(AMPK)/Unc-51样自噬活化激酶1 (ULK1)信号通路诱导细胞自噬。异位表达显性阴性AMPKα或用其抑制剂化合物C对AMPK进行药理学抑制,部分阻止了CPX诱导的自噬,并使K562细胞对CPX诱导的凋亡重新敏感。综上所述,我们目前的研究表明ampk - ulk1介导的自噬可以保护人类慢性髓性白血病K562细胞免受cpx诱导的凋亡。为了提高CPX治疗慢性粒细胞白血病的临床疗效,CQ与CPX联合治疗可能是一个值得选择的方案。
本文章由计算机程序翻译,如有差异,请以英文原文为准。
求助全文
约1分钟内获得全文 求助全文
来源期刊
International Journal of Medical Sciences
International Journal of Medical Sciences MEDICINE, GENERAL & INTERNAL-
CiteScore
7.20
自引率
0.00%
发文量
185
审稿时长
2.7 months
期刊介绍: Original research papers, reviews, and short research communications in any medical related area can be submitted to the Journal on the understanding that the work has not been published previously in whole or part and is not under consideration for publication elsewhere. Manuscripts in basic science and clinical medicine are both considered. There is no restriction on the length of research papers and reviews, although authors are encouraged to be concise. Short research communication is limited to be under 2500 words.
×
引用
GB/T 7714-2015
复制
MLA
复制
APA
复制
导出至
BibTeX EndNote RefMan NoteFirst NoteExpress
×
提示
您的信息不完整,为了账户安全,请先补充。
现在去补充
×
提示
您因"违规操作"
具体请查看互助需知
我知道了
×
提示
确定
请完成安全验证×
copy
已复制链接
快去分享给好友吧!
我知道了
右上角分享
点击右上角分享
0
联系我们:info@booksci.cn Book学术提供免费学术资源搜索服务,方便国内外学者检索中英文文献。致力于提供最便捷和优质的服务体验。 Copyright © 2023 布克学术 All rights reserved.
京ICP备2023020795号-1
ghs 京公网安备 11010802042870号
Book学术文献互助
Book学术文献互助群
群 号:604180095
Book学术官方微信