Kaempferol triggers cellular senescence via CDK1 ubiquitination in HCC cells.

IF 6 2区 医学 Q1 ONCOLOGY
Damin Liang, Min Tian, Guomei Hu, Yu Zhang, Lunyou Zhang, Juqi Chen, Xin Shen, Huayong Jian, Peng Tian, Tingchao Li, Xiaoju Cheng
{"title":"Kaempferol triggers cellular senescence via CDK1 ubiquitination in HCC cells.","authors":"Damin Liang, Min Tian, Guomei Hu, Yu Zhang, Lunyou Zhang, Juqi Chen, Xin Shen, Huayong Jian, Peng Tian, Tingchao Li, Xiaoju Cheng","doi":"10.1186/s12935-025-03961-1","DOIUrl":null,"url":null,"abstract":"<p><p>Hepatocellular carcinoma (HCC) is a common malignancy with poor prognosis. Cellular senescence, a state linked to cell cycle arrest, represents a potential therapeutic strategy for cancer. However, the clinical impact and regulatory mechanism of cellular senescence in HCC remains incompletely unknown. We identified HCC associated differentially expressed genes (DEGs) using bioinformatics analysis of public databases (TCGA, GEO, GEPIA, etc.). Enrichment, prognostic, risk scoring models analyses revealed cyclin-dependent kinase 1 (CDK1) as a core senescence-related gene. CDK1 expression was upregulated in HCC tissues and correlated with poor prognosis of HCC patients. In addition, CDK1 knockdown significantly increased senescence markers (the level or activity of P16, P21, and SA-β-gal), and induced cellular senescence in HepG2 cells. Molecular docking demonstrated high-affinity binding between CDK1 and kaempferol (KAE; affinity = -9.7 kcal/mol). KAE treatment similarly increased senescence markers and promoted cellular senescence in HepG2 cells. Mechanistically, KAE reduced CDK1 protein levels by promoting its ubiquitination and subsequent degradation. These findings indicated that KAE might induce cellular senescence through CDK1 ubiquitination, providing potential drugs and targets for HCC treatment.</p>","PeriodicalId":9385,"journal":{"name":"Cancer Cell International","volume":"25 1","pages":"325"},"PeriodicalIF":6.0000,"publicationDate":"2025-10-03","publicationTypes":"Journal Article","fieldsOfStudy":null,"isOpenAccess":false,"openAccessPdf":"https://www.ncbi.nlm.nih.gov/pmc/articles/PMC12495675/pdf/","citationCount":"0","resultStr":null,"platform":"Semanticscholar","paperid":null,"PeriodicalName":"Cancer Cell International","FirstCategoryId":"3","ListUrlMain":"https://doi.org/10.1186/s12935-025-03961-1","RegionNum":2,"RegionCategory":"医学","ArticlePicture":[],"TitleCN":null,"AbstractTextCN":null,"PMCID":null,"EPubDate":"","PubModel":"","JCR":"Q1","JCRName":"ONCOLOGY","Score":null,"Total":0}
引用次数: 0

Abstract

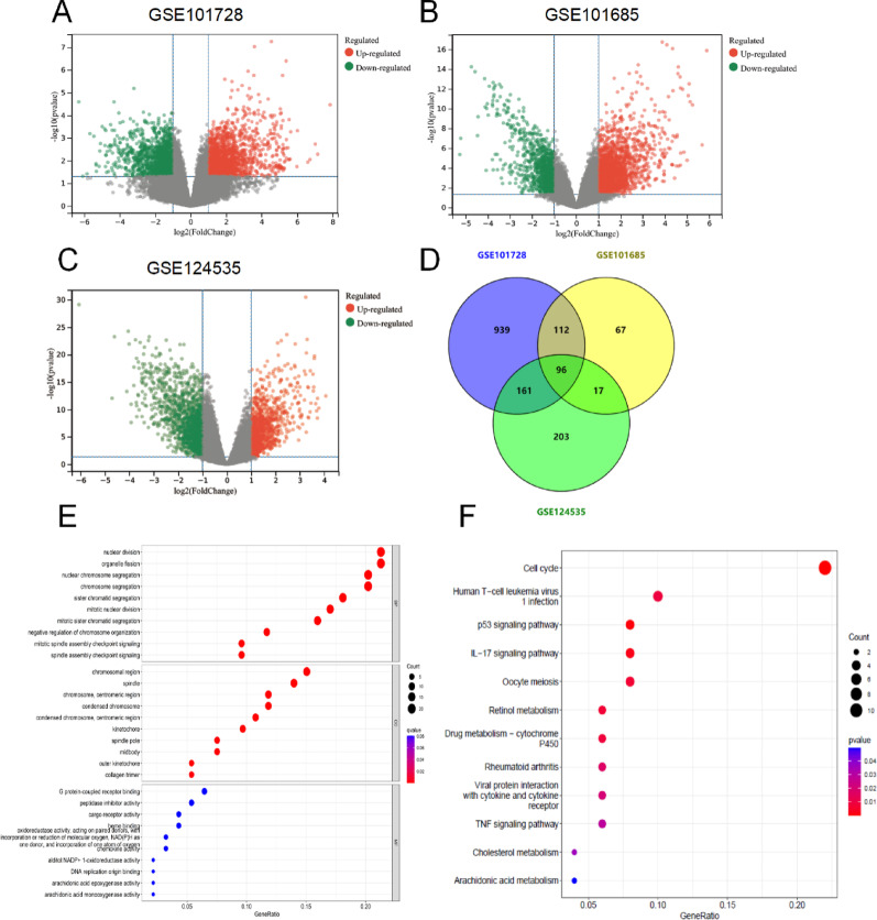
Hepatocellular carcinoma (HCC) is a common malignancy with poor prognosis. Cellular senescence, a state linked to cell cycle arrest, represents a potential therapeutic strategy for cancer. However, the clinical impact and regulatory mechanism of cellular senescence in HCC remains incompletely unknown. We identified HCC associated differentially expressed genes (DEGs) using bioinformatics analysis of public databases (TCGA, GEO, GEPIA, etc.). Enrichment, prognostic, risk scoring models analyses revealed cyclin-dependent kinase 1 (CDK1) as a core senescence-related gene. CDK1 expression was upregulated in HCC tissues and correlated with poor prognosis of HCC patients. In addition, CDK1 knockdown significantly increased senescence markers (the level or activity of P16, P21, and SA-β-gal), and induced cellular senescence in HepG2 cells. Molecular docking demonstrated high-affinity binding between CDK1 and kaempferol (KAE; affinity = -9.7 kcal/mol). KAE treatment similarly increased senescence markers and promoted cellular senescence in HepG2 cells. Mechanistically, KAE reduced CDK1 protein levels by promoting its ubiquitination and subsequent degradation. These findings indicated that KAE might induce cellular senescence through CDK1 ubiquitination, providing potential drugs and targets for HCC treatment.

Abstract Image

Abstract Image

Abstract Image

山奈酚通过CDK1泛素化在HCC细胞中引发细胞衰老。
肝细胞癌是一种常见的恶性肿瘤,预后较差。细胞衰老,一种与细胞周期阻滞相关的状态,代表了一种潜在的癌症治疗策略。然而,HCC中细胞衰老的临床影响和调控机制仍不完全清楚。我们利用公共数据库(TCGA, GEO, GEPIA等)的生物信息学分析确定了HCC相关的差异表达基因(DEGs)。富集、预后、风险评分模型分析显示,周期蛋白依赖性激酶1 (CDK1)是一个核心的衰老相关基因。CDK1在HCC组织中表达上调,与HCC患者预后不良相关。此外,CDK1敲低显著增加衰老标志物(P16、P21和SA-β-gal的水平或活性),诱导HepG2细胞衰老。分子对接显示CDK1与山奈酚具有高亲和力结合(KAE,亲和力= -9.7 kcal/mol)。KAE处理同样增加了HepG2细胞的衰老标志物并促进了细胞衰老。在机制上,KAE通过促进其泛素化和随后的降解来降低CDK1蛋白水平。这些发现提示KAE可能通过CDK1泛素化诱导细胞衰老,为HCC治疗提供了潜在的药物和靶点。
本文章由计算机程序翻译,如有差异,请以英文原文为准。
求助全文
约1分钟内获得全文 求助全文
来源期刊
CiteScore
10.90
自引率
1.70%
发文量
360
审稿时长
1 months
期刊介绍: Cancer Cell International publishes articles on all aspects of cancer cell biology, originating largely from, but not limited to, work using cell culture techniques. The journal focuses on novel cancer studies reporting data from biological experiments performed on cells grown in vitro, in two- or three-dimensional systems, and/or in vivo (animal experiments). These types of experiments have provided crucial data in many fields, from cell proliferation and transformation, to epithelial-mesenchymal interaction, to apoptosis, and host immune response to tumors. Cancer Cell International also considers articles that focus on novel technologies or novel pathways in molecular analysis and on epidemiological studies that may affect patient care, as well as articles reporting translational cancer research studies where in vitro discoveries are bridged to the clinic. As such, the journal is interested in laboratory and animal studies reporting on novel biomarkers of tumor progression and response to therapy and on their applicability to human cancers.
×
引用
GB/T 7714-2015
复制
MLA
复制
APA
复制
导出至
BibTeX EndNote RefMan NoteFirst NoteExpress
×
提示
您的信息不完整,为了账户安全,请先补充。
现在去补充
×
提示
您因"违规操作"
具体请查看互助需知
我知道了
×
提示
确定
请完成安全验证×
copy
已复制链接
快去分享给好友吧!
我知道了
右上角分享
点击右上角分享
0
联系我们:info@booksci.cn Book学术提供免费学术资源搜索服务,方便国内外学者检索中英文文献。致力于提供最便捷和优质的服务体验。 Copyright © 2023 布克学术 All rights reserved.
京ICP备2023020795号-1
ghs 京公网安备 11010802042870号
Book学术文献互助
Book学术文献互助群
群 号:604180095
Book学术官方微信