Characterization of Perineuronal Nets (PNNs) in the Paraventricular Nucleus of the Hypothalamus (PVN) and their alteration in neurogenic hypertension.

Ismary Blanco, Sichu Chen, Erin Yeo, Samantha Reasonover, Monica M Santisteban
{"title":"Characterization of Perineuronal Nets (PNNs) in the Paraventricular Nucleus of the Hypothalamus (PVN) and their alteration in neurogenic hypertension.","authors":"Ismary Blanco, Sichu Chen, Erin Yeo, Samantha Reasonover, Monica M Santisteban","doi":"10.21203/rs.3.rs-7521051/v1","DOIUrl":null,"url":null,"abstract":"<p><p>Perineuronal nets (PNNs) are key regulators of neuronal excitability, yet whether they are altered during neurogenic hypertension is unknown. Here, we mapped the developmental trajectory of PNNs in the paraventricular nucleus of the hypothalamus (PVN), a crucial nucleus involved in blood pressure regulation, and examined their modulation in neurogenic hypertension. We show that PNNs in PVN follow a developmental pattern, enwrapping 25% of neuronal nitric oxide synthase (nNOS)-expressing neurons, with sex differences observed only in oxytocin (OXT)-enwrapped populations. In the DOCA-salt mouse model of neurogenic hypertension, males, but not females, exhibit an increased number and area of PNNs in the PVN. Given that PNNs modulate neuronal activity, our findings may implicate recruitment of previously \"silent\" neurons as potential contributors of PVN hyperactivity in hypertension. These results demonstrate that PNN remodeling is associated with neurogenic hypertension.</p>","PeriodicalId":519972,"journal":{"name":"Research square","volume":" ","pages":""},"PeriodicalIF":0.0000,"publicationDate":"2025-09-26","publicationTypes":"Journal Article","fieldsOfStudy":null,"isOpenAccess":false,"openAccessPdf":"https://www.ncbi.nlm.nih.gov/pmc/articles/PMC12486072/pdf/","citationCount":"0","resultStr":null,"platform":"Semanticscholar","paperid":null,"PeriodicalName":"Research square","FirstCategoryId":"1085","ListUrlMain":"https://doi.org/10.21203/rs.3.rs-7521051/v1","RegionNum":0,"RegionCategory":null,"ArticlePicture":[],"TitleCN":null,"AbstractTextCN":null,"PMCID":null,"EPubDate":"","PubModel":"","JCR":"","JCRName":"","Score":null,"Total":0}
引用次数: 0

Abstract

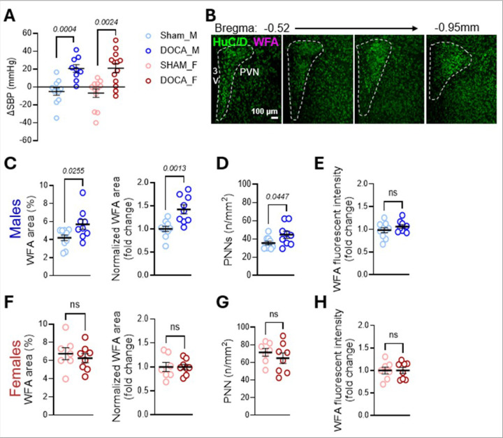
Perineuronal nets (PNNs) are key regulators of neuronal excitability, yet whether they are altered during neurogenic hypertension is unknown. Here, we mapped the developmental trajectory of PNNs in the paraventricular nucleus of the hypothalamus (PVN), a crucial nucleus involved in blood pressure regulation, and examined their modulation in neurogenic hypertension. We show that PNNs in PVN follow a developmental pattern, enwrapping 25% of neuronal nitric oxide synthase (nNOS)-expressing neurons, with sex differences observed only in oxytocin (OXT)-enwrapped populations. In the DOCA-salt mouse model of neurogenic hypertension, males, but not females, exhibit an increased number and area of PNNs in the PVN. Given that PNNs modulate neuronal activity, our findings may implicate recruitment of previously "silent" neurons as potential contributors of PVN hyperactivity in hypertension. These results demonstrate that PNN remodeling is associated with neurogenic hypertension.

Abstract Image

Abstract Image

Abstract Image

下丘脑室旁核神经网络(PNNs)的特征及其在神经源性高血压中的改变。
神经周围网络(PNNs)是神经元兴奋性的关键调节因子,但它们是否在神经源性高血压中发生改变尚不清楚。在这里,我们绘制了下丘脑室旁核(PVN)中PNNs的发育轨迹,PVN是参与血压调节的关键核,并研究了它们在神经源性高血压中的调节作用。我们发现PVN中的pnn遵循一种发育模式,包裹着25%的神经元一氧化氮合酶(nNOS)表达神经元,仅在催产素(OXT)包裹的群体中观察到性别差异。在doca盐小鼠神经源性高血压模型中,雄性PVN中pnn的数量和面积增加,而雌性没有。鉴于pnn调节神经元活动,我们的研究结果可能暗示先前“沉默”的神经元的募集是高血压患者PVN过度活跃的潜在因素。这些结果表明PNN重构与神经源性高血压有关。
本文章由计算机程序翻译,如有差异,请以英文原文为准。
求助全文
约1分钟内获得全文 求助全文
来源期刊
自引率
0.00%
发文量
0
×
引用
GB/T 7714-2015
复制
MLA
复制
APA
复制
导出至
BibTeX EndNote RefMan NoteFirst NoteExpress
×
提示
您的信息不完整,为了账户安全,请先补充。
现在去补充
×
提示
您因"违规操作"
具体请查看互助需知
我知道了
×
提示
确定
请完成安全验证×
copy
已复制链接
快去分享给好友吧!
我知道了
右上角分享
点击右上角分享
0
联系我们:info@booksci.cn Book学术提供免费学术资源搜索服务,方便国内外学者检索中英文文献。致力于提供最便捷和优质的服务体验。 Copyright © 2023 布克学术 All rights reserved.
京ICP备2023020795号-1
ghs 京公网安备 11010802042870号
Book学术文献互助
Book学术文献互助群
群 号:604180095
Book学术官方微信