Analysis of the association between reading and writing postures and comorbidity of myopia and scoliosis in junior middle school students.

IF 2 3区 医学 Q2 PEDIATRICS
Frontiers in Pediatrics Pub Date : 2025-09-18 eCollection Date: 2025-01-01 DOI:10.3389/fped.2025.1576575
Yanjiao Wang, Dongling Yang, Fengyun Zhang, Wenjuan Qi, Qiuying Lu, Haotian Wu, Chunyan Luo
{"title":"Analysis of the association between reading and writing postures and comorbidity of myopia and scoliosis in junior middle school students.","authors":"Yanjiao Wang, Dongling Yang, Fengyun Zhang, Wenjuan Qi, Qiuying Lu, Haotian Wu, Chunyan Luo","doi":"10.3389/fped.2025.1576575","DOIUrl":null,"url":null,"abstract":"<p><strong>Objective: </strong>Given the emerging co-prevalence of myopia and scoliosis as significant public health challenges among Chinese adolescents, and considering sustained poor reading/writing postures as a potential shared risk factor contributing to onset, progression, and comorbidity, this study aimed to investigate the epidemiological association between myopia and scoliosis, specifically evaluate the synergistic effects of poor reading/writing postures on these conditions, and establish evidence-based strategies for coordinated prevention of comorbid orthopaedic-ophthalmic disorders.</p><p><strong>Methods: </strong>The study population comprised adolescents aged 11-15 years enrolled in junior middle schools across Shanghai. All participants underwent comprehensive ocular examinations, standardized scoliosis screening, and completed structured questionnaires assessing demographic and behavioral risk factors.</p><p><strong>Results: </strong>This study included 9,583 middle school students (mean age 12.59 ± 1.17 years). Overall myopia prevalence was 77.6%, while the scoliosis prevalence was 1.7%. Notably, 87.2% of the scoliosis cohort had concurrent myopia, compared to 77.4% in the non-scoliosis group. The dual-disease comorbidity rate was 1.5% (males: 1.0%; females: 2.1%). Multivariable logistic regression analysis revealed that poor reading/writing postures (OR = 1.17, 95% CI: 1.02-1.34) and scoliosis screening positivity (OR = 1.74, 95% CI: 1.09-2.76) were significantly associated with increased myopia risk. Conversely, myopia demonstrated a bidirectional association with elevated scoliosis susceptibility (OR = 1.73, 95% CI: 1.09-2.75). For dual-disease cases, advancing school grade and female sex were positively correlated with comorbidity. Systematic implementation of postural breaks after 30-minute near-work intervals (OR = 0.65, 95% CI: 0.46-0.91) and teacher-mediated posture monitoring (OR = 0.66, 95% CI: 0.45-0.97) significantly reduced comorbidity risks compared to sporadic practice.</p><p><strong>Conclusions: </strong>A significant bidirectional association exists between adolescent myopia and scoliosis, with non-ergonomic reading/writing postures identified as a shared modifiable risk factor. Education functional departments should implement evidence-based interventions including postural ergonomics education, routine vision and spinal screening programs, and structured postural breaks after near-work intervals to mitigate dual-disease burdens in adolescents.</p>","PeriodicalId":12637,"journal":{"name":"Frontiers in Pediatrics","volume":"13 ","pages":"1576575"},"PeriodicalIF":2.0000,"publicationDate":"2025-09-18","publicationTypes":"Journal Article","fieldsOfStudy":null,"isOpenAccess":false,"openAccessPdf":"https://www.ncbi.nlm.nih.gov/pmc/articles/PMC12488097/pdf/","citationCount":"0","resultStr":null,"platform":"Semanticscholar","paperid":null,"PeriodicalName":"Frontiers in Pediatrics","FirstCategoryId":"3","ListUrlMain":"https://doi.org/10.3389/fped.2025.1576575","RegionNum":3,"RegionCategory":"医学","ArticlePicture":[],"TitleCN":null,"AbstractTextCN":null,"PMCID":null,"EPubDate":"2025/1/1 0:00:00","PubModel":"eCollection","JCR":"Q2","JCRName":"PEDIATRICS","Score":null,"Total":0}
引用次数: 0

Abstract

Objective: Given the emerging co-prevalence of myopia and scoliosis as significant public health challenges among Chinese adolescents, and considering sustained poor reading/writing postures as a potential shared risk factor contributing to onset, progression, and comorbidity, this study aimed to investigate the epidemiological association between myopia and scoliosis, specifically evaluate the synergistic effects of poor reading/writing postures on these conditions, and establish evidence-based strategies for coordinated prevention of comorbid orthopaedic-ophthalmic disorders.

Methods: The study population comprised adolescents aged 11-15 years enrolled in junior middle schools across Shanghai. All participants underwent comprehensive ocular examinations, standardized scoliosis screening, and completed structured questionnaires assessing demographic and behavioral risk factors.

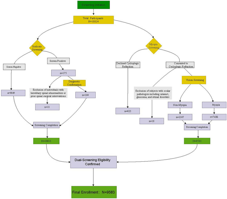
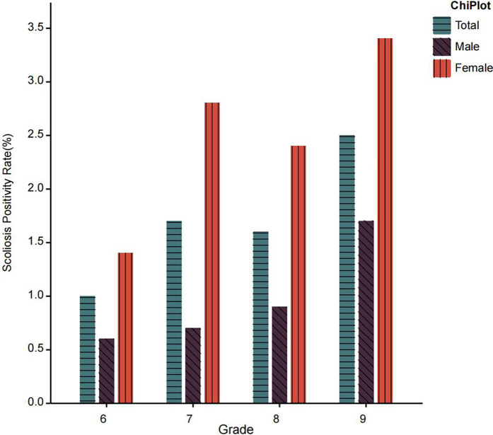
Results: This study included 9,583 middle school students (mean age 12.59 ± 1.17 years). Overall myopia prevalence was 77.6%, while the scoliosis prevalence was 1.7%. Notably, 87.2% of the scoliosis cohort had concurrent myopia, compared to 77.4% in the non-scoliosis group. The dual-disease comorbidity rate was 1.5% (males: 1.0%; females: 2.1%). Multivariable logistic regression analysis revealed that poor reading/writing postures (OR = 1.17, 95% CI: 1.02-1.34) and scoliosis screening positivity (OR = 1.74, 95% CI: 1.09-2.76) were significantly associated with increased myopia risk. Conversely, myopia demonstrated a bidirectional association with elevated scoliosis susceptibility (OR = 1.73, 95% CI: 1.09-2.75). For dual-disease cases, advancing school grade and female sex were positively correlated with comorbidity. Systematic implementation of postural breaks after 30-minute near-work intervals (OR = 0.65, 95% CI: 0.46-0.91) and teacher-mediated posture monitoring (OR = 0.66, 95% CI: 0.45-0.97) significantly reduced comorbidity risks compared to sporadic practice.

Conclusions: A significant bidirectional association exists between adolescent myopia and scoliosis, with non-ergonomic reading/writing postures identified as a shared modifiable risk factor. Education functional departments should implement evidence-based interventions including postural ergonomics education, routine vision and spinal screening programs, and structured postural breaks after near-work intervals to mitigate dual-disease burdens in adolescents.

Abstract Image

Abstract Image

Abstract Image

初中生读写姿势与近视、脊柱侧凸共病的关系分析。
摘要目的:鉴于近视和脊柱侧凸共同流行是中国青少年面临的重大公共卫生挑战,并且考虑到持续不良的阅读/写作姿势是导致发病、进展和共病的潜在共同危险因素,本研究旨在调查近视和脊柱侧凸之间的流行病学关联,特别是评估不良阅读/写作姿势对这些情况的协同效应。建立以证据为基础的协调预防骨科-眼科合并症的策略。方法:研究对象为上海市11-15岁的初中在校生。所有参与者都进行了全面的眼部检查,标准化的脊柱侧凸筛查,并完成了评估人口统计学和行为风险因素的结构化问卷。结果:共纳入中学生9583人(平均年龄12.59±1.17岁)。总体近视患病率为77.6%,脊柱侧凸患病率为1.7%。值得注意的是,脊柱侧凸组中有87.2%的人同时患有近视,而非脊柱侧凸组中这一比例为77.4%。双病合并率为1.5%(男性1.0%,女性2.1%)。多变量logistic回归分析显示,不良的阅读/写作姿势(OR = 1.17, 95% CI: 1.02-1.34)和脊柱侧凸筛查阳性(OR = 1.74, 95% CI: 1.09-2.76)与近视风险增加显著相关。相反,近视与脊柱侧凸易感性升高呈双向关联(OR = 1.73, 95% CI: 1.09-2.75)。在双病病例中,高年级和女性与合并症呈正相关。与零星练习相比,在30分钟的工作间隔后系统实施体位休息(OR = 0.65, 95% CI: 0.46-0.91)和教师介导的体位监测(OR = 0.66, 95% CI: 0.45-0.97)可显著降低合并症风险。结论:青少年近视和脊柱侧凸之间存在显著的双向关联,不符合人体工程学的阅读/写作姿势被认为是一个共同的可改变的危险因素。教育职能部门应实施以证据为基础的干预措施,包括姿势工效学教育、常规视力和脊柱筛查项目,以及在近工作间隔后有组织的姿势休息,以减轻青少年的双重疾病负担。
本文章由计算机程序翻译,如有差异,请以英文原文为准。
求助全文
约1分钟内获得全文 求助全文
来源期刊
Frontiers in Pediatrics
Frontiers in Pediatrics Medicine-Pediatrics, Perinatology and Child Health
CiteScore
3.60
自引率
7.70%
发文量
2132
审稿时长
14 weeks
期刊介绍: Frontiers in Pediatrics (Impact Factor 2.33) publishes rigorously peer-reviewed research broadly across the field, from basic to clinical research that meets ongoing challenges in pediatric patient care and child health. Field Chief Editors Arjan Te Pas at Leiden University and Michael L. Moritz at the Children''s Hospital of Pittsburgh are supported by an outstanding Editorial Board of international experts. This multidisciplinary open-access journal is at the forefront of disseminating and communicating scientific knowledge and impactful discoveries to researchers, academics, clinicians and the public worldwide. Frontiers in Pediatrics also features Research Topics, Frontiers special theme-focused issues managed by Guest Associate Editors, addressing important areas in pediatrics. In this fashion, Frontiers serves as an outlet to publish the broadest aspects of pediatrics in both basic and clinical research, including high-quality reviews, case reports, editorials and commentaries related to all aspects of pediatrics.
×
引用
GB/T 7714-2015
复制
MLA
复制
APA
复制
导出至
BibTeX EndNote RefMan NoteFirst NoteExpress
×
提示
您的信息不完整,为了账户安全,请先补充。
现在去补充
×
提示
您因"违规操作"
具体请查看互助需知
我知道了
×
提示
确定
请完成安全验证×
copy
已复制链接
快去分享给好友吧!
我知道了
右上角分享
点击右上角分享
0
联系我们:info@booksci.cn Book学术提供免费学术资源搜索服务,方便国内外学者检索中英文文献。致力于提供最便捷和优质的服务体验。 Copyright © 2023 布克学术 All rights reserved.
京ICP备2023020795号-1
ghs 京公网安备 11010802042870号
Book学术文献互助
Book学术文献互助群
群 号:604180095
Book学术官方微信