Author Correction: Synovial fibroblast derived small extracellular vesicles miRNA15-29148 promotes articular chondrocyte apoptosis in rheumatoid arthritis.

IF 15 1区 医学 Q1 CELL & TISSUE ENGINEERING
Zhenyu Zhang, Lulu Liu, Huibo Ti, Minnan Chen, Yuechun Chen, Deyan Du, Wenjing Zhan, Tongtong Wang, Xian Wu, Junjie Wu, Dong Mao, Zhengdong Yuan, Jingjing Ruan, Genxiang Rong, Feng-Lai Yuan
{"title":"Author Correction: Synovial fibroblast derived small extracellular vesicles miRNA15-29148 promotes articular chondrocyte apoptosis in rheumatoid arthritis.","authors":"Zhenyu Zhang, Lulu Liu, Huibo Ti, Minnan Chen, Yuechun Chen, Deyan Du, Wenjing Zhan, Tongtong Wang, Xian Wu, Junjie Wu, Dong Mao, Zhengdong Yuan, Jingjing Ruan, Genxiang Rong, Feng-Lai Yuan","doi":"10.1038/s41413-025-00468-3","DOIUrl":null,"url":null,"abstract":"","PeriodicalId":9134,"journal":{"name":"Bone Research","volume":"13 1","pages":"82"},"PeriodicalIF":15.0000,"publicationDate":"2025-09-30","publicationTypes":"Journal Article","fieldsOfStudy":null,"isOpenAccess":false,"openAccessPdf":"https://www.ncbi.nlm.nih.gov/pmc/articles/PMC12484865/pdf/","citationCount":"0","resultStr":null,"platform":"Semanticscholar","paperid":null,"PeriodicalName":"Bone Research","FirstCategoryId":"3","ListUrlMain":"https://doi.org/10.1038/s41413-025-00468-3","RegionNum":1,"RegionCategory":"医学","ArticlePicture":[],"TitleCN":null,"AbstractTextCN":null,"PMCID":null,"EPubDate":"","PubModel":"","JCR":"Q1","JCRName":"CELL & TISSUE ENGINEERING","Score":null,"Total":0}
引用次数: 0

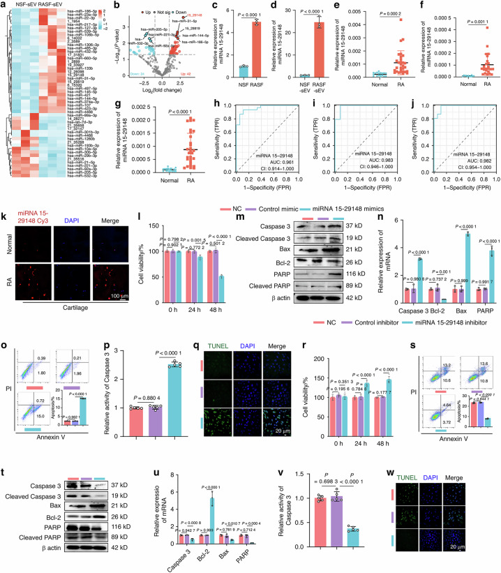
Abstract Image

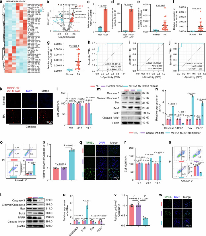
Abstract Image

Abstract Image

作者纠正:类风湿性关节炎中滑膜成纤维细胞衍生的细胞外小泡miRNA15-29148促进关节软骨细胞凋亡。
本文章由计算机程序翻译,如有差异,请以英文原文为准。
求助全文
约1分钟内获得全文 求助全文
来源期刊
Bone Research
Bone Research CELL & TISSUE ENGINEERING-
CiteScore
20.00
自引率
4.70%
发文量
289
审稿时长
20 weeks
期刊介绍: Established in 2013, Bone Research is a newly-founded English-language periodical that centers on the basic and clinical facets of bone biology, pathophysiology, and regeneration. It is dedicated to championing key findings emerging from both basic investigations and clinical research concerning bone-related topics. The journal's objective is to globally disseminate research in bone-related physiology, pathology, diseases, and treatment, contributing to the advancement of knowledge in this field.
×
引用
GB/T 7714-2015
复制
MLA
复制
APA
复制
导出至
BibTeX EndNote RefMan NoteFirst NoteExpress
×
提示
您的信息不完整,为了账户安全,请先补充。
现在去补充
×
提示
您因"违规操作"
具体请查看互助需知
我知道了
×
提示
确定
请完成安全验证×
copy
已复制链接
快去分享给好友吧!
我知道了
右上角分享
点击右上角分享
0
联系我们:info@booksci.cn Book学术提供免费学术资源搜索服务,方便国内外学者检索中英文文献。致力于提供最便捷和优质的服务体验。 Copyright © 2023 布克学术 All rights reserved.
京ICP备2023020795号-1
ghs 京公网安备 11010802042870号
Book学术文献互助
Book学术文献互助群
群 号:604180095
Book学术官方微信