Methamphetamine Exposure Induces Neuronal Programmed Necrosis by Permeabilizing Mitochondria via the RIPK1-RIPK3-MLKL Axis.

IF 4.1 3区 环境科学与生态学 Q2 ENVIRONMENTAL SCIENCES
Toxics Pub Date : 2025-08-30 DOI:10.3390/toxics13090736
Peng Zhou, Jiankang Xuan, Weixiao Xu, Di An, Sining Meng, Hongchao Zhang, Miaoyang Hu, Wanqingyang Hui, Yifei Wang, Jie Cheng, Jianping Xiong, Jun Wang, Xufeng Chen
{"title":"Methamphetamine Exposure Induces Neuronal Programmed Necrosis by Permeabilizing Mitochondria via the RIPK1-RIPK3-MLKL Axis.","authors":"Peng Zhou, Jiankang Xuan, Weixiao Xu, Di An, Sining Meng, Hongchao Zhang, Miaoyang Hu, Wanqingyang Hui, Yifei Wang, Jie Cheng, Jianping Xiong, Jun Wang, Xufeng Chen","doi":"10.3390/toxics13090736","DOIUrl":null,"url":null,"abstract":"<p><p>Methamphetamine (Meth), a psychostimulant drug of the amphetamine type, is widely abused and highly neurotoxic. Meth exposure leads to neuronal necroptosis, and the mitochondrial dysfunction may be involved. However, the underlying mechanisms remain poorly understood. Here, we found that Meth significantly elicited the formation of the RIPK1-RIPK3-MLKL necrosome complex. Intriguingly, the activated MLKL (p-MLKL) translocated to the mitochondrial membrane and displayed pore-forming activity, manifesting as the penetration of MLKL in the cell membranes of the mitochondria, which caused decreased mitochondrial membrane potential, ATP generation, and mitochondrial DNA (mtDNA) and increased mitochondrial ROS (mtROS) generation, which finalized neuronal necroptosis. Notably, MLKL activation and translocation seem to depend on the RIPK1-RIPK3 axis since these adverse effects can be substantially ameliorated by disruption of the necrosome complex formation by the necroptotic inhibitor 1 (Nec-1), which also markedly impeded the MLKL mitochondrial membrane translocation. Finally, to delineate the effects of pore formation-associated ROS generation, specific blockage of mtROS retarded the Meth-induced neuronal necroptosis. In conclusion, our study reveals for the first time that MLKL mitochondrial membrane translocation may be involved in Meth-induced neuronal necroptosis. Therefore, impeding MLKL translocation might provide a novel therapeutic strategy for Meth-induced neurotoxicity.</p>","PeriodicalId":23195,"journal":{"name":"Toxics","volume":"13 9","pages":""},"PeriodicalIF":4.1000,"publicationDate":"2025-08-30","publicationTypes":"Journal Article","fieldsOfStudy":null,"isOpenAccess":false,"openAccessPdf":"https://www.ncbi.nlm.nih.gov/pmc/articles/PMC12473512/pdf/","citationCount":"0","resultStr":null,"platform":"Semanticscholar","paperid":null,"PeriodicalName":"Toxics","FirstCategoryId":"93","ListUrlMain":"https://doi.org/10.3390/toxics13090736","RegionNum":3,"RegionCategory":"环境科学与生态学","ArticlePicture":[],"TitleCN":null,"AbstractTextCN":null,"PMCID":null,"EPubDate":"","PubModel":"","JCR":"Q2","JCRName":"ENVIRONMENTAL SCIENCES","Score":null,"Total":0}
引用次数: 0

Abstract

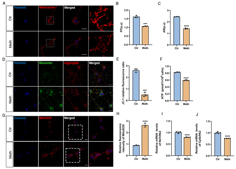
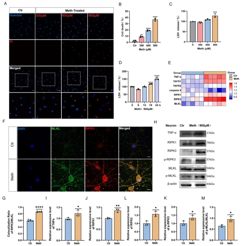
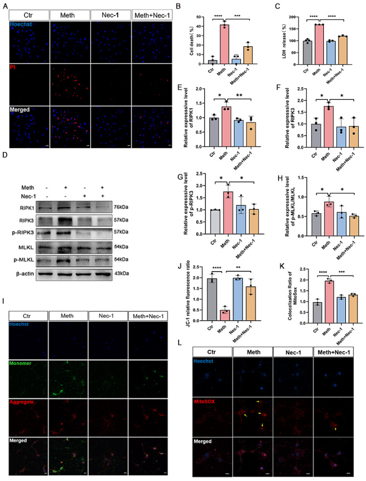
Methamphetamine (Meth), a psychostimulant drug of the amphetamine type, is widely abused and highly neurotoxic. Meth exposure leads to neuronal necroptosis, and the mitochondrial dysfunction may be involved. However, the underlying mechanisms remain poorly understood. Here, we found that Meth significantly elicited the formation of the RIPK1-RIPK3-MLKL necrosome complex. Intriguingly, the activated MLKL (p-MLKL) translocated to the mitochondrial membrane and displayed pore-forming activity, manifesting as the penetration of MLKL in the cell membranes of the mitochondria, which caused decreased mitochondrial membrane potential, ATP generation, and mitochondrial DNA (mtDNA) and increased mitochondrial ROS (mtROS) generation, which finalized neuronal necroptosis. Notably, MLKL activation and translocation seem to depend on the RIPK1-RIPK3 axis since these adverse effects can be substantially ameliorated by disruption of the necrosome complex formation by the necroptotic inhibitor 1 (Nec-1), which also markedly impeded the MLKL mitochondrial membrane translocation. Finally, to delineate the effects of pore formation-associated ROS generation, specific blockage of mtROS retarded the Meth-induced neuronal necroptosis. In conclusion, our study reveals for the first time that MLKL mitochondrial membrane translocation may be involved in Meth-induced neuronal necroptosis. Therefore, impeding MLKL translocation might provide a novel therapeutic strategy for Meth-induced neurotoxicity.

Abstract Image

Abstract Image

Abstract Image

甲基安非他命暴露通过RIPK1-RIPK3-MLKL轴通透线粒体诱导神经元程序性坏死
甲基苯丙胺(冰毒)是一种苯丙胺类精神兴奋剂,被广泛滥用,具有高度神经毒性。甲基安非他明暴露可导致神经元坏死下垂,并可能涉及线粒体功能障碍。然而,潜在的机制仍然知之甚少。在这里,我们发现甲基安非他明显著诱导RIPK1-RIPK3-MLKL坏死复合体的形成。有趣的是,活化的MLKL (p-MLKL)易位到线粒体膜并表现出成孔活性,表现为MLKL穿透线粒体细胞膜,导致线粒体膜电位下降、ATP生成和线粒体DNA (mtDNA)减少,线粒体ROS (mtROS)生成增加,最终导致神经元坏死。值得注意的是,MLKL的激活和易位似乎依赖于RIPK1-RIPK3轴,因为这些不利影响可以通过坏死抑制剂1 (nec1)破坏坏死复合体的形成而得到显著改善,这也明显阻碍了MLKL线粒体膜的易位。最后,为了描述孔形成相关的ROS生成的影响,mtROS的特异性阻断延缓了冰毒诱导的神经元坏死。总之,我们的研究首次揭示了MLKL线粒体膜易位可能参与了冰毒诱导的神经元坏死下垂。因此,阻止MLKL易位可能为治疗冰毒神经毒性提供一种新的治疗策略。
本文章由计算机程序翻译,如有差异,请以英文原文为准。
求助全文
约1分钟内获得全文 求助全文
来源期刊
Toxics
Toxics Chemical Engineering-Chemical Health and Safety
CiteScore
4.50
自引率
10.90%
发文量
681
审稿时长
6 weeks
期刊介绍: Toxics (ISSN 2305-6304) is an international, peer-reviewed, open access journal which provides an advanced forum for studies related to all aspects of toxic chemicals and materials. It publishes reviews, regular research papers, and short communications. Our aim is to encourage scientists to publish their experimental and theoretical results in detail. There is, therefore, no restriction on the maximum length of the papers, although authors should write their papers in a clear and concise way. The full experimental details must be provided so that the results can be reproduced. Electronic files or software regarding the full details of calculations and experimental procedure can be deposited as supplementary material, if it is not possible to publish them along with the text.
×
引用
GB/T 7714-2015
复制
MLA
复制
APA
复制
导出至
BibTeX EndNote RefMan NoteFirst NoteExpress
×
提示
您的信息不完整,为了账户安全,请先补充。
现在去补充
×
提示
您因"违规操作"
具体请查看互助需知
我知道了
×
提示
确定
请完成安全验证×
copy
已复制链接
快去分享给好友吧!
我知道了
右上角分享
点击右上角分享
0
联系我们:info@booksci.cn Book学术提供免费学术资源搜索服务,方便国内外学者检索中英文文献。致力于提供最便捷和优质的服务体验。 Copyright © 2023 布克学术 All rights reserved.
京ICP备2023020795号-1
ghs 京公网安备 11010802042870号
Book学术文献互助
Book学术文献互助群
群 号:604180095
Book学术官方微信