Longitudinal Association Between Mindfulness and Wisdom: A Follow-Up Study in Emerging Adulthood.

IF 3.4 3区 心理学 Q1 PSYCHOLOGY, MULTIDISCIPLINARY
Yimeng Wang, Hao Cheng
{"title":"Longitudinal Association Between Mindfulness and Wisdom: A Follow-Up Study in Emerging Adulthood.","authors":"Yimeng Wang, Hao Cheng","doi":"10.3390/jintelligence13090122","DOIUrl":null,"url":null,"abstract":"<p><p>While theoretical frameworks posit mindfulness as a catalyst for wisdom development, longitudinal evidence remains scarce. This study examines the developmental trajectory of wisdom during emerging adulthood and investigates the intra-person and within-person effects of mindfulness on wisdom through a three-wave longitudinal design. A sample of 719 Chinese first-year college students completed assessments of the Five Facet Mindfulness Questionnaire, the Situated Wise Reasoning Scale, and the Wise Thinking Scale across three timepoints. Longitudinal multilevel analysis (LMA) and random intercepts cross-lagged panel models (RI-CLPMs) were employed to distinguish between stable individual differences and temporary fluctuations. Three key findings emerged: (1) Both wise reasoning and wise thinking exhibited linear growth trajectories. (2) At the between-person level, dispositional mindfulness showed strong positive associations with wisdom. (3) Within-person analyses revealed that mindfulness fluctuations prospectively predicted changes in wise reasoning and thinking, establishing temporal precedence. This study provides new evidence that wisdom can be both a developing ability and a stable trait during emerging adulthood. The observed dynamic links between mindfulness and wisdom highlight the potential of mindfulness-based interventions to foster the growth of wisdom.</p>","PeriodicalId":52279,"journal":{"name":"Journal of Intelligence","volume":"13 9","pages":""},"PeriodicalIF":3.4000,"publicationDate":"2025-09-19","publicationTypes":"Journal Article","fieldsOfStudy":null,"isOpenAccess":false,"openAccessPdf":"https://www.ncbi.nlm.nih.gov/pmc/articles/PMC12470839/pdf/","citationCount":"0","resultStr":null,"platform":"Semanticscholar","paperid":null,"PeriodicalName":"Journal of Intelligence","FirstCategoryId":"102","ListUrlMain":"https://doi.org/10.3390/jintelligence13090122","RegionNum":3,"RegionCategory":"心理学","ArticlePicture":[],"TitleCN":null,"AbstractTextCN":null,"PMCID":null,"EPubDate":"","PubModel":"","JCR":"Q1","JCRName":"PSYCHOLOGY, MULTIDISCIPLINARY","Score":null,"Total":0}
引用次数: 0

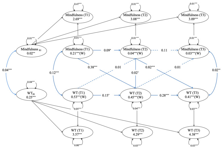
Abstract

While theoretical frameworks posit mindfulness as a catalyst for wisdom development, longitudinal evidence remains scarce. This study examines the developmental trajectory of wisdom during emerging adulthood and investigates the intra-person and within-person effects of mindfulness on wisdom through a three-wave longitudinal design. A sample of 719 Chinese first-year college students completed assessments of the Five Facet Mindfulness Questionnaire, the Situated Wise Reasoning Scale, and the Wise Thinking Scale across three timepoints. Longitudinal multilevel analysis (LMA) and random intercepts cross-lagged panel models (RI-CLPMs) were employed to distinguish between stable individual differences and temporary fluctuations. Three key findings emerged: (1) Both wise reasoning and wise thinking exhibited linear growth trajectories. (2) At the between-person level, dispositional mindfulness showed strong positive associations with wisdom. (3) Within-person analyses revealed that mindfulness fluctuations prospectively predicted changes in wise reasoning and thinking, establishing temporal precedence. This study provides new evidence that wisdom can be both a developing ability and a stable trait during emerging adulthood. The observed dynamic links between mindfulness and wisdom highlight the potential of mindfulness-based interventions to foster the growth of wisdom.

Abstract Image

Abstract Image

正念与智慧之间的纵向关联:一项新成年期的随访研究。
虽然理论框架认为正念是智慧发展的催化剂,但纵向证据仍然很少。本研究通过三波纵向设计考察了初成年期智慧的发展轨迹,并探讨了正念对智慧的人内和人内影响。本研究以719名中国大学一年级学生为样本,在三个时间点完成了五方面正念问卷、情境智慧推理量表和智慧思维量表的评估。采用纵向多水平分析(LMA)和随机截距交叉滞后面板模型(ri - clpm)来区分稳定的个体差异和临时波动。主要发现如下:(1)智慧推理和智慧思考均呈现线性增长轨迹。(2)在人际层面上,性格正念与智慧呈显著正相关。(3)人内分析表明,正念波动对理性推理和思维的变化具有前瞻性预测,建立了时间优先性。这项研究提供了新的证据,证明智慧既可以是一种发展中的能力,也可以是成年初期的稳定特征。观察到的正念和智慧之间的动态联系突出了正念干预促进智慧增长的潜力。
本文章由计算机程序翻译,如有差异,请以英文原文为准。
求助全文
约1分钟内获得全文 求助全文
来源期刊
Journal of Intelligence
Journal of Intelligence Social Sciences-Education
CiteScore
2.80
自引率
17.10%
发文量
0
审稿时长
11 weeks
×
引用
GB/T 7714-2015
复制
MLA
复制
APA
复制
导出至
BibTeX EndNote RefMan NoteFirst NoteExpress
×
提示
您的信息不完整,为了账户安全,请先补充。
现在去补充
×
提示
您因"违规操作"
具体请查看互助需知
我知道了
×
提示
确定
请完成安全验证×
copy
已复制链接
快去分享给好友吧!
我知道了
右上角分享
点击右上角分享
0
联系我们:info@booksci.cn Book学术提供免费学术资源搜索服务,方便国内外学者检索中英文文献。致力于提供最便捷和优质的服务体验。 Copyright © 2023 布克学术 All rights reserved.
京ICP备2023020795号-1
ghs 京公网安备 11010802042870号
Book学术文献互助
Book学术文献互助群
群 号:604180095
Book学术官方微信