Mobile Mental Health Screening in EmotiZen via the Novel Brain-Inspired MCoG-LDPSNet.

IF 3.9 3区 医学 Q1 ENGINEERING, MULTIDISCIPLINARY
Christos Bormpotsis, Maria Anagnostouli, Mohamed Sedky, Eleni Jelastopulu, Asma Patel
{"title":"Mobile Mental Health Screening in EmotiZen via the Novel Brain-Inspired MCoG-LDPSNet.","authors":"Christos Bormpotsis, Maria Anagnostouli, Mohamed Sedky, Eleni Jelastopulu, Asma Patel","doi":"10.3390/biomimetics10090563","DOIUrl":null,"url":null,"abstract":"<p><p>Anxiety and depression affect millions worldwide, yet stigma and long wait times often delay access to care. Mobile mental health apps can decrease these barriers by offering on-demand screening and support. Nevertheless, many machine and deep learning methods used in such tools perform poorly under severe class imbalance, yielding biased, poorly calibrated predictions. To address this challenge, this study proposes MCoG-LDPSNet, a brain-inspired model that combines dual, orthogonal encoding pathways with a novel Loss-Driven Parametric Swish (LDPS) activation. LDPS implements a neurobiologically motivated adaptive-gain mechanism via a learnable β parameter driven by calibration and confidence-aware loss signals that amplifies minority-class patterns while preserving overall reliability, enabling robust predictions under severe data imbalance. On a benchmark mental health corpus, MCoG-LDPSNet achieved AUROC = 0.9920 and G-mean = 0.9451, outperforming traditional baselines like GLMs, XGBoost, state-of-the-art deep models (CNN-BiLSTM-ATTN), and transformer-based approaches. After transfer learning to social media text, the MCoG-LDPSNet maintained a near-perfect AUROC of 0.9937. Integrated into the EmotiZen App with enhanced app features, MCoG-LDPSNet was associated with substantial symptom reductions (anxiety 28.2%; depression 42.1%). These findings indicate that MCoG-LDPSNet is an accurate, imbalance-aware solution suitable for scalable mobile screening of individuals for anxiety and depression.</p>","PeriodicalId":8907,"journal":{"name":"Biomimetics","volume":"10 9","pages":""},"PeriodicalIF":3.9000,"publicationDate":"2025-08-23","publicationTypes":"Journal Article","fieldsOfStudy":null,"isOpenAccess":false,"openAccessPdf":"https://www.ncbi.nlm.nih.gov/pmc/articles/PMC12467208/pdf/","citationCount":"0","resultStr":null,"platform":"Semanticscholar","paperid":null,"PeriodicalName":"Biomimetics","FirstCategoryId":"5","ListUrlMain":"https://doi.org/10.3390/biomimetics10090563","RegionNum":3,"RegionCategory":"医学","ArticlePicture":[],"TitleCN":null,"AbstractTextCN":null,"PMCID":null,"EPubDate":"","PubModel":"","JCR":"Q1","JCRName":"ENGINEERING, MULTIDISCIPLINARY","Score":null,"Total":0}
引用次数: 0

Abstract

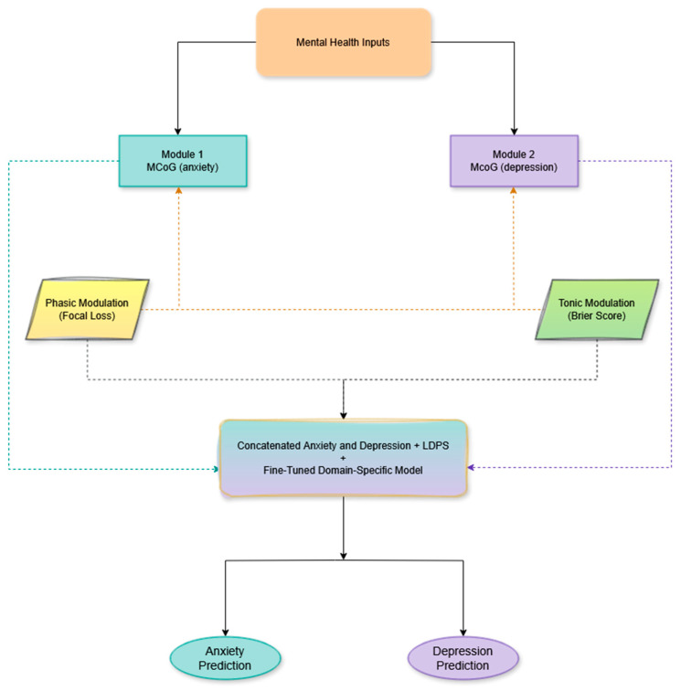
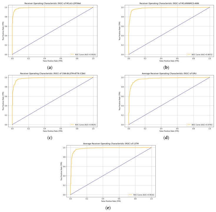
Anxiety and depression affect millions worldwide, yet stigma and long wait times often delay access to care. Mobile mental health apps can decrease these barriers by offering on-demand screening and support. Nevertheless, many machine and deep learning methods used in such tools perform poorly under severe class imbalance, yielding biased, poorly calibrated predictions. To address this challenge, this study proposes MCoG-LDPSNet, a brain-inspired model that combines dual, orthogonal encoding pathways with a novel Loss-Driven Parametric Swish (LDPS) activation. LDPS implements a neurobiologically motivated adaptive-gain mechanism via a learnable β parameter driven by calibration and confidence-aware loss signals that amplifies minority-class patterns while preserving overall reliability, enabling robust predictions under severe data imbalance. On a benchmark mental health corpus, MCoG-LDPSNet achieved AUROC = 0.9920 and G-mean = 0.9451, outperforming traditional baselines like GLMs, XGBoost, state-of-the-art deep models (CNN-BiLSTM-ATTN), and transformer-based approaches. After transfer learning to social media text, the MCoG-LDPSNet maintained a near-perfect AUROC of 0.9937. Integrated into the EmotiZen App with enhanced app features, MCoG-LDPSNet was associated with substantial symptom reductions (anxiety 28.2%; depression 42.1%). These findings indicate that MCoG-LDPSNet is an accurate, imbalance-aware solution suitable for scalable mobile screening of individuals for anxiety and depression.

Abstract Image

Abstract Image

Abstract Image

EmotiZen中基于新型脑启发MCoG-LDPSNet的移动心理健康筛查
焦虑和抑郁影响着全世界数百万人,但耻辱和漫长的等待时间往往会延误获得护理的时间。移动心理健康应用程序可以通过提供按需筛查和支持来减少这些障碍。然而,在这些工具中使用的许多机器和深度学习方法在严重的阶级不平衡下表现不佳,产生有偏见的、校准不良的预测。为了应对这一挑战,本研究提出了MCoG-LDPSNet,这是一种受大脑启发的模型,将双正交编码途径与新颖的损失驱动参数Swish (LDPS)激活相结合。LDPS通过可学习的β参数实现了神经生物学驱动的自适应增益机制,该参数由校准和信心感知损失信号驱动,在保持整体可靠性的同时放大了少数类模式,从而在严重数据不平衡的情况下实现了稳健的预测。在基准心理健康语料上,mgg - ldpsnet实现了AUROC = 0.9920和G-mean = 0.9451,优于传统的基线,如GLMs、XGBoost、最先进的深度模型(CNN-BiLSTM-ATTN)和基于变压器的方法。在迁移学习到社交媒体文本后,MCoG-LDPSNet保持了接近完美的AUROC 0.9937。将MCoG-LDPSNet集成到EmotiZen应用程序中并增强应用程序功能,与显著的症状减轻(焦虑28.2%;抑郁42.1%)相关。这些发现表明,MCoG-LDPSNet是一种准确的、不平衡感知的解决方案,适用于可扩展的焦虑和抑郁个体移动筛查。
本文章由计算机程序翻译,如有差异,请以英文原文为准。
求助全文
约1分钟内获得全文 求助全文
来源期刊
Biomimetics
Biomimetics Biochemistry, Genetics and Molecular Biology-Biotechnology
CiteScore
3.50
自引率
11.10%
发文量
189
审稿时长
11 weeks
×
引用
GB/T 7714-2015
复制
MLA
复制
APA
复制
导出至
BibTeX EndNote RefMan NoteFirst NoteExpress
×
提示
您的信息不完整,为了账户安全,请先补充。
现在去补充
×
提示
您因"违规操作"
具体请查看互助需知
我知道了
×
提示
确定
请完成安全验证×
copy
已复制链接
快去分享给好友吧!
我知道了
右上角分享
点击右上角分享
0
联系我们:info@booksci.cn Book学术提供免费学术资源搜索服务,方便国内外学者检索中英文文献。致力于提供最便捷和优质的服务体验。 Copyright © 2023 布克学术 All rights reserved.
京ICP备2023020795号-1
ghs 京公网安备 11010802042870号
Book学术文献互助
Book学术文献互助群
群 号:604180095
Book学术官方微信