Design and evaluation of an analytical model for one-dimensional ballistic Schottky barrier GAA carbon nanotube FETs including BTBT effects

IF 2.5 4区 工程技术 Q3 ENGINEERING, ELECTRICAL & ELECTRONIC
Ibrahim L. Abdalla, Fatma A. Matter, Eslam S. El-Mokadem, Hesham F. A. Hamed, Aziza I. Hussein, Ahmed. A. Afifi
{"title":"Design and evaluation of an analytical model for one-dimensional ballistic Schottky barrier GAA carbon nanotube FETs including BTBT effects","authors":"Ibrahim L. Abdalla,&nbsp;Fatma A. Matter,&nbsp;Eslam S. El-Mokadem,&nbsp;Hesham F. A. Hamed,&nbsp;Aziza I. Hussein,&nbsp;Ahmed. A. Afifi","doi":"10.1007/s10825-025-02337-y","DOIUrl":null,"url":null,"abstract":"<div><p>This paper presents a novel analytical model that incorporates the band-to-band tunneling (BTBT) effect for the Schottky-barrier carbon nanotube transistor (SB-CNTFET). This advancement has paved the way for effective routes in designing and simulating ultra-scaled-down circuits. The model has been developed to provide an analytical solution to the current Landauer integral equation. To achieve this solution, approximations for the Fermi–Dirac distribution function, the band-to-band tunneling probability, and the Wentzel-Kramers-Brillouin (WKB) transmission probability have been employed. In this context, the proposed approach was utilized to model a one-dimensional (1D) Schottky barrier (SB) Gate-All-Around (GAA) CNTFET. The suggested model exhibits a high degree of agreement with experimental data, as demonstrated by the following errors: 1.6% in the threshold voltage, 4.5% in the on-current, and 1.35% in the drain-induced barrier lowering (DIBL). Furthermore, the efficiency of the proposed model is underscored by a reported computation time of approximately 1.39 s, representing a significant improvement over existing numerical models. This notable reduction in computing time highlights the advantages of employing an analytical method for CNTFET modeling. Consequently, this work successfully merges the speed and accuracy of circuit simulators.</p></div>","PeriodicalId":620,"journal":{"name":"Journal of Computational Electronics","volume":"24 4","pages":""},"PeriodicalIF":2.5000,"publicationDate":"2025-06-13","publicationTypes":"Journal Article","fieldsOfStudy":null,"isOpenAccess":false,"openAccessPdf":"","citationCount":"0","resultStr":null,"platform":"Semanticscholar","paperid":null,"PeriodicalName":"Journal of Computational Electronics","FirstCategoryId":"5","ListUrlMain":"https://link.springer.com/article/10.1007/s10825-025-02337-y","RegionNum":4,"RegionCategory":"工程技术","ArticlePicture":[],"TitleCN":null,"AbstractTextCN":null,"PMCID":null,"EPubDate":"","PubModel":"","JCR":"Q3","JCRName":"ENGINEERING, ELECTRICAL & ELECTRONIC","Score":null,"Total":0}
引用次数: 0

Abstract

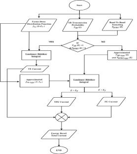
This paper presents a novel analytical model that incorporates the band-to-band tunneling (BTBT) effect for the Schottky-barrier carbon nanotube transistor (SB-CNTFET). This advancement has paved the way for effective routes in designing and simulating ultra-scaled-down circuits. The model has been developed to provide an analytical solution to the current Landauer integral equation. To achieve this solution, approximations for the Fermi–Dirac distribution function, the band-to-band tunneling probability, and the Wentzel-Kramers-Brillouin (WKB) transmission probability have been employed. In this context, the proposed approach was utilized to model a one-dimensional (1D) Schottky barrier (SB) Gate-All-Around (GAA) CNTFET. The suggested model exhibits a high degree of agreement with experimental data, as demonstrated by the following errors: 1.6% in the threshold voltage, 4.5% in the on-current, and 1.35% in the drain-induced barrier lowering (DIBL). Furthermore, the efficiency of the proposed model is underscored by a reported computation time of approximately 1.39 s, representing a significant improvement over existing numerical models. This notable reduction in computing time highlights the advantages of employing an analytical method for CNTFET modeling. Consequently, this work successfully merges the speed and accuracy of circuit simulators.

Abstract Image

含BTBT效应的一维弹道肖特基势垒GAA碳纳米管场效应管分析模型的设计与评价
本文提出了一种考虑肖特基势垒碳纳米管晶体管(SB-CNTFET)带对带隧道效应的分析模型。这一进展为设计和模拟超缩小电路的有效途径铺平了道路。该模型的建立是为了提供当前朗道尔积分方程的解析解。为了实现这一解决方案,采用了费米-狄拉克分布函数、带到带隧穿概率和温策尔-克莱默斯-布里渊(WKB)传输概率的近似。在这种情况下,该方法被用来模拟一维(1D)肖特基势垒(SB)栅极全能(GAA) CNTFET。所提出的模型与实验数据高度吻合,其误差如下:阈值电压为1.6%,导通电流为4.5%,漏极诱导势垒降低(DIBL)为1.35%。此外,该模型的计算时间约为1.39秒,比现有的数值模型有了显著的改进,从而强调了该模型的效率。计算时间的显著减少突出了采用分析方法进行CNTFET建模的优点。因此,这项工作成功地融合了电路模拟器的速度和准确性。
本文章由计算机程序翻译,如有差异,请以英文原文为准。
求助全文
约1分钟内获得全文 求助全文
来源期刊
Journal of Computational Electronics
Journal of Computational Electronics ENGINEERING, ELECTRICAL & ELECTRONIC-PHYSICS, APPLIED
CiteScore
4.50
自引率
4.80%
发文量
142
审稿时长
>12 weeks
期刊介绍: he Journal of Computational Electronics brings together research on all aspects of modeling and simulation of modern electronics. This includes optical, electronic, mechanical, and quantum mechanical aspects, as well as research on the underlying mathematical algorithms and computational details. The related areas of energy conversion/storage and of molecular and biological systems, in which the thrust is on the charge transport, electronic, mechanical, and optical properties, are also covered. In particular, we encourage manuscripts dealing with device simulation; with optical and optoelectronic systems and photonics; with energy storage (e.g. batteries, fuel cells) and harvesting (e.g. photovoltaic), with simulation of circuits, VLSI layout, logic and architecture (based on, for example, CMOS devices, quantum-cellular automata, QBITs, or single-electron transistors); with electromagnetic simulations (such as microwave electronics and components); or with molecular and biological systems. However, in all these cases, the submitted manuscripts should explicitly address the electronic properties of the relevant systems, materials, or devices and/or present novel contributions to the physical models, computational strategies, or numerical algorithms.
×
引用
GB/T 7714-2015
复制
MLA
复制
APA
复制
导出至
BibTeX EndNote RefMan NoteFirst NoteExpress
×
提示
您的信息不完整,为了账户安全,请先补充。
现在去补充
×
提示
您因"违规操作"
具体请查看互助需知
我知道了
×
提示
确定
请完成安全验证×
copy
已复制链接
快去分享给好友吧!
我知道了
右上角分享
点击右上角分享
0
联系我们:info@booksci.cn Book学术提供免费学术资源搜索服务,方便国内外学者检索中英文文献。致力于提供最便捷和优质的服务体验。 Copyright © 2023 布克学术 All rights reserved.
京ICP备2023020795号-1
ghs 京公网安备 11010802042870号
Book学术文献互助
Book学术文献互助群
群 号:604180095
Book学术官方微信