Reprogramming neuroblastoma by diet-enhanced polyamine depletion

IF 48.5 1区 综合性期刊 Q1 MULTIDISCIPLINARY SCIENCES
Nature Pub Date : 2025-09-24 DOI:10.1038/s41586-025-09564-0
Sarah Cherkaoui, Christina S. Turn, Yuan Yuan, Wenyun Lu, Lifeng Yang, Matthew J. McBride, Caroline Eigenmann, George E. Allen, Olesya O. Panasenko, Lu Zhang, Annette Vu, Kangning Liu, Yimei Li, Om H. Gandhi, Lea F. Surrey, Sandra D. Kienast, Sebastian A. Leidel, Michael Wierer, Eileen White, Joshua D. Rabinowitz, Michael D. Hogarty, Raphael J. Morscher
{"title":"Reprogramming neuroblastoma by diet-enhanced polyamine depletion","authors":"Sarah Cherkaoui, Christina S. Turn, Yuan Yuan, Wenyun Lu, Lifeng Yang, Matthew J. McBride, Caroline Eigenmann, George E. Allen, Olesya O. Panasenko, Lu Zhang, Annette Vu, Kangning Liu, Yimei Li, Om H. Gandhi, Lea F. Surrey, Sandra D. Kienast, Sebastian A. Leidel, Michael Wierer, Eileen White, Joshua D. Rabinowitz, Michael D. Hogarty, Raphael J. Morscher","doi":"10.1038/s41586-025-09564-0","DOIUrl":null,"url":null,"abstract":"Neuroblastoma is a highly lethal childhood tumour derived from differentiation-arrested neural crest cells1,2. Like all cancers, its growth is fuelled by metabolites obtained from either circulation or local biosynthesis3,4. Neuroblastomas depend on local polyamine biosynthesis, and the inhibitor difluoromethylornithine has shown clinical activity5. Here we show that such inhibition can be augmented by dietary restriction of upstream amino acid substrates, leading to disruption of oncogenic protein translation, tumour differentiation and profound survival gains in the Th-MYCN mouse model. Specifically, an arginine- and proline-free diet decreases the amount of the polyamine precursor ornithine and enhances tumour polyamine depletion by difluoromethylornithine. This polyamine depletion causes ribosome stalling, unexpectedly specifically at codons with adenosine in the third position. Such codons are selectively enriched in cell cycle genes and low in neuronal differentiation genes. Thus, impaired translation of these codons, induced by combined dietary and pharmacological intervention, favours a pro-differentiation proteome. These results suggest that the genes of specific cellular programmes have evolved hallmark codon usage preferences that enable coherent translational rewiring in response to metabolic stresses, and that this process can be targeted to activate differentiation of paediatric cancers. Enhanced polyamine depletion in neuroblastoma models decreases translation of mRNA codons with adenosine in the third position, reprogramming the tumour proteome away from cell cycle progression and towards differentiation.","PeriodicalId":18787,"journal":{"name":"Nature","volume":"646 8085","pages":"707-715"},"PeriodicalIF":48.5000,"publicationDate":"2025-09-24","publicationTypes":"Journal Article","fieldsOfStudy":null,"isOpenAccess":false,"openAccessPdf":"https://www.nature.comhttps://www.nature.com/articles/s41586-025-09564-0.pdf","citationCount":"0","resultStr":null,"platform":"Semanticscholar","paperid":null,"PeriodicalName":"Nature","FirstCategoryId":"103","ListUrlMain":"https://www.nature.com/articles/s41586-025-09564-0","RegionNum":1,"RegionCategory":"综合性期刊","ArticlePicture":[],"TitleCN":null,"AbstractTextCN":null,"PMCID":null,"EPubDate":"","PubModel":"","JCR":"Q1","JCRName":"MULTIDISCIPLINARY SCIENCES","Score":null,"Total":0}
引用次数: 0

Abstract

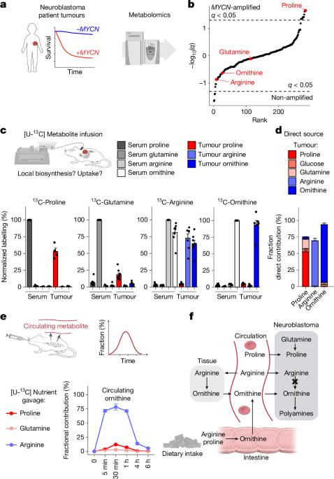
Neuroblastoma is a highly lethal childhood tumour derived from differentiation-arrested neural crest cells1,2. Like all cancers, its growth is fuelled by metabolites obtained from either circulation or local biosynthesis3,4. Neuroblastomas depend on local polyamine biosynthesis, and the inhibitor difluoromethylornithine has shown clinical activity5. Here we show that such inhibition can be augmented by dietary restriction of upstream amino acid substrates, leading to disruption of oncogenic protein translation, tumour differentiation and profound survival gains in the Th-MYCN mouse model. Specifically, an arginine- and proline-free diet decreases the amount of the polyamine precursor ornithine and enhances tumour polyamine depletion by difluoromethylornithine. This polyamine depletion causes ribosome stalling, unexpectedly specifically at codons with adenosine in the third position. Such codons are selectively enriched in cell cycle genes and low in neuronal differentiation genes. Thus, impaired translation of these codons, induced by combined dietary and pharmacological intervention, favours a pro-differentiation proteome. These results suggest that the genes of specific cellular programmes have evolved hallmark codon usage preferences that enable coherent translational rewiring in response to metabolic stresses, and that this process can be targeted to activate differentiation of paediatric cancers. Enhanced polyamine depletion in neuroblastoma models decreases translation of mRNA codons with adenosine in the third position, reprogramming the tumour proteome away from cell cycle progression and towards differentiation.

Abstract Image

通过饮食增强的多胺耗竭重编程神经母细胞瘤。
神经母细胞瘤是一种高度致命的儿童肿瘤,起源于分化受阻的神经嵴细胞1,2。像所有癌症一样,它的生长是由循环或局部生物合成获得的代谢物推动的。神经母细胞瘤依赖于局部多胺生物合成,抑制剂二氟甲基鸟氨酸已显示出临床活性5。在Th-MYCN小鼠模型中,我们发现这种抑制可以通过限制上游氨基酸底物的饮食来增强,从而导致致癌蛋白翻译的中断,肿瘤分化和深刻的生存获益。具体而言,不含精氨酸和脯氨酸的饮食减少了多胺前体鸟氨酸的数量,并通过二氟甲基鸟氨酸增强了肿瘤多胺的消耗。这种多胺耗散导致核糖体停滞,特别是在第三位的腺苷密码子上。这类密码子在细胞周期基因中选择性富集,而在神经元分化基因中富集较少。因此,这些密码子的翻译受损,由饮食和药物联合干预诱导,有利于促分化蛋白质组。这些结果表明,特定细胞程序的基因已经进化出了标志性的密码子使用偏好,从而能够响应代谢应激进行连贯的翻译重新布线,并且这一过程可以靶向激活儿科癌症的分化。
本文章由计算机程序翻译,如有差异,请以英文原文为准。
求助全文
约1分钟内获得全文 求助全文
来源期刊
Nature
Nature 综合性期刊-综合性期刊
CiteScore
90.00
自引率
1.20%
发文量
3652
审稿时长
3 months
期刊介绍: Nature is a prestigious international journal that publishes peer-reviewed research in various scientific and technological fields. The selection of articles is based on criteria such as originality, importance, interdisciplinary relevance, timeliness, accessibility, elegance, and surprising conclusions. In addition to showcasing significant scientific advances, Nature delivers rapid, authoritative, insightful news, and interpretation of current and upcoming trends impacting science, scientists, and the broader public. The journal serves a dual purpose: firstly, to promptly share noteworthy scientific advances and foster discussions among scientists, and secondly, to ensure the swift dissemination of scientific results globally, emphasizing their significance for knowledge, culture, and daily life.
×
引用
GB/T 7714-2015
复制
MLA
复制
APA
复制
导出至
BibTeX EndNote RefMan NoteFirst NoteExpress
×
提示
您的信息不完整,为了账户安全,请先补充。
现在去补充
×
提示
您因"违规操作"
具体请查看互助需知
我知道了
×
提示
确定
请完成安全验证×
copy
已复制链接
快去分享给好友吧!
我知道了
右上角分享
点击右上角分享
0
联系我们:info@booksci.cn Book学术提供免费学术资源搜索服务,方便国内外学者检索中英文文献。致力于提供最便捷和优质的服务体验。 Copyright © 2023 布克学术 All rights reserved.
京ICP备2023020795号-1
ghs 京公网安备 11010802042870号
Book学术文献互助
Book学术文献互助群
群 号:604180095
Book学术官方微信