Influence of species composition and cultivation condition on peri-implant biofilm dysbiosis in vitro.

IF 3.1 Q1 DENTISTRY, ORAL SURGERY & MEDICINE
Frontiers in oral health Pub Date : 2025-09-04 eCollection Date: 2025-01-01 DOI:10.3389/froh.2025.1649419
Nils Heine, Kristina Bittroff, Szymon P Szafrański, Maya Duitscher, Wiebke Behrens, Clarissa Vollmer, Carina Mikolai, Nadine Kommerein, Nicolas Debener, Katharina Frings, Alexander Heisterkamp, Thomas Scheper, Maria L Torres-Mapa, Janina Bahnemann, Meike Stiesch, Katharina Doll-Nikutta
{"title":"Influence of species composition and cultivation condition on peri-implant biofilm dysbiosis <i>in vitro</i>.","authors":"Nils Heine, Kristina Bittroff, Szymon P Szafrański, Maya Duitscher, Wiebke Behrens, Clarissa Vollmer, Carina Mikolai, Nadine Kommerein, Nicolas Debener, Katharina Frings, Alexander Heisterkamp, Thomas Scheper, Maria L Torres-Mapa, Janina Bahnemann, Meike Stiesch, Katharina Doll-Nikutta","doi":"10.3389/froh.2025.1649419","DOIUrl":null,"url":null,"abstract":"<p><strong>Introduction: </strong>Changes in bacterial species composition within oral biofilms, known as biofilm dysbiosis, are associated with the development of severe oral diseases. To better understand this process and help establish early detection systems, models are needed which replicate oral biofilm dysbiosis <i>in vitro</i> - ideally by also mimicking natural salivary flow conditions.</p><p><strong>Methods: </strong>For this purpose, the present study cultivated two different combinations of oral commensal and pathogenic strains - <i>Streptococcus oralis, Actinomyces naeslundii, Veillonella dispar/parvula, Fusobacterium nucleatum</i> and <i>Porphyromonas gingivalis</i> - comparatively within an established flow chamber model on the implant material titanium, and statically in 6-well plates for 21 days. Biofilm morphology, species distribution, and bacterial metabolism were analyzed by fluorescence microscopy, molecular biological methods, and metabolic interaction prediction.</p><p><strong>Results: </strong>Biofilm growth and composition were strongly influenced by bacterial species selection, and to a more minor extent, by cultivation conditions. Within the model containing <i>V. dispar</i> and a laboratory <i>P. gingivalis</i> strain, a diversification of commensal species was observed over time along with a significantly reduced pH-value. In contrast, the model containing <i>V. parvula</i> and the clinical isolate <i>P. gingivalis</i> W83, a dysbiotic shift with increased pathogen levels, pH-value, and virulence factors was achieved.</p><p><strong>Conclusion: </strong>Within the present study, different <i>in vitro</i> oral multispecies biofilm models were successfully developed. Depending on bacterial species selection, these models were able to depict the infection-associated dysbiotic shift in species composition under flow conditions solely by intrinsic interactions and without the use of external stimuli.</p>","PeriodicalId":94016,"journal":{"name":"Frontiers in oral health","volume":"6 ","pages":"1649419"},"PeriodicalIF":3.1000,"publicationDate":"2025-09-04","publicationTypes":"Journal Article","fieldsOfStudy":null,"isOpenAccess":false,"openAccessPdf":"https://www.ncbi.nlm.nih.gov/pmc/articles/PMC12443849/pdf/","citationCount":"0","resultStr":null,"platform":"Semanticscholar","paperid":null,"PeriodicalName":"Frontiers in oral health","FirstCategoryId":"1085","ListUrlMain":"https://doi.org/10.3389/froh.2025.1649419","RegionNum":0,"RegionCategory":null,"ArticlePicture":[],"TitleCN":null,"AbstractTextCN":null,"PMCID":null,"EPubDate":"2025/1/1 0:00:00","PubModel":"eCollection","JCR":"Q1","JCRName":"DENTISTRY, ORAL SURGERY & MEDICINE","Score":null,"Total":0}
引用次数: 0

Abstract

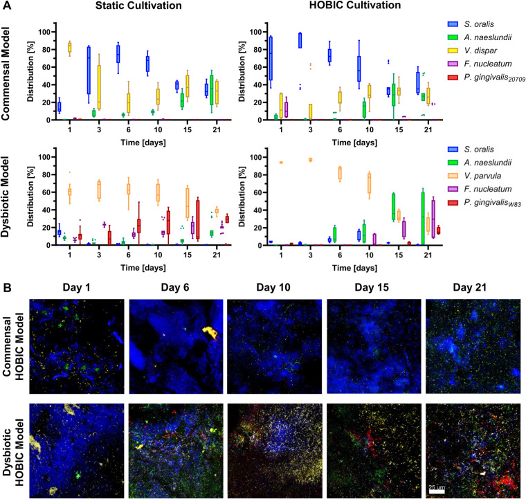
Introduction: Changes in bacterial species composition within oral biofilms, known as biofilm dysbiosis, are associated with the development of severe oral diseases. To better understand this process and help establish early detection systems, models are needed which replicate oral biofilm dysbiosis in vitro - ideally by also mimicking natural salivary flow conditions.

Methods: For this purpose, the present study cultivated two different combinations of oral commensal and pathogenic strains - Streptococcus oralis, Actinomyces naeslundii, Veillonella dispar/parvula, Fusobacterium nucleatum and Porphyromonas gingivalis - comparatively within an established flow chamber model on the implant material titanium, and statically in 6-well plates for 21 days. Biofilm morphology, species distribution, and bacterial metabolism were analyzed by fluorescence microscopy, molecular biological methods, and metabolic interaction prediction.

Results: Biofilm growth and composition were strongly influenced by bacterial species selection, and to a more minor extent, by cultivation conditions. Within the model containing V. dispar and a laboratory P. gingivalis strain, a diversification of commensal species was observed over time along with a significantly reduced pH-value. In contrast, the model containing V. parvula and the clinical isolate P. gingivalis W83, a dysbiotic shift with increased pathogen levels, pH-value, and virulence factors was achieved.

Conclusion: Within the present study, different in vitro oral multispecies biofilm models were successfully developed. Depending on bacterial species selection, these models were able to depict the infection-associated dysbiotic shift in species composition under flow conditions solely by intrinsic interactions and without the use of external stimuli.

Abstract Image

Abstract Image

Abstract Image

菌种组成和培养条件对体外种植体周围生物膜生态失调的影响。
口腔生物膜内细菌种类组成的变化,即生物膜生态失调,与严重口腔疾病的发生有关。为了更好地理解这一过程并帮助建立早期检测系统,需要在体外复制口腔生物膜失调的模型-理想情况下也可以模拟自然唾液流动条件。方法:为此,本研究在种植材料钛上建立流动室模型,比较培养两种不同组合的口腔共生和致病菌株——口腔链球菌、纳氏放线菌、异小芽微孔菌、核梭菌和牙龈卟啉单胞菌,并在6孔板上静培养21天。通过荧光显微镜、分子生物学方法和代谢相互作用预测分析生物膜形态、物种分布和细菌代谢。结果:生物膜的生长和组成受菌种选择的影响较大,受培养条件的影响较小。在包含异差弧菌和实验室牙龈假单胞菌菌株的模型中,随着时间的推移,随着ph值的显着降低,观察到共生物种的多样化。相比之下,含有细小弧菌和临床分离牙龈假单胞菌W83的模型,随着病原体水平、ph值和毒力因子的增加,实现了生态失调的转变。结论:本研究成功建立了不同的体外口腔多物种生物膜模型。根据细菌种类的选择,这些模型能够仅通过内在相互作用而不使用外部刺激来描述流动条件下物种组成中与感染相关的生态失调转变。
本文章由计算机程序翻译,如有差异,请以英文原文为准。
求助全文
约1分钟内获得全文 求助全文
来源期刊
CiteScore
3.30
自引率
0.00%
发文量
0
审稿时长
13 weeks
×
引用
GB/T 7714-2015
复制
MLA
复制
APA
复制
导出至
BibTeX EndNote RefMan NoteFirst NoteExpress
×
提示
您的信息不完整,为了账户安全,请先补充。
现在去补充
×
提示
您因"违规操作"
具体请查看互助需知
我知道了
×
提示
确定
请完成安全验证×
copy
已复制链接
快去分享给好友吧!
我知道了
右上角分享
点击右上角分享
0
联系我们:info@booksci.cn Book学术提供免费学术资源搜索服务,方便国内外学者检索中英文文献。致力于提供最便捷和优质的服务体验。 Copyright © 2023 布克学术 All rights reserved.
京ICP备2023020795号-1
ghs 京公网安备 11010802042870号
Book学术文献互助
Book学术文献互助群
群 号:604180095
Book学术官方微信