Exploring plasticisers-osteoporosis links and mechanisms: a cohort and network toxicology study.

IF 4.6 Q2 TOXICOLOGY
Frontiers in toxicology Pub Date : 2025-09-03 eCollection Date: 2025-01-01 DOI:10.3389/ftox.2025.1617663
Xingyao Yang, Xin Wang, Shifu Bao, Zhengjiang Li, Shuxing Xing, Zhangzhen Du
{"title":"Exploring plasticisers-osteoporosis links and mechanisms: a cohort and network toxicology study.","authors":"Xingyao Yang, Xin Wang, Shifu Bao, Zhengjiang Li, Shuxing Xing, Zhangzhen Du","doi":"10.3389/ftox.2025.1617663","DOIUrl":null,"url":null,"abstract":"<p><strong>Background: </strong>Plasticisers, widely present in daily life, have been linked to osteoporosis (OP), though the precise mechanisms remain unclear.</p><p><strong>Methods: </strong>This study examined the association between mono (2-ethylhexyl) phthalate (MEHP) and OP using multivariate logistic regression based on NHANES data. Network toxicology identified key targets and pathways involved in MEHP-induced OP. Molecular docking and dynamics simulations validated the stability of MEHP-target interactions. The effects of MEHP on osteogenic differentiation were further assessed in mouse bone marrow stromal cells (BMSCs).</p><p><strong>Results: </strong>All logistic regression models confirmed a significant positive correlation between MEHP levels and OP. Network toxicology analysis identified CTSD, SOAT1, and VCP as key targets and the apoptosis pathway as a key mechanism in MEHP-induced OP. Molecular simulations demonstrated stable MEHP binding to these targets. Cellular experiments revealed that MEHP significantly inhibited BMSC osteogenesis by downregulating CTSD and VCP, while SOAT1 showed a weaker correlation.</p><p><strong>Conclusion: </strong>MEHP exposure is positively associated with OP risk, with CTSD, VCP, and the apoptosis pathway potentially playing key roles in impairing BMSC osteogenesis.</p>","PeriodicalId":73111,"journal":{"name":"Frontiers in toxicology","volume":"7 ","pages":"1617663"},"PeriodicalIF":4.6000,"publicationDate":"2025-09-03","publicationTypes":"Journal Article","fieldsOfStudy":null,"isOpenAccess":false,"openAccessPdf":"https://www.ncbi.nlm.nih.gov/pmc/articles/PMC12440899/pdf/","citationCount":"0","resultStr":null,"platform":"Semanticscholar","paperid":null,"PeriodicalName":"Frontiers in toxicology","FirstCategoryId":"1085","ListUrlMain":"https://doi.org/10.3389/ftox.2025.1617663","RegionNum":0,"RegionCategory":null,"ArticlePicture":[],"TitleCN":null,"AbstractTextCN":null,"PMCID":null,"EPubDate":"2025/1/1 0:00:00","PubModel":"eCollection","JCR":"Q2","JCRName":"TOXICOLOGY","Score":null,"Total":0}
引用次数: 0

Abstract

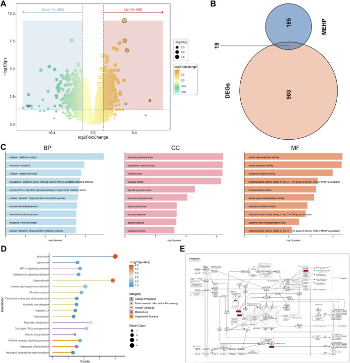
Background: Plasticisers, widely present in daily life, have been linked to osteoporosis (OP), though the precise mechanisms remain unclear.

Methods: This study examined the association between mono (2-ethylhexyl) phthalate (MEHP) and OP using multivariate logistic regression based on NHANES data. Network toxicology identified key targets and pathways involved in MEHP-induced OP. Molecular docking and dynamics simulations validated the stability of MEHP-target interactions. The effects of MEHP on osteogenic differentiation were further assessed in mouse bone marrow stromal cells (BMSCs).

Results: All logistic regression models confirmed a significant positive correlation between MEHP levels and OP. Network toxicology analysis identified CTSD, SOAT1, and VCP as key targets and the apoptosis pathway as a key mechanism in MEHP-induced OP. Molecular simulations demonstrated stable MEHP binding to these targets. Cellular experiments revealed that MEHP significantly inhibited BMSC osteogenesis by downregulating CTSD and VCP, while SOAT1 showed a weaker correlation.

Conclusion: MEHP exposure is positively associated with OP risk, with CTSD, VCP, and the apoptosis pathway potentially playing key roles in impairing BMSC osteogenesis.

Abstract Image

Abstract Image

Abstract Image

探索塑化剂与骨质疏松症的联系和机制:一项队列和网络毒理学研究。
背景:增塑剂广泛存在于日常生活中,与骨质疏松症(OP)有关,但其确切机制尚不清楚。方法:基于NHANES数据,采用多变量logistic回归分析邻苯二甲酸单(2-乙基己基)酯(MEHP)与OP之间的关系。网络毒理学鉴定了mehp诱导op的关键靶点和途径,分子对接和动力学模拟验证了mehp -靶点相互作用的稳定性。进一步观察MEHP对小鼠骨髓基质细胞成骨分化的影响。结果:所有logistic回归模型均证实MEHP水平与op之间存在显著正相关。网络毒理学分析发现CTSD、SOAT1和VCP是MEHP诱导op的关键靶点,凋亡途径是MEHP诱导op的关键机制,分子模拟显示MEHP与这些靶点的结合稳定。细胞实验显示,MEHP通过下调CTSD和VCP显著抑制BMSC成骨,而SOAT1的相关性较弱。结论:MEHP暴露与OP风险呈正相关,CTSD、VCP和凋亡通路可能在损伤BMSC成骨过程中起关键作用。
本文章由计算机程序翻译,如有差异,请以英文原文为准。
求助全文
约1分钟内获得全文 求助全文
来源期刊
CiteScore
3.80
自引率
0.00%
发文量
0
审稿时长
13 weeks
×
引用
GB/T 7714-2015
复制
MLA
复制
APA
复制
导出至
BibTeX EndNote RefMan NoteFirst NoteExpress
×
提示
您的信息不完整,为了账户安全,请先补充。
现在去补充
×
提示
您因"违规操作"
具体请查看互助需知
我知道了
×
提示
确定
请完成安全验证×
copy
已复制链接
快去分享给好友吧!
我知道了
右上角分享
点击右上角分享
0
联系我们:info@booksci.cn Book学术提供免费学术资源搜索服务,方便国内外学者检索中英文文献。致力于提供最便捷和优质的服务体验。 Copyright © 2023 布克学术 All rights reserved.
京ICP备2023020795号-1
ghs 京公网安备 11010802042870号
Book学术文献互助
Book学术文献互助群
群 号:604180095
Book学术官方微信