Research Review on the Mechanisms of Pathological New Bone Formation in Ankylosing Spondylitis.

IF 2.3 Q2 ORTHOPEDICS
Orthopedic Research and Reviews Pub Date : 2025-09-12 eCollection Date: 2025-01-01 DOI:10.2147/ORR.S540714
Xingshun Zhou, Wenhui Ma, Hengsheng Zhang, Zilin Zhao, Cong Huang
{"title":"Research Review on the Mechanisms of Pathological New Bone Formation in Ankylosing Spondylitis.","authors":"Xingshun Zhou, Wenhui Ma, Hengsheng Zhang, Zilin Zhao, Cong Huang","doi":"10.2147/ORR.S540714","DOIUrl":null,"url":null,"abstract":"<p><p>Ankylosing spondylitis (AS) is a long-lasting autoimmune disorder marked by inflammatory processes affecting the spinal column and sacroiliac joints, alongside abnormal bone growth. This review aims to summarize the mechanisms underlying pathological new bone formation in AS, focusing on key cell types, molecular pathways, and their roles in disease progression. We will discuss the interplay between osteoblasts and osteoclasts, the cytokines and signaling pathways that influence new bone formation, and how recent research findings contribute to our understanding of this complex process. Through a comprehensive analysis of relevant literature, this review seeks to provide a theoretical foundation and direction for future therapeutic strategies.</p>","PeriodicalId":19608,"journal":{"name":"Orthopedic Research and Reviews","volume":"17 ","pages":"469-479"},"PeriodicalIF":2.3000,"publicationDate":"2025-09-12","publicationTypes":"Journal Article","fieldsOfStudy":null,"isOpenAccess":false,"openAccessPdf":"https://www.ncbi.nlm.nih.gov/pmc/articles/PMC12439829/pdf/","citationCount":"0","resultStr":null,"platform":"Semanticscholar","paperid":null,"PeriodicalName":"Orthopedic Research and Reviews","FirstCategoryId":"1085","ListUrlMain":"https://doi.org/10.2147/ORR.S540714","RegionNum":0,"RegionCategory":null,"ArticlePicture":[],"TitleCN":null,"AbstractTextCN":null,"PMCID":null,"EPubDate":"2025/1/1 0:00:00","PubModel":"eCollection","JCR":"Q2","JCRName":"ORTHOPEDICS","Score":null,"Total":0}
引用次数: 0

Abstract

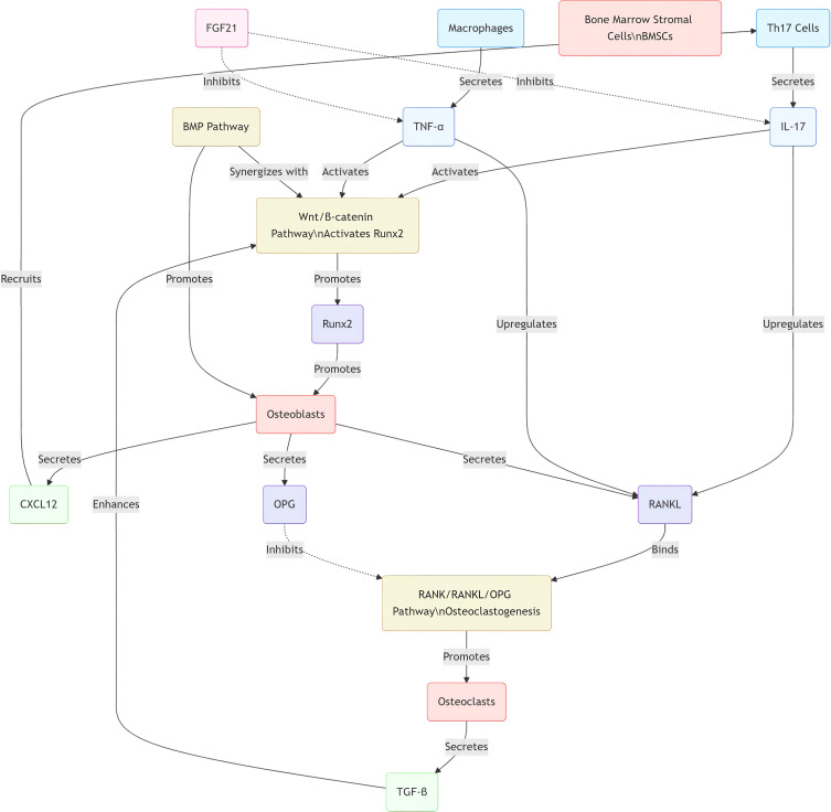
Ankylosing spondylitis (AS) is a long-lasting autoimmune disorder marked by inflammatory processes affecting the spinal column and sacroiliac joints, alongside abnormal bone growth. This review aims to summarize the mechanisms underlying pathological new bone formation in AS, focusing on key cell types, molecular pathways, and their roles in disease progression. We will discuss the interplay between osteoblasts and osteoclasts, the cytokines and signaling pathways that influence new bone formation, and how recent research findings contribute to our understanding of this complex process. Through a comprehensive analysis of relevant literature, this review seeks to provide a theoretical foundation and direction for future therapeutic strategies.

Abstract Image

强直性脊柱炎病理性新骨形成机制的研究进展。
强直性脊柱炎(AS)是一种长期的自身免疫性疾病,以影响脊柱和骶髂关节的炎症过程为特征,同时伴有骨生长异常。本文旨在总结AS病理性新骨形成的机制,重点介绍关键细胞类型、分子途径及其在疾病进展中的作用。我们将讨论成骨细胞和破骨细胞之间的相互作用,影响新骨形成的细胞因子和信号通路,以及最近的研究成果如何有助于我们对这一复杂过程的理解。本文旨在通过对相关文献的综合分析,为今后的治疗策略提供理论基础和方向。
本文章由计算机程序翻译,如有差异,请以英文原文为准。
求助全文
约1分钟内获得全文 求助全文
来源期刊
Orthopedic Research and Reviews
Orthopedic Research and Reviews Medicine-Orthopedics and Sports Medicine
CiteScore
2.80
自引率
0.00%
发文量
51
审稿时长
16 weeks
期刊介绍: Orthopedic Research and Reviews is an international, peer-reviewed, open-access journal focusing on the patho-physiology of the musculoskeletal system, trauma, surgery and other corrective interventions to restore mobility and function. Advances in new technologies, materials, techniques and pharmacological agents will be particularly welcome. Specific topics covered in the journal include: Patho-physiology and bioengineering, Technologies and materials science, Surgical techniques, including robotics, Trauma management and care, Treatment including pharmacological and non-pharmacological, Rehabilitation and Multidisciplinarian care approaches, Patient quality of life, satisfaction and preference, Health economic evaluations. The journal welcomes submitted papers covering original research, basic science and technology, clinical studies, reviews and evaluations, guidelines, expert opinion and commentary, case reports and extended reports.
×
引用
GB/T 7714-2015
复制
MLA
复制
APA
复制
导出至
BibTeX EndNote RefMan NoteFirst NoteExpress
×
提示
您的信息不完整,为了账户安全,请先补充。
现在去补充
×
提示
您因"违规操作"
具体请查看互助需知
我知道了
×
提示
确定
请完成安全验证×
copy
已复制链接
快去分享给好友吧!
我知道了
右上角分享
点击右上角分享
0
联系我们:info@booksci.cn Book学术提供免费学术资源搜索服务,方便国内外学者检索中英文文献。致力于提供最便捷和优质的服务体验。 Copyright © 2023 布克学术 All rights reserved.
京ICP备2023020795号-1
ghs 京公网安备 11010802042870号
Book学术文献互助
Book学术文献互助群
群 号:604180095
Book学术官方微信