The Effect of Topical Ketoconazole and Topical Miconazole Nitrate in Modulating the Skin Microbiome and Mycobiome of Patients With Tinea Pedis.

IF 3.1 2区 医学 Q1 DERMATOLOGY
Mycoses Pub Date : 2025-09-01 DOI:10.1111/myc.70116
Yen Tan, Yakun Shao, Tingting Li, Xunyi Hu, Xiaowen Wang, Zhe Wan, Fuyou Yin, Ruoyu Li, Ruojun Wang
{"title":"The Effect of Topical Ketoconazole and Topical Miconazole Nitrate in Modulating the Skin Microbiome and Mycobiome of Patients With Tinea Pedis.","authors":"Yen Tan, Yakun Shao, Tingting Li, Xunyi Hu, Xiaowen Wang, Zhe Wan, Fuyou Yin, Ruoyu Li, Ruojun Wang","doi":"10.1111/myc.70116","DOIUrl":null,"url":null,"abstract":"<p><strong>Background: </strong>Tinea pedis is a type of dermatophytosis that affects the superficial layers of the skin on feet. Limited data are available on the skin microbiome composition in affected patients and its changes following topical antifungal therapy.</p><p><strong>Objectives: </strong>To evaluate the clinical and microbiological effects of topical ketoconazole 2% cream (KTZ) and miconazole nitrate 2% cream (MCZ) using standardised clinical scoring and amplicon sequencing.</p><p><strong>Methods: </strong>A total of 42 patients with tinea pedis and 28 healthy controls were enrolled. Skin swabs were collected from lesional sites (interdigital or heel) at baseline, after 4 weeks of treatment, and 2 weeks post-treatment. DNA was extracted from the samples, and the bacterial 16S rRNA (V3-V4 region) and fungal ITS1-5F regions were sequenced to analyse microbial community composition.</p><p><strong>Results: </strong>Both KTZ and MCZ led to comparable clinical improvement. However, the KTZ group showed faster symptom resolution and a higher sustained improvement rate during follow-up. Treatment with either antifungal effectively reduced the abundance of pathogenic Trichophyton species to levels similar to those in healthy controls, thereby contributing to partial recovery of the overall fungal community structure. In parallel, the bacterial profile became more dispersed, with notable shifts observed in bacterial genera such as Staphylococcus and Corynebacterium following treatment.</p><p><strong>Conclusion: </strong>Topical antifungal therapy with KTZ or MCZ effectively improved the symptoms of tinea pedis, diminished the pathogenic fungal load and altered both fungal and bacterial community compositions. However, only partial restoration of the mycobiome was achieved, and the bacterial profile, especially in the interdigital region, showed a lack of bacterial normalisation. These findings highlight the need for further studies to assess long-term outcomes and to explore microbiome-targeted strategies addressing both bacterial and fungal components.</p>","PeriodicalId":18797,"journal":{"name":"Mycoses","volume":"68 9","pages":"e70116"},"PeriodicalIF":3.1000,"publicationDate":"2025-09-01","publicationTypes":"Journal Article","fieldsOfStudy":null,"isOpenAccess":false,"openAccessPdf":"https://www.ncbi.nlm.nih.gov/pmc/articles/PMC12444619/pdf/","citationCount":"0","resultStr":null,"platform":"Semanticscholar","paperid":null,"PeriodicalName":"Mycoses","FirstCategoryId":"3","ListUrlMain":"https://doi.org/10.1111/myc.70116","RegionNum":2,"RegionCategory":"医学","ArticlePicture":[],"TitleCN":null,"AbstractTextCN":null,"PMCID":null,"EPubDate":"","PubModel":"","JCR":"Q1","JCRName":"DERMATOLOGY","Score":null,"Total":0}
引用次数: 0

Abstract

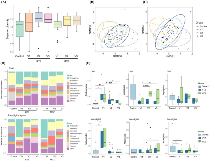
Background: Tinea pedis is a type of dermatophytosis that affects the superficial layers of the skin on feet. Limited data are available on the skin microbiome composition in affected patients and its changes following topical antifungal therapy.

Objectives: To evaluate the clinical and microbiological effects of topical ketoconazole 2% cream (KTZ) and miconazole nitrate 2% cream (MCZ) using standardised clinical scoring and amplicon sequencing.

Methods: A total of 42 patients with tinea pedis and 28 healthy controls were enrolled. Skin swabs were collected from lesional sites (interdigital or heel) at baseline, after 4 weeks of treatment, and 2 weeks post-treatment. DNA was extracted from the samples, and the bacterial 16S rRNA (V3-V4 region) and fungal ITS1-5F regions were sequenced to analyse microbial community composition.

Results: Both KTZ and MCZ led to comparable clinical improvement. However, the KTZ group showed faster symptom resolution and a higher sustained improvement rate during follow-up. Treatment with either antifungal effectively reduced the abundance of pathogenic Trichophyton species to levels similar to those in healthy controls, thereby contributing to partial recovery of the overall fungal community structure. In parallel, the bacterial profile became more dispersed, with notable shifts observed in bacterial genera such as Staphylococcus and Corynebacterium following treatment.

Conclusion: Topical antifungal therapy with KTZ or MCZ effectively improved the symptoms of tinea pedis, diminished the pathogenic fungal load and altered both fungal and bacterial community compositions. However, only partial restoration of the mycobiome was achieved, and the bacterial profile, especially in the interdigital region, showed a lack of bacterial normalisation. These findings highlight the need for further studies to assess long-term outcomes and to explore microbiome-targeted strategies addressing both bacterial and fungal components.

Abstract Image

Abstract Image

Abstract Image

外用酮康唑和硝酸咪康唑对足癣患者皮肤微生物群和真菌群的调节作用。
背景:足癣是一种影响足部皮肤表层的皮肤癣病。有限的数据可用于受影响患者的皮肤微生物组组成及其局部抗真菌治疗后的变化。目的:采用标准化临床评分和扩增子测序方法,评价2%酮康唑乳膏(KTZ)和2%硝酸咪康唑乳膏(MCZ)的临床和微生物效应。方法:选取42例足癣患者和28例健康对照者。在基线、治疗后4周和治疗后2周分别从病变部位(指间或足跟)收集皮肤拭子。提取样品DNA,对细菌16S rRNA (V3-V4区)和真菌ITS1-5F区进行测序,分析微生物群落组成。结果:KTZ和MCZ均有相当的临床改善。然而,KTZ组在随访中表现出更快的症状缓解和更高的持续改善率。两种抗真菌药物均可有效地将致病性毛癣菌的丰度降低到与健康对照相似的水平,从而有助于整体真菌群落结构的部分恢复。与此同时,细菌分布变得更加分散,在治疗后,葡萄球菌和棒状杆菌等细菌属发生了显著变化。结论:KTZ或MCZ局部抗真菌治疗可有效改善足癣症状,降低病原真菌负荷,改变真菌和细菌群落组成。然而,仅实现了部分菌群的恢复,并且细菌谱,特别是在指间区域,显示缺乏细菌正常化。这些发现强调需要进一步的研究来评估长期结果,并探索针对细菌和真菌成分的微生物组靶向策略。
本文章由计算机程序翻译,如有差异,请以英文原文为准。
求助全文
约1分钟内获得全文 求助全文
来源期刊
Mycoses
Mycoses 医学-皮肤病学
CiteScore
10.00
自引率
8.20%
发文量
143
审稿时长
6-12 weeks
期刊介绍: The journal Mycoses provides an international forum for original papers in English on the pathogenesis, diagnosis, therapy, prophylaxis, and epidemiology of fungal infectious diseases in humans as well as on the biology of pathogenic fungi. Medical mycology as part of medical microbiology is advancing rapidly. Effective therapeutic strategies are already available in chemotherapy and are being further developed. Their application requires reliable laboratory diagnostic techniques, which, in turn, result from mycological basic research. Opportunistic mycoses vary greatly in their clinical and pathological symptoms, because the underlying disease of a patient at risk decisively determines their symptomatology and progress. The journal Mycoses is therefore of interest to scientists in fundamental mycological research, mycological laboratory diagnosticians and clinicians interested in fungal infections.
×
引用
GB/T 7714-2015
复制
MLA
复制
APA
复制
导出至
BibTeX EndNote RefMan NoteFirst NoteExpress
×
提示
您的信息不完整,为了账户安全,请先补充。
现在去补充
×
提示
您因"违规操作"
具体请查看互助需知
我知道了
×
提示
确定
请完成安全验证×
copy
已复制链接
快去分享给好友吧!
我知道了
右上角分享
点击右上角分享
0
联系我们:info@booksci.cn Book学术提供免费学术资源搜索服务,方便国内外学者检索中英文文献。致力于提供最便捷和优质的服务体验。 Copyright © 2023 布克学术 All rights reserved.
京ICP备2023020795号-1
ghs 京公网安备 11010802042870号
Book学术文献互助
Book学术文献互助群
群 号:604180095
Book学术官方微信