The development of a milk-derived nanovesicle with its potentials for nucleic acid delivery and bioconjugation.

Q1 Pharmacology, Toxicology and Pharmaceutics
Nanotheranostics Pub Date : 2025-08-22 eCollection Date: 2025-01-01 DOI:10.7150/ntno.113165
Bhanubhong Prommalee, Chalermchai Pilapong
{"title":"The development of a milk-derived nanovesicle with its potentials for nucleic acid delivery and bioconjugation.","authors":"Bhanubhong Prommalee, Chalermchai Pilapong","doi":"10.7150/ntno.113165","DOIUrl":null,"url":null,"abstract":"<p><p>To date, nanotechnology facilitating cellular penetration toward specific target sites has widely been adopted in several studies. Some use chemical synthetic approaches for enhancing drug delivery whereas some attempt to select bioresources. Biomaterial substances that are thought to be less toxic to cells are currently in demand since they have been proven to demonstrate drug delivering capability. We thus explored the production of a nanovesicle from bioresource that is supposed to be one of the potential carriers facilitating target delivery. Herein, a breast milk-derived substance was used as a bioresource for producing the milk-derived nanovesicle. The results showed that a small, spherical and negatively charged nanovesicle was successfully prepared by using an extrusion method without the use of any chemical substances and solvents. The nanovesicle showed satisfactory profiles in terms of cytotoxicity without any sustained secretion of cytokines. The nanovesicle also provided delivering potential towards different nucleic acids including single strand DNA, microRNA, and mRNA. Moreover, the nanovesicle was also shown to have bioconjugation capability. These outcomes illustrate the benefits of using breast milk as one of the most vigorous biomaterial substances that can be adopted into a nanovesicle-based drug delivery strategy.</p>","PeriodicalId":36934,"journal":{"name":"Nanotheranostics","volume":"9 3","pages":"280-288"},"PeriodicalIF":0.0000,"publicationDate":"2025-08-22","publicationTypes":"Journal Article","fieldsOfStudy":null,"isOpenAccess":false,"openAccessPdf":"https://www.ncbi.nlm.nih.gov/pmc/articles/PMC12435206/pdf/","citationCount":"0","resultStr":null,"platform":"Semanticscholar","paperid":null,"PeriodicalName":"Nanotheranostics","FirstCategoryId":"1085","ListUrlMain":"https://doi.org/10.7150/ntno.113165","RegionNum":0,"RegionCategory":null,"ArticlePicture":[],"TitleCN":null,"AbstractTextCN":null,"PMCID":null,"EPubDate":"2025/1/1 0:00:00","PubModel":"eCollection","JCR":"Q1","JCRName":"Pharmacology, Toxicology and Pharmaceutics","Score":null,"Total":0}
引用次数: 0

Abstract

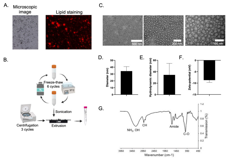
To date, nanotechnology facilitating cellular penetration toward specific target sites has widely been adopted in several studies. Some use chemical synthetic approaches for enhancing drug delivery whereas some attempt to select bioresources. Biomaterial substances that are thought to be less toxic to cells are currently in demand since they have been proven to demonstrate drug delivering capability. We thus explored the production of a nanovesicle from bioresource that is supposed to be one of the potential carriers facilitating target delivery. Herein, a breast milk-derived substance was used as a bioresource for producing the milk-derived nanovesicle. The results showed that a small, spherical and negatively charged nanovesicle was successfully prepared by using an extrusion method without the use of any chemical substances and solvents. The nanovesicle showed satisfactory profiles in terms of cytotoxicity without any sustained secretion of cytokines. The nanovesicle also provided delivering potential towards different nucleic acids including single strand DNA, microRNA, and mRNA. Moreover, the nanovesicle was also shown to have bioconjugation capability. These outcomes illustrate the benefits of using breast milk as one of the most vigorous biomaterial substances that can be adopted into a nanovesicle-based drug delivery strategy.

Abstract Image

Abstract Image

Abstract Image

乳源性纳米囊泡的开发及其核酸传递和生物偶联的潜力。
迄今为止,纳米技术促进细胞对特定靶点的渗透已被广泛应用于一些研究中。有些使用化学合成方法来增强药物传递,而有些则尝试选择生物资源。目前对被认为对细胞毒性较小的生物材料的需求很大,因为它们已被证明具有给药能力。因此,我们探索了从生物资源中生产纳米囊泡的方法,该方法被认为是促进靶向递送的潜在载体之一。在这里,母乳衍生物质被用作生产乳源性纳米囊泡的生物资源。结果表明,在不使用任何化学物质和溶剂的情况下,采用挤压法制备了一个小而球形、带负电荷的纳米囊泡。纳米囊泡在没有细胞因子持续分泌的情况下显示出令人满意的细胞毒性。纳米囊泡还提供了输送不同核酸的潜力,包括单链DNA、microRNA和mRNA。此外,纳米囊泡还具有生物偶联能力。这些结果说明了使用母乳作为最具活力的生物材料之一的好处,这种生物材料可以用于基于纳米囊泡的药物递送策略。
本文章由计算机程序翻译,如有差异,请以英文原文为准。
求助全文
约1分钟内获得全文 求助全文
来源期刊
Nanotheranostics
Nanotheranostics Pharmacology, Toxicology and Pharmaceutics-Pharmacology, Toxicology and Pharmaceutics (miscellaneous)
CiteScore
10.40
自引率
0.00%
发文量
37
审稿时长
12 weeks
×
引用
GB/T 7714-2015
复制
MLA
复制
APA
复制
导出至
BibTeX EndNote RefMan NoteFirst NoteExpress
×
提示
您的信息不完整,为了账户安全,请先补充。
现在去补充
×
提示
您因"违规操作"
具体请查看互助需知
我知道了
×
提示
确定
请完成安全验证×
copy
已复制链接
快去分享给好友吧!
我知道了
右上角分享
点击右上角分享
0
联系我们:info@booksci.cn Book学术提供免费学术资源搜索服务,方便国内外学者检索中英文文献。致力于提供最便捷和优质的服务体验。 Copyright © 2023 布克学术 All rights reserved.
京ICP备2023020795号-1
ghs 京公网安备 11010802042870号
Book学术文献互助
Book学术文献互助群
群 号:604180095
Book学术官方微信