Galangin Mitigates Oxidative Damage Induced by Environmental Stresses in Skin Keratinocytes.

IF 3.2 3区 医学 Q1 MEDICINE, GENERAL & INTERNAL
International Journal of Medical Sciences Pub Date : 2025-07-28 eCollection Date: 2025-01-01 DOI:10.7150/ijms.112872
Herath Mudiyanselage Udari Lakmini Herath, Mei Jing Piao, Kyoung Ah Kang, Pincha Devage Sameera Madushan Fernando, Herath Mudiyanselage Maheshika Madhuwanthi Senavirathna, Young Sang Koh, Eui Tae Kim, Suk Ju Cho, Jin Won Hyun
{"title":"Galangin Mitigates Oxidative Damage Induced by Environmental Stresses in Skin Keratinocytes.","authors":"Herath Mudiyanselage Udari Lakmini Herath, Mei Jing Piao, Kyoung Ah Kang, Pincha Devage Sameera Madushan Fernando, Herath Mudiyanselage Maheshika Madhuwanthi Senavirathna, Young Sang Koh, Eui Tae Kim, Suk Ju Cho, Jin Won Hyun","doi":"10.7150/ijms.112872","DOIUrl":null,"url":null,"abstract":"<p><p>Particulate matter 2.5 (PM<sub>2.5</sub>) is a major air contaminant that causes skin damage by interacting with ultraviolet (UV) radiation. Exposure to those environmental stresses leads to oxidative skin damage and apoptosis. Although galangin is a natural flavonoid with antioxidant and several bioactive properties, its antioxidative effects following combined PM<sub>2.5</sub> and UVB exposure have not been fully investigated. Therefore, the aim of this study was to investigate the protective effect of galangin against PM<sub>2.5</sub>- and UVB-induced oxidative stress and apoptosis in keratinocytes. Human HaCaT keratinocytes were pre-treated with galangin and treated with PM<sub>2.5</sub> and/or UVB. Intracellular reactive oxygen species (ROS) levels, lipid peroxidation, protein oxidation, DNA damage, mitochondrial damage, apoptotic protein expression, and cellular apoptosis were assessed using flow cytometry, confocal microscopy, and western blotting. Galangin reduced ROS levels, lipid peroxidation, protein oxidation, DNA damage, mitochondrial damage, and cellular apoptosis caused by PM<sub>2.5</sub> and/or UVB exposure. Additionally, galangin attenuated PM<sub>2.5</sub>- and UVB-induced upregulation of apoptosis-related proteins and restored the expression of anti-apoptotic proteins. PM<sub>2.5</sub> and/or UVB enhanced cellular apoptosis by activating the mitogen-activated protein kinase (MAPK) signaling pathway. Notably, combined treatment with MAPK inhibitors and galangin demonstrated a protective effect against PM<sub>2.5</sub>- and/or UVB-induced apoptosis. Galangin protected human keratinocytes against PM<sub>2.5</sub>- and/or UVB-induced cellular damage by inhibiting MAPK signaling, suggesting that it may be a beneficial ingredient in skin care products designed to safeguard the skin from the detrimental effects of environmental stress.</p>","PeriodicalId":14031,"journal":{"name":"International Journal of Medical Sciences","volume":"22 14","pages":"3682-3691"},"PeriodicalIF":3.2000,"publicationDate":"2025-07-28","publicationTypes":"Journal Article","fieldsOfStudy":null,"isOpenAccess":false,"openAccessPdf":"https://www.ncbi.nlm.nih.gov/pmc/articles/PMC12434824/pdf/","citationCount":"0","resultStr":null,"platform":"Semanticscholar","paperid":null,"PeriodicalName":"International Journal of Medical Sciences","FirstCategoryId":"3","ListUrlMain":"https://doi.org/10.7150/ijms.112872","RegionNum":3,"RegionCategory":"医学","ArticlePicture":[],"TitleCN":null,"AbstractTextCN":null,"PMCID":null,"EPubDate":"2025/1/1 0:00:00","PubModel":"eCollection","JCR":"Q1","JCRName":"MEDICINE, GENERAL & INTERNAL","Score":null,"Total":0}
引用次数: 0

Abstract

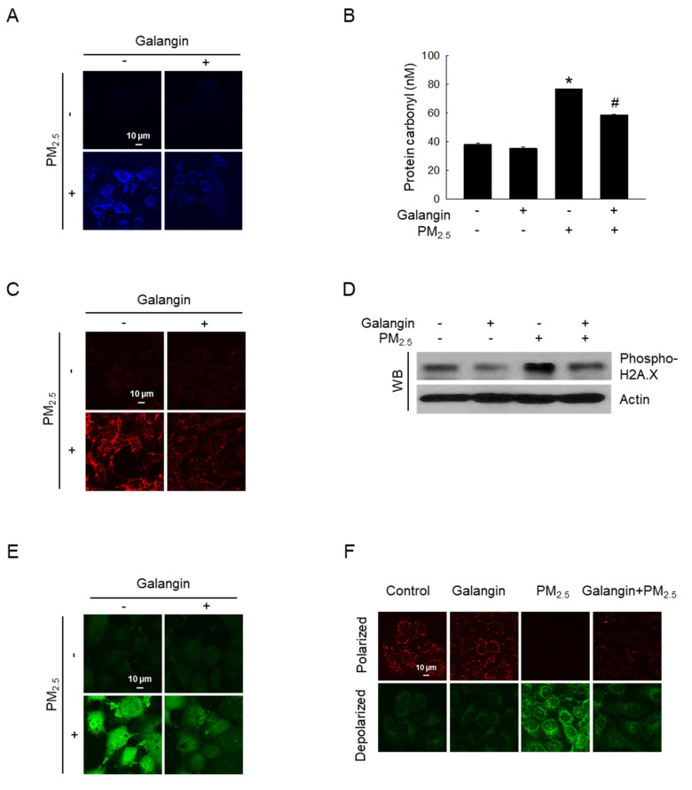
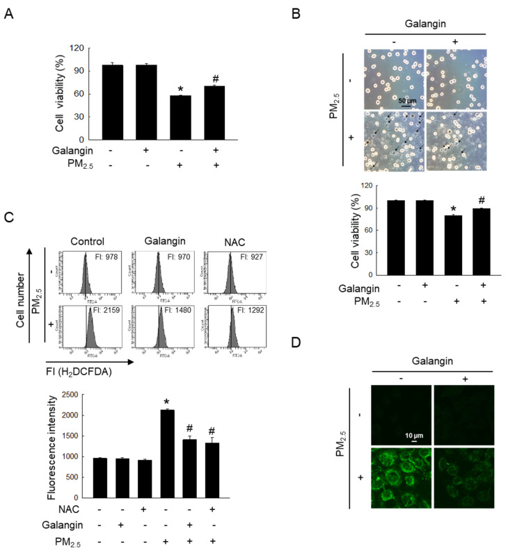
Particulate matter 2.5 (PM2.5) is a major air contaminant that causes skin damage by interacting with ultraviolet (UV) radiation. Exposure to those environmental stresses leads to oxidative skin damage and apoptosis. Although galangin is a natural flavonoid with antioxidant and several bioactive properties, its antioxidative effects following combined PM2.5 and UVB exposure have not been fully investigated. Therefore, the aim of this study was to investigate the protective effect of galangin against PM2.5- and UVB-induced oxidative stress and apoptosis in keratinocytes. Human HaCaT keratinocytes were pre-treated with galangin and treated with PM2.5 and/or UVB. Intracellular reactive oxygen species (ROS) levels, lipid peroxidation, protein oxidation, DNA damage, mitochondrial damage, apoptotic protein expression, and cellular apoptosis were assessed using flow cytometry, confocal microscopy, and western blotting. Galangin reduced ROS levels, lipid peroxidation, protein oxidation, DNA damage, mitochondrial damage, and cellular apoptosis caused by PM2.5 and/or UVB exposure. Additionally, galangin attenuated PM2.5- and UVB-induced upregulation of apoptosis-related proteins and restored the expression of anti-apoptotic proteins. PM2.5 and/or UVB enhanced cellular apoptosis by activating the mitogen-activated protein kinase (MAPK) signaling pathway. Notably, combined treatment with MAPK inhibitors and galangin demonstrated a protective effect against PM2.5- and/or UVB-induced apoptosis. Galangin protected human keratinocytes against PM2.5- and/or UVB-induced cellular damage by inhibiting MAPK signaling, suggesting that it may be a beneficial ingredient in skin care products designed to safeguard the skin from the detrimental effects of environmental stress.

Abstract Image

Abstract Image

Abstract Image

高良姜减轻环境应激引起的皮肤角质形成细胞氧化损伤。
颗粒物2.5 (PM2.5)是一种主要的空气污染物,通过与紫外线(UV)辐射相互作用导致皮肤损伤。暴露在这些环境压力下会导致皮肤氧化损伤和细胞凋亡。虽然高良姜是一种具有抗氧化和多种生物活性的天然类黄酮,但其在PM2.5和UVB联合暴露后的抗氧化作用尚未得到充分研究。因此,本研究旨在探讨高良姜对PM2.5和uvb诱导的角质形成细胞氧化应激和凋亡的保护作用。用高良姜预处理人HaCaT角质形成细胞,并用PM2.5和/或UVB处理。细胞内活性氧(ROS)水平、脂质过氧化、蛋白质氧化、DNA损伤、线粒体损伤、凋亡蛋白表达和细胞凋亡均采用流式细胞术、共聚焦显微镜和western blotting进行评估。高良姜能降低由PM2.5和/或UVB暴露引起的ROS水平、脂质过氧化、蛋白质氧化、DNA损伤、线粒体损伤和细胞凋亡。此外,高良姜能减弱PM2.5和uvb诱导的凋亡相关蛋白的上调,恢复抗凋亡蛋白的表达。PM2.5和/或UVB通过激活丝裂原活化蛋白激酶(MAPK)信号通路促进细胞凋亡。值得注意的是,MAPK抑制剂和高良姜联合治疗对PM2.5和/或uvb诱导的细胞凋亡具有保护作用。高良姜通过抑制MAPK信号传导,保护人类角质形成细胞免受PM2.5和/或uvb诱导的细胞损伤,这表明高良姜可能是设计用于保护皮肤免受环境压力有害影响的护肤品中的有益成分。
本文章由计算机程序翻译,如有差异,请以英文原文为准。
求助全文
约1分钟内获得全文 求助全文
来源期刊
International Journal of Medical Sciences
International Journal of Medical Sciences MEDICINE, GENERAL & INTERNAL-
CiteScore
7.20
自引率
0.00%
发文量
185
审稿时长
2.7 months
期刊介绍: Original research papers, reviews, and short research communications in any medical related area can be submitted to the Journal on the understanding that the work has not been published previously in whole or part and is not under consideration for publication elsewhere. Manuscripts in basic science and clinical medicine are both considered. There is no restriction on the length of research papers and reviews, although authors are encouraged to be concise. Short research communication is limited to be under 2500 words.
×
引用
GB/T 7714-2015
复制
MLA
复制
APA
复制
导出至
BibTeX EndNote RefMan NoteFirst NoteExpress
×
提示
您的信息不完整,为了账户安全,请先补充。
现在去补充
×
提示
您因"违规操作"
具体请查看互助需知
我知道了
×
提示
确定
请完成安全验证×
copy
已复制链接
快去分享给好友吧!
我知道了
右上角分享
点击右上角分享
0
联系我们:info@booksci.cn Book学术提供免费学术资源搜索服务,方便国内外学者检索中英文文献。致力于提供最便捷和优质的服务体验。 Copyright © 2023 布克学术 All rights reserved.
京ICP备2023020795号-1
ghs 京公网安备 11010802042870号
Book学术文献互助
Book学术文献互助群
群 号:604180095
Book学术官方微信