Polymorphisms and environmental factors associated with orofacial clefts as potential markers for oral cancer risk.

IF 1.3 4区 医学 Q3 DENTISTRY, ORAL SURGERY & MEDICINE
Brazilian oral research Pub Date : 2025-09-15 eCollection Date: 2025-01-01 DOI:10.1590/1807-3107bor-2025.vol39.089
Adriana Mendonça da Silva, Michelle Miranda Lopes Falcão, Valéria Souza Freitas, Alexandre Resende Vieira
{"title":"Polymorphisms and environmental factors associated with orofacial clefts as potential markers for oral cancer risk.","authors":"Adriana Mendonça da Silva, Michelle Miranda Lopes Falcão, Valéria Souza Freitas, Alexandre Resende Vieira","doi":"10.1590/1807-3107bor-2025.vol39.089","DOIUrl":null,"url":null,"abstract":"<p><p>The etiological intersection between orofacial clefts and oral cancer may involve environmental factors modulating gene expression in shared biological pathways. This study aimed to investigate the association between orofacial clefts and oral potentially malignant disorders or oral squamous cell carcinoma, focusing on genetic variants and environmental risk factors. A case-control design was employed, comprising 48 histologically confirmed cases of oral potentially malignant disorders or oral squamous cell carcinoma and 96 age- and sex-matched controls. Information on family history of orofacial cleft, and biological and environmental risk factors, was collected through interviews. Genomic DNA was extracted from saliva samples and genotyped for rs1533767 (WNT11), rs9879992 (GSK3B), and rs3923087 and rs11867417 (AXIN2). Unadjusted and adjusted odds ratios (OR) for the associations between family history of orofacial cleft and oral potentially malignant disorders/oral cancer, and between environmental risk factors and oral potentially malignant disorders/oral cancer were calculated using STATA software. Genotype and allele frequency comparisons between groups were conducted using PLINK Software. Statistical significance was defined as p<0.05 and 95% confidence interval (95%CI). No statistically significant association was found between family history and orofacial clefts (p = 0.52). However, place of residence (adjusted OR:5.46, p < 0.001, 95%CI: 3.76-63.543), and three genetic variants-rs1533767 (OR: 1.94, p = 0.042, 95%CI: 1.018-3.694), rs3923087 (OR: 0.58, p = 0.038, 95%CI: 0.344-0.974), rs11867417 (OR: 0.51, p = 0.010, 95%CI: 0.304-0.857)-were associated with oral potentially malignant disorders and oral squamous cell carcinoma. These findings suggest that specific environmental risk factors and genetic variants may be associated with increased susceptibility to oral potentially malignant disorders and oral cancer.</p>","PeriodicalId":9240,"journal":{"name":"Brazilian oral research","volume":"39 ","pages":"e089"},"PeriodicalIF":1.3000,"publicationDate":"2025-09-15","publicationTypes":"Journal Article","fieldsOfStudy":null,"isOpenAccess":false,"openAccessPdf":"https://www.ncbi.nlm.nih.gov/pmc/articles/PMC12440287/pdf/","citationCount":"0","resultStr":null,"platform":"Semanticscholar","paperid":null,"PeriodicalName":"Brazilian oral research","FirstCategoryId":"3","ListUrlMain":"https://doi.org/10.1590/1807-3107bor-2025.vol39.089","RegionNum":4,"RegionCategory":"医学","ArticlePicture":[],"TitleCN":null,"AbstractTextCN":null,"PMCID":null,"EPubDate":"2025/1/1 0:00:00","PubModel":"eCollection","JCR":"Q3","JCRName":"DENTISTRY, ORAL SURGERY & MEDICINE","Score":null,"Total":0}
引用次数: 0

Abstract

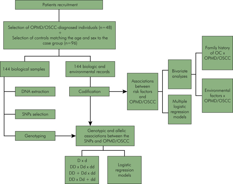
The etiological intersection between orofacial clefts and oral cancer may involve environmental factors modulating gene expression in shared biological pathways. This study aimed to investigate the association between orofacial clefts and oral potentially malignant disorders or oral squamous cell carcinoma, focusing on genetic variants and environmental risk factors. A case-control design was employed, comprising 48 histologically confirmed cases of oral potentially malignant disorders or oral squamous cell carcinoma and 96 age- and sex-matched controls. Information on family history of orofacial cleft, and biological and environmental risk factors, was collected through interviews. Genomic DNA was extracted from saliva samples and genotyped for rs1533767 (WNT11), rs9879992 (GSK3B), and rs3923087 and rs11867417 (AXIN2). Unadjusted and adjusted odds ratios (OR) for the associations between family history of orofacial cleft and oral potentially malignant disorders/oral cancer, and between environmental risk factors and oral potentially malignant disorders/oral cancer were calculated using STATA software. Genotype and allele frequency comparisons between groups were conducted using PLINK Software. Statistical significance was defined as p<0.05 and 95% confidence interval (95%CI). No statistically significant association was found between family history and orofacial clefts (p = 0.52). However, place of residence (adjusted OR:5.46, p < 0.001, 95%CI: 3.76-63.543), and three genetic variants-rs1533767 (OR: 1.94, p = 0.042, 95%CI: 1.018-3.694), rs3923087 (OR: 0.58, p = 0.038, 95%CI: 0.344-0.974), rs11867417 (OR: 0.51, p = 0.010, 95%CI: 0.304-0.857)-were associated with oral potentially malignant disorders and oral squamous cell carcinoma. These findings suggest that specific environmental risk factors and genetic variants may be associated with increased susceptibility to oral potentially malignant disorders and oral cancer.

Abstract Image

与口面裂隙相关的多态性和环境因素作为口腔癌风险的潜在标志。
唇腭裂和口腔癌之间的病因交叉可能涉及环境因素在共享的生物学途径中调节基因表达。本研究旨在探讨口腔颌面部裂与口腔潜在恶性疾病或口腔鳞状细胞癌之间的关系,重点关注遗传变异和环境危险因素。采用病例对照设计,包括48例组织学证实的口腔潜在恶性疾病或口腔鳞状细胞癌病例和96例年龄和性别匹配的对照组。通过访谈收集了口面部裂家族史、生物和环境风险因素的信息。提取唾液样本的基因组DNA,分型rs1533767 (WNT11)、rs9879992 (GSK3B)、rs3923087和rs11867417 (AXIN2)。使用STATA软件计算口面部裂家族史与口腔潜在恶性疾病/口腔癌、环境危险因素与口腔潜在恶性疾病/口腔癌之间的未调整和调整比值比(OR)。采用PLINK软件进行组间基因型和等位基因频率比较。统计学显著性定义为p
本文章由计算机程序翻译,如有差异,请以英文原文为准。
求助全文
约1分钟内获得全文 求助全文
来源期刊
CiteScore
3.70
自引率
4.00%
发文量
107
审稿时长
12 weeks
×
引用
GB/T 7714-2015
复制
MLA
复制
APA
复制
导出至
BibTeX EndNote RefMan NoteFirst NoteExpress
×
提示
您的信息不完整,为了账户安全,请先补充。
现在去补充
×
提示
您因"违规操作"
具体请查看互助需知
我知道了
×
提示
确定
请完成安全验证×
copy
已复制链接
快去分享给好友吧!
我知道了
右上角分享
点击右上角分享
0
联系我们:info@booksci.cn Book学术提供免费学术资源搜索服务,方便国内外学者检索中英文文献。致力于提供最便捷和优质的服务体验。 Copyright © 2023 布克学术 All rights reserved.
京ICP备2023020795号-1
ghs 京公网安备 11010802042870号
Book学术文献互助
Book学术文献互助群
群 号:604180095
Book学术官方微信