Transcriptome changes caused by loss of WAGO-4 is remembered in wild type offspring.

microPublication biology Pub Date : 2025-08-25 eCollection Date: 2025-01-01 DOI:10.17912/micropub.biology.001769
Ann-Sophie Seistrup, Rene Ketting, Jan Schreier, Ida Isolehto
{"title":"Transcriptome changes caused by loss of WAGO-4 is remembered in wild type offspring.","authors":"Ann-Sophie Seistrup, Rene Ketting, Jan Schreier, Ida Isolehto","doi":"10.17912/micropub.biology.001769","DOIUrl":null,"url":null,"abstract":"<p><p>The worm-specific Argonaute WAGO-4 has been shown to be involved in epigenetic memory in <i>C. elegans</i> , however, its mode of action remains unclear. Here, we use a <i>wago-4</i> deletion mutant to show that general changes to 22G-RNAs, the small RNA cofactor binding WAGO-4 , do not correlate with changes to mRNA levels. We also show that the function of WAGO-4 differs in L4 larvae and in adult worms, and, importantly, we show that mRNA misregulation caused by loss of WAGO-4 persists in wild-type offspring of deletion mutants for at least five generations.</p>","PeriodicalId":74192,"journal":{"name":"microPublication biology","volume":"2025 ","pages":""},"PeriodicalIF":0.0000,"publicationDate":"2025-08-25","publicationTypes":"Journal Article","fieldsOfStudy":null,"isOpenAccess":false,"openAccessPdf":"https://www.ncbi.nlm.nih.gov/pmc/articles/PMC12432527/pdf/","citationCount":"0","resultStr":null,"platform":"Semanticscholar","paperid":null,"PeriodicalName":"microPublication biology","FirstCategoryId":"1085","ListUrlMain":"https://doi.org/10.17912/micropub.biology.001769","RegionNum":0,"RegionCategory":null,"ArticlePicture":[],"TitleCN":null,"AbstractTextCN":null,"PMCID":null,"EPubDate":"2025/1/1 0:00:00","PubModel":"eCollection","JCR":"","JCRName":"","Score":null,"Total":0}
引用次数: 0

Abstract

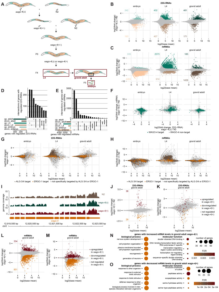
The worm-specific Argonaute WAGO-4 has been shown to be involved in epigenetic memory in C. elegans , however, its mode of action remains unclear. Here, we use a wago-4 deletion mutant to show that general changes to 22G-RNAs, the small RNA cofactor binding WAGO-4 , do not correlate with changes to mRNA levels. We also show that the function of WAGO-4 differs in L4 larvae and in adult worms, and, importantly, we show that mRNA misregulation caused by loss of WAGO-4 persists in wild-type offspring of deletion mutants for at least five generations.

Abstract Image

WAGO-4缺失引起的转录组变化在野生型后代中被记住。
蠕虫特异性的Argonaute WAGO-4已被证明参与秀丽隐杆线虫的表观遗传记忆,然而,其作用模式尚不清楚。在这里,我们使用wago-4缺失突变体来证明22g -RNA(结合wago-4的小RNA辅助因子)的总体变化与mRNA水平的变化无关。我们还发现WAGO-4的功能在L4幼虫和成虫中是不同的,重要的是,我们发现WAGO-4缺失导致的mRNA失调在缺失突变体的野生型后代中至少持续了五代。
本文章由计算机程序翻译,如有差异,请以英文原文为准。
求助全文
约1分钟内获得全文 求助全文
来源期刊
自引率
0.00%
发文量
0
审稿时长
3 weeks
×
引用
GB/T 7714-2015
复制
MLA
复制
APA
复制
导出至
BibTeX EndNote RefMan NoteFirst NoteExpress
×
提示
您的信息不完整,为了账户安全,请先补充。
现在去补充
×
提示
您因"违规操作"
具体请查看互助需知
我知道了
×
提示
确定
请完成安全验证×
copy
已复制链接
快去分享给好友吧!
我知道了
右上角分享
点击右上角分享
0
联系我们:info@booksci.cn Book学术提供免费学术资源搜索服务,方便国内外学者检索中英文文献。致力于提供最便捷和优质的服务体验。 Copyright © 2023 布克学术 All rights reserved.
京ICP备2023020795号-1
ghs 京公网安备 11010802042870号
Book学术文献互助
Book学术文献互助群
群 号:604180095
Book学术官方微信